促进免疫抑制和肿瘤进展新机制!河北医科大学发文:胆管癌的潜在治疗靶点
| 导读 | 肿瘤相关巨噬细胞(TAMs)通过表型可塑性和功能调节在肿瘤微环境(TME)中对肿瘤进展起着至关重要的作用。 |
6月24日,河北医科大学研究团队在期刊《Advanced Science》上发表了研究论文,题为“Role of Tunneling Nanotubes in Arachidonic Acid Transfer and Macrophage Function Reprogramming in Intrahepatic Cholangiocarcinoma”,本研究中,研究人员探讨了肿瘤纳米管(TNTs)如何促进肿瘤来源物质,尤其是脂肪酸向肿瘤相关巨噬细胞(TAMs)的转移,从而影响巨噬细胞的极化和功能。研究人员通过体外和体内实验验证了 TNTs 介导的物质转移,转录组分析揭示了相关的信号通路。TNTs 是肿瘤来源脂肪酸,尤其是AA向巨噬细胞转移的主要途径。这种转移使 TAMs 从抗肿瘤的 CD5L+表型转变为促肿瘤的 TREM2+表型,增加了 CCL18 分泌,降低了吞噬活性,并损害了 CD8+T 细胞增殖。从机制上讲,AA 激活了 PI3K-AKT 通路,驱动了 TAMs 的极化。这些发现也在异种移植模型中得到证实,在该模型中,TNTs 诱导的 TAMs 表现出增强的促肿瘤特性。肿瘤来源的氨基酸通过肿瘤细胞间纳米管介导转移,经由 PI3K-AKT 激活重新编程肿瘤相关巨噬细胞,促进免疫抑制和肿瘤进展,这表明肿瘤细胞间纳米管和 PI3K-AKT 可能是肝内胆管癌免疫治疗的潜在靶点。

https://advanced.onlinelibrary.wiley.com/doi/10.1002/advs.202500148
研究背景
01
肝内胆管癌(iCCA)是一种高度侵袭性的恶性肿瘤,治疗选择有限,总体生存率极低。iCCA 的进展与肿瘤微环境(TME)密切相关,其中肿瘤相关巨噬细胞(TAMs)在促进免疫抑制、血管生成和肿瘤增殖方面发挥着核心作用。这些过程显著增强了 iCCA 的侵袭性,使 TAMs 成为免疫治疗干预的有吸引力的目标。虽然肿瘤驱动 TAMs 向免疫抑制、肿瘤支持表型极化的机制已得到充分证实,但这种重编程的确切机制尚不清楚。更深入地了解 iCCA 肿瘤细胞如何影响 TAMs 表型,可能会发现新的治疗靶点,并推进癌症免疫治疗策略的发展。
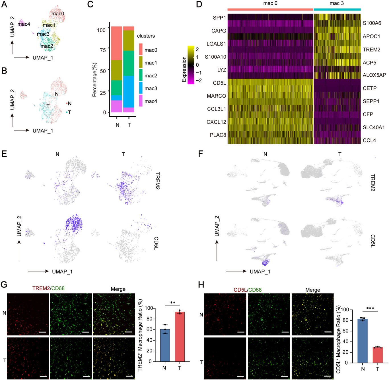
巨噬细胞表型及其功能相关细胞因子的鉴定
02
为了阐明肿瘤细胞重塑肿瘤微环境(TME)的机制,研究人员重点关注了巨噬细胞,其在研究中被确定为最异质性的免疫细胞群体。与先前的研究一致,研究人员观察到 TREM2在肿瘤组织中的 mac3 亚型中高表达。相反,CD5L在正常组织中的 mac0 亚型中主要表达。在所有分析的细胞类型中,TREM2 的表达主要局限于肿瘤组织,而 CD5L 在正常组织中更为普遍。

巨噬细胞亚型的鉴定及其相关功能标志物
为了验证这些发现,多重免疫荧光(MIF)检测证实,TREM2⁺巨噬细胞主要定位于 iCCA 肿瘤组织内,而 CD5L⁺巨噬细胞则是肿瘤周围组织中的主要亚型。
此外,研究人员确定了 CCL18 是一种主要由单核细胞分泌的 CC 趋化因子家族成员,可能是肿瘤进展的潜在驱动因素。先前的研究已证实其在多种癌症的肿瘤发生过程中起着关键作用。为了进一步验证 CCL18 的促肿瘤发生作用,研究人员通过用重组 CCL18(rCCL18)处理肿瘤细胞进行了实验。通过CCK-8细胞增殖和迁移实验,研究人员发现与对照组相比,rCCL18 显著增强了肿瘤细胞的增殖和迁移能力。尤其是,单细胞 RNA 测序(scRNA-seq)数据表明,CCL18 的表达主要富集在巨噬细胞中,并且在 TREM2⁺巨噬细胞亚群中显著上调。这一观察结果表明,TREM2⁺巨噬细胞可能通过分泌 CCL18 并在肿瘤微环境(TME)中促进促肿瘤发生效应,从而促进肿瘤进展。
结论
03
本研究证实了肿瘤纳米管(TNTs)是肝内胆管癌(iCCA)中肿瘤细胞与巨噬细胞之间物质转移的核心机制。靶向肿瘤纳米管的形成以及 PI3K-AKT 通路进行靶向治疗,为癌症免疫治疗提供了有前景的策略,且可能适用于多种肿瘤类型。(转化医学网360zhyx.com)
参考资料:
https://advanced.onlinelibrary.wiley.com/doi/10.1002/advs.202500148
【关于投稿】
转化医学网(360zhyx.com)是转化医学核心门户,旨在推动基础研究、临床诊疗和产业的发展,核心内容涵盖组学、检验、免疫、肿瘤、心血管、糖尿病等。如您有最新的研究内容发表,欢迎联系我们进行免费报道(公众号菜单栏-在线客服联系),我们的理念:内容创造价值,转化铸就未来!
转化医学网(360zhyx.com)发布的文章旨在介绍前沿医学研究进展,不能作为治疗方案使用;如需获得健康指导,请至正规医院就诊。
责任声明:本稿件如有错误之处,敬请联系转化医学网客服进行修改事宜!
微信号:zhuanhuayixue
腾讯登录
顶一下(0) 回复