攻克“癌王”新武器!中山大学/深圳大学研究团队提出胰腺癌靶向治疗新方案
| 导读 | 了解 KRAS突变驱动的胰腺导管腺癌(PDAC)发展和进展的机制,可能有助于发现靶向 KRAS 突变型 PDAC治疗的新策略。 |
6月26日,中山大学/深圳大学研究团队在期刊《Advanced Science》上发表了研究论文,题为“KRAS/ABHD17C/ALOX15B Axis Promotes Pancreatic Cancer Progression via Ferroptosis Evasion”,本研究表明ALOX15B的下调与 KRAS 突变型胰腺导管腺癌(KRASmut-PDAC)患者的不良预后显著相关。通过破坏 ABHD17C/ALOX15B 的相互作用,恢复了 ALOX15B 的 S-棕榈酰化和膜定位,从而在体外显著抑制了患者来源的 KRASmut-PDAC 类器官的生长速度,并在体内通过诱导铁死亡显著抑制了 KRASmut-PDAC 形成的肿瘤。因此,这些发现揭示了铁死亡逃避在 KRASmut-PDAC 进展中的重要作用,并凸显了靶向 KRAS/ERK1/ABHD17C/ALOX15B 轴治疗 KRASmut-PDAC 的潜力。

https://advanced.onlinelibrary.wiley.com/doi/10.1002/advs.202504470
背景知识
01
胰腺导管腺癌(PDAC)占所有胰腺恶性肿瘤的 90% 以上,是一种极具破坏性的胃肠道疾病,预后极差:所有 PDAC 期别的 1 年生存率约为 18%,5 年总生存率(OS)低于 8%。在 86% 至 90% 的 PDAC 病例中,肿瘤在 KRAS基因的 12 号密码子处存在激活突变,包括 G12D(45%)、G12V(35%)、G12R(17%)和 G12C(1% - 2%)。研究表明,KRAS 突变会导致癌细胞中 GDP 结合状态失活。此外,临床试验已证实 KRAS 抑制剂具有抗癌效果。然而,肿瘤的快速耐药性发展极大地限制了这些 KRAS 抑制剂在癌症患者中的长期疗效。KRAS 突变会激活多种致癌信号通路,并改变多个细胞内代谢通路,同时增加活性氧(ROS),加剧铁依赖性脂质过氧化(LPO),这是铁死亡的核心介质。最近的众多研究强调了靶向铁死亡作为癌症治疗的新潜在策略。因此,靶向KRAS 突变型胰腺导管腺癌(KRASmut-PDAC)治疗开发有效的铁死亡靶向策略是十分必要的。
靶向 ABHD17C 可通过诱导铁死亡抑制 KRAS 突变型胰腺导管腺癌肿瘤生长
02
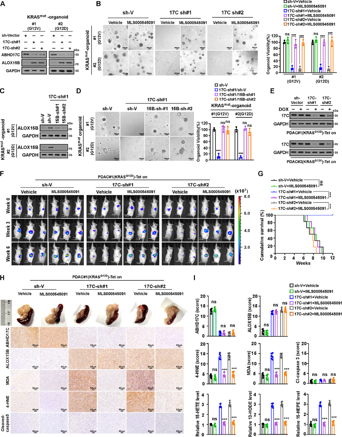
随后,研究人员研究了 ABHD17C 是否能在体外和体内作为 KRAS 突变型胰腺导管腺癌(KRASmut-PDAC)的潜在治疗靶点。研究显示,用 ABD957 抑制或沉默 ABHD17C 显著降低了 KRASmut-PDAC 类器官的生长速度,而这种抑制作用在 ALOX15B 抑制或 ALOX15B 敲低后得到了显著的逆转。这些结果进一步证明了 ALOX15B 的下调对于 ABHD17C 介导的 KRASmut-PDAC 进展是必需的。

靶向 ABHD17C 可通过诱导铁死亡抑制 KRAS 突变型胰腺导管腺癌肿瘤生长
研究人员进一步通过将 DOX 诱导型 ABHD17C 基因沉默的 KRAS 突变型胰腺导管腺癌细胞原位异种移植到 NOG 小鼠的胰腺中,建立了体内小鼠模型。当生物发光成像信号强度达到 3.0×106 p/s/cm2/sr 时,腹腔注射 DOX。研究显示,DOX 给药显著抑制了 ABHD17C 的表达并诱导了 ALOX15B 的表达,但显著抑制了由 ABHD17C 基因沉默的 KRAS 突变型胰腺导管腺癌细胞形成的原位肿瘤的生长,从而延长了小鼠的生存期。研究人员还发现,与对照肿瘤相比,由 ABHD17C 基因沉默的 KRAS 突变型胰腺导管腺癌细胞形成的肿瘤中,包括 15-HETE、13-HODE 和 15-HEPE 在内的 3 种 ALOX15B 代谢产物以及 4-HNE 和 MDA 这两种脂质过氧化产物的水平显著升高。然而,这些肿瘤中裂解的半胱天冬酶-3 水平未见变化。综上所述,这些结果表明,靶向 ABHD17C 可通过 ALOX15B 上调诱导的铁死亡来抑制 KRAS 突变型胰腺导管腺癌的进展。(转化医学网360zhyx.com)
参考资料:
https://advanced.onlinelibrary.wiley.com/doi/10.1002/advs.202504470
【关于投稿】
转化医学网(360zhyx.com)是转化医学核心门户,旨在推动基础研究、临床诊疗和产业的发展,核心内容涵盖组学、检验、免疫、肿瘤、心血管、糖尿病等。如您有最新的研究内容发表,欢迎联系我们进行免费报道(公众号菜单栏-在线客服联系),我们的理念:内容创造价值,转化铸就未来!
转化医学网(360zhyx.com)发布的文章旨在介绍前沿医学研究进展,不能作为治疗方案使用;如需获得健康指导,请至正规医院就诊。
责任声明:本稿件如有错误之处,敬请联系转化医学网客服进行修改事宜!
微信号:zhuanhuayixue
腾讯登录
还没有人评论,赶快抢个沙发