打破癌细胞“耐药盾牌”!上海交大团队提出逆转顺铂耐药新策略
| 导读 | 肥胖症日益被视为包括骨肉瘤在内的多种癌症的不良预后因素。然而,肥胖与骨肉瘤化疗耐药性之间的关联机制仍不清楚。 |
6月25日,上海交通大学研究团队在期刊《Advanced Science》上发表了研究论文,题为“Adipocytes Promote Cisplatin Resistance through Secreting A1BG and Regulating NAMPT/PARP1 Axis-Mediated DNA Repair in Osteosarcoma”,本研究发现肥胖与骨肉瘤患者对基于顺铂的化疗反应不佳显著相关。体外实验表明,脂肪细胞条件培养基(Adi-CM)可诱导顺铂耐药性,而在体内实验中,肿瘤周围脂肪细胞和饮食诱导的肥胖(DIO)会降低顺铂的疗效。从机制上讲,Adi-CM 通过激活 PARP1/ATM 通路增强 DNA 修复。尤其是,分别使用 FK886 和奥拉帕利(Olaparib)对 NAMPT 和 PARP1 进行药理学抑制,可逆转 Adi-CM 诱导的顺铂耐药性,并在骨肉瘤细胞、DIO 小鼠模型和患者来源的类器官中恢复顺铂敏感性。在骨肉瘤中肥胖与顺铂耐药性之间存在一种新的关联,这突显了 A1BG/NAMPT/PARP1 轴是关键驱动因素。靶向这一轴可能代表了一种有前景的治疗策略,用于克服骨肉瘤中与肥胖相关的化疗耐药性。

https://advanced.onlinelibrary.wiley.com/doi/10.1002/advs.202502926
研究背景
01
骨肉瘤是儿童和青少年中最常见的原发性恶性骨肿瘤,自 20 世纪 70 年代以来,由于新辅助化疗的进步,其长期生存率达到了 70%。然而,近几十年来,这一生存率已趋于平稳,主要原因是化疗耐药。耐药性骨肉瘤与肺转移增加、肿瘤复发以及不良预后相关。尽管骨肉瘤化疗耐药的机制尚不清楚,但越来越多的证据表明肥胖是其影响因素之一。肥胖以脂肪细胞堆积为特征,会妨碍药物输送,并释放旁分泌因子,从而对治疗效果产生不利影响。多项研究提出脂肪细胞与化疗和放疗反应不佳之间存在关联。然而,脂肪细胞在骨肉瘤化疗中的具体作用,尤其是顺铂耐药方面,仍知之甚少。
靶向 NAMPT 和 PARP1 可降低脂肪细胞诱导的骨肉瘤对顺铂的耐药性
02
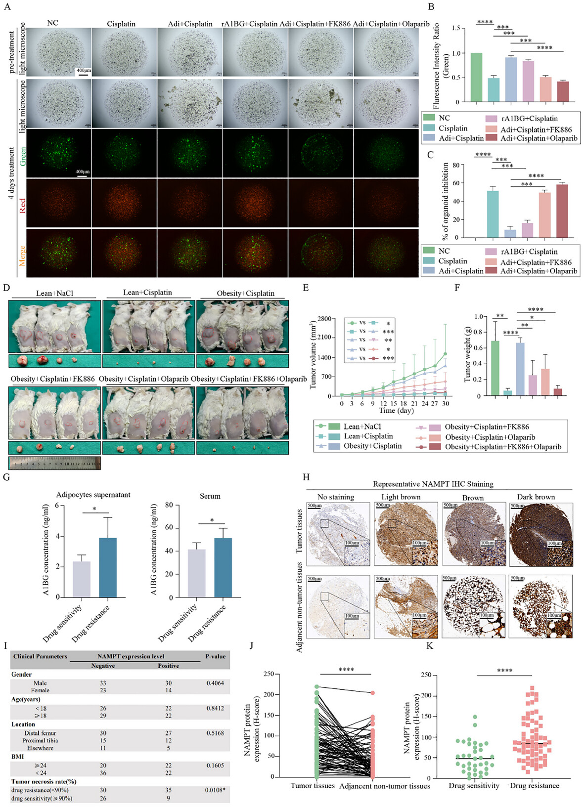
为了在临床相关的环境中验证发现,研究人员首先评估了 NAMPT 和 PARP1 抑制对患者来源的骨肉瘤类器官的影响。为了进一步评估 NAMPT 和 PARP1 抑制在体内治疗的潜力,研究人员采用了一种肥胖型骨肉瘤的小鼠模型。

靶向 NAMPT 和 PARP1 可降低脂肪细胞诱导的骨肉瘤对顺铂的耐药性
为了探究 A1BG-NAMPT 轴在骨肉瘤患者中的临床相关性,研究人员对化疗反应不同的患者肿瘤周围脂肪细胞上清液和血清样本中的 A1BG 水平进行了分析。酶联免疫吸附测定(ELISA)显示,化疗耐药患者的上清液和血清样本中的 A1BG 水平显著高于化疗敏感患者。此外,对包含 100 对骨肉瘤和正常组织样本的组织微阵列(TMA)进行免疫组化(IHC)分析发现,肿瘤组织中的 NAMPT 表达显著高于匹配的正常组织,并且与肿瘤坏死率呈负相关。尤其是,化疗耐药肿瘤中的 NAMPT 表达显著高于化疗敏感肿瘤。另一方面,研究人员研究了肥胖与 NAMPT 表达之间的临床关系。半定量 IHC 分析(H 评分)显示,超重患者的 NAMPT 表达较高,表明 NAMPT 表达与肥胖呈正相关。
综合来看,这些发现表明脂肪细胞来源的 A1BG 通过激活 NAMPT/PARP1 通路促进骨肉瘤对顺铂的耐药性。使用 NAMPT 或 PARP1 抑制剂靶向这一通路代表了一种克服骨肉瘤化疗耐药性的有前景的治疗策略。(转化医学网360zhyx.com)
参考资料:
https://advanced.onlinelibrary.wiley.com/doi/10.1002/advs.202502926
【关于投稿】
转化医学网(360zhyx.com)是转化医学核心门户,旨在推动基础研究、临床诊疗和产业的发展,核心内容涵盖组学、检验、免疫、肿瘤、心血管、糖尿病等。如您有最新的研究内容发表,欢迎联系我们进行免费报道(公众号菜单栏-在线客服联系),我们的理念:内容创造价值,转化铸就未来!
转化医学网(360zhyx.com)发布的文章旨在介绍前沿医学研究进展,不能作为治疗方案使用;如需获得健康指导,请至正规医院就诊。
责任声明:本稿件如有错误之处,敬请联系转化医学网客服进行修改事宜!
微信号:zhuanhuayixue
腾讯登录
还没有人评论,赶快抢个沙发