显著肿瘤消退!福建医科大学发文:发现结直肠癌肝转移潜在治疗新通路
| 导读 | 微卫星稳定的结直肠癌肝转移(MSS-CRLM)由于其免疫抑制性肿瘤微环境(TME)和低突变负荷(TMB),对免疫检查点抑制剂具有抗性。 |
6月30日,福建医科大学研究团队在期刊《Advanced Science》上发表了研究论文,题为“Personalized Neoantigen Vaccine plus Regorafenib Increases Rgs2⁺CD8⁺ T Cells Infiltration and Reprograms the Tumor Microenvironment in Microsatellite Stable Colorectal Cancer Liver Metastases”,本研究中,研究人员利用小鼠微卫星稳定型结直肠癌细胞的全外显子组和 RNA 测序,开发了一种个性化新抗原疫苗 Neo-CRCVAS,并将其与瑞戈非尼联合使用,作为新型疗法(RegoNeo)。在微卫星稳定型结直肠癌肝转移(MSS-CRLM)小鼠模型中,RegoNeo 显著增强了肿瘤消退和生存率,同时建立了持久的免疫记忆。这些发现表明,RegoNeo 是一种有前景的个性化免疫疗法,通过增加 Rgs2⁺CD8⁺ T 细胞浸润来重新编程免疫抑制性肿瘤微环境,凸显了这种治疗方法和这一特定 T 细胞亚群作为 MSS-CRLM 患者的潜在治疗靶点。

https://advanced.onlinelibrary.wiley.com/doi/10.1002/advs.202508040
背景知识
01
结直肠癌(CRC)是全球第三大常见癌症,也是癌症相关死亡的第二大原因,每年导致超过 93.5 万人死亡。约有一半的结直肠癌患者会出现结直肠癌肝转移(CRLM)病情进展,这是结直肠癌相关死亡的主要原因。尽管在全身化疗、靶向治疗和手术切除方面取得了进展,但 CRLM 患者的预后仍然不佳。接受治疗的患者的 5 年总生存率(OS)为 30% - 57%,而未接受治疗的患者中位总生存期不足 12 个月。
近期,尽管肿瘤突变负荷(TMB)已被证实不能作为所有实体瘤免疫治疗疗效的预测指标,但免疫检查点抑制剂(ICIs)仍极大地革新了癌症治疗,尤其是在高 TMB 肿瘤中。在结直肠癌(CRC)中,对 ICIs 的反应在很大程度上取决于错配修复(MMR)状态。微卫星不稳定性高(MSI-H)或错配修复缺陷(dMMR)肿瘤,具有高 TMB,约占转移性结直肠癌(mCRC)病例的 5% - 10%,从 ICIs 中获益显著,客观缓解率(ORR)约为 30% - 50%,即使单药治疗也是如此,2 年总生存率超过 60%。相比之下,微卫星稳定(MSS)或错配修复功能正常(pMMR)肿瘤,占转移性结直肠癌(mCRC)病例的 90% - 95%,作为单药治疗对 ICIs 的反应极小,即使联合使用程序性细胞死亡 1(PD-1)和细胞毒性 T 淋巴细胞相关抗原 4(CTLA-4)抗体治疗,疗效也有限。这些肿瘤的 ORR 通常低于 5%,在 MSS-CRLM 的情况下,甚至可能低至 0%。此外,与单纯化疗相比,微卫星稳定型结直肠癌肝转移(MSS-mCRC)患者的免疫治疗效果几乎没有任何改善。旨在重塑 TME 并增强肿瘤免疫原性的策略对于克服 MSS-CRLM 的免疫抵抗至关重要。
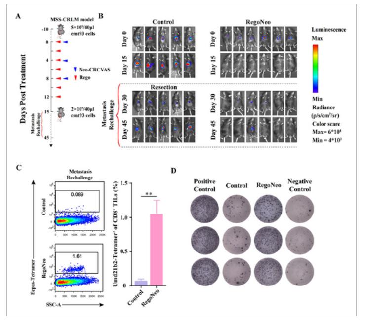
RegoNeo 疗法在 MSS-CRLM 中激发持久免疫记忆以预防转移
02
鉴于 RegoNeo 疗法在 MSS-CRLM 治疗中展现出的强劲免疫反应和显著疗效,研究人员继续探究其预防转移的效果。治疗 15 天后,所有接受 RegoNeo 治疗的小鼠(n = 6)均出现肿瘤消退,而接受 PBS 治疗的小鼠(n = 5)则肿瘤持续快速进展。这一结果进一步证明了 RegoNeo 疗法在治疗 MSS-CRLM 方面的有效性。随后,对成功接受联合疗法治疗的小鼠在治疗后第 20 天进行 SMV 来源的 2×105 cmt93 细胞的原位注射,以模拟 CRLM 的转移,而接受 PBS 治疗的肿瘤负荷小鼠则进行肿瘤切除手术,并接受相同的细胞注射作为对照。值得注意的是,5 只接受 RegoNeo 治疗后痊愈的小鼠中有 5 只肿瘤未出现生长,而所有对照小鼠的肿瘤负荷均迅速增加。

为评估转移再激发后的免疫浸润情况,在第 45 天通过免疫荧光染色对肿瘤组织中的肿瘤浸润淋巴细胞(TILs)进行了评估。如预期的那样,结果表明与对照组相比,RegoNeo 组的 CD8 和 CD4 T 细胞浸润显著增加。
结论
03
综上所述,这些结果表明,靶向微卫星稳定型结直肠癌肝转移(MSS-CRLM)的联合疗法 RegoNeo 可能会引发持久的新抗原特异性免疫记忆反应,从而有可能预防治疗后的转移。(转化医学网360zhyx.com)
参考资料:
https://advanced.onlinelibrary.wiley.com/doi/10.1002/advs.202508040
【关于投稿】
转化医学网(360zhyx.com)是转化医学核心门户,旨在推动基础研究、临床诊疗和产业的发展,核心内容涵盖组学、检验、免疫、肿瘤、心血管、糖尿病等。如您有最新的研究内容发表,欢迎联系我们进行免费报道(公众号菜单栏-在线客服联系),我们的理念:内容创造价值,转化铸就未来!
转化医学网(360zhyx.com)发布的文章旨在介绍前沿医学研究进展,不能作为治疗方案使用;如需获得健康指导,请至正规医院就诊。
责任声明:本稿件如有错误之处,敬请联系转化医学网客服进行修改事宜!
微信号:zhuanhuayixue
腾讯登录
还没有人评论,赶快抢个沙发