同济大学《Nature》子刊发文:揭示糖酵解重编程与免疫微环境调控的协同抗癌机制
| 导读 | 免疫逃逸是肿瘤细胞存活和播散的主要机制。 |
近日,同济大学研究团队在期刊《Cell Death&Disease》上发表了研究论文,题为“ARNTL-mediated INO80-DHX15 axis reprograms the glycolytic metabolism and augments the progression of endometrial carcinoma”,本研究旨在探究子宫内膜癌(EC)免疫抑制和转移过程中的关键分子。研究表明,转移性肿瘤表现出巨噬细胞浸润增加,而 CD8+ T 细胞浸润减少,ARNTL被确定为关键因素。在另外 300 名子宫内膜癌患者队列中,高 ARNTL 表达与肿瘤分化差、晚期阶段和转移增加相关。在体外实验中,子宫内膜癌细胞的 ARNTL 基因敲除(ARNTL-KO)降低了细胞增殖、迁移和侵袭,并增加了细胞死亡,同时在小鼠体内实验中,它还阻止了细胞的致瘤性和转移活性。ARNTL-KO 子宫内膜癌细胞在体外和体内均减少了巨噬细胞的 M2 极化,并诱导了 CD8+ T 细胞增殖。ARNTL 激活了 INO80 复合物 ATP 酶亚基(INO80)的转录。INO80 或 DHX15 的过表达均会提高 ARNTL 基因敲除的子宫内膜癌的糖酵解活性和免疫抑制作用。综上所述,本研究表明 ARNTL 介导的 INO80-DHX15 轴在子宫内膜癌进展过程中诱导糖酵解和免疫抑制。

https://www.nature.com/articles/s41419-025-07787-7
背景知识
01
子宫体癌通常被称为子宫内膜癌(EC),其定义为子宫内上皮层的恶性肿瘤,全球发病率和死亡率呈上升趋势。据估计,2022 年全球新增病例约 420,242 例,与疾病相关的死亡病例约 97,704 例,EC 成为女性第六大常见癌症。总体预后相对较好,但高分级的 EC 易复发和扩散。在确诊时,I 期患者的五年生存率约为 96%,II 期患者约为 80% - 90%,而在转移性 EC 中,生存率显著下降至 20% - 25%。对于 EC 生物学的理解以及转移性疾病关键致病因素的识别仍存在严峻挑战。
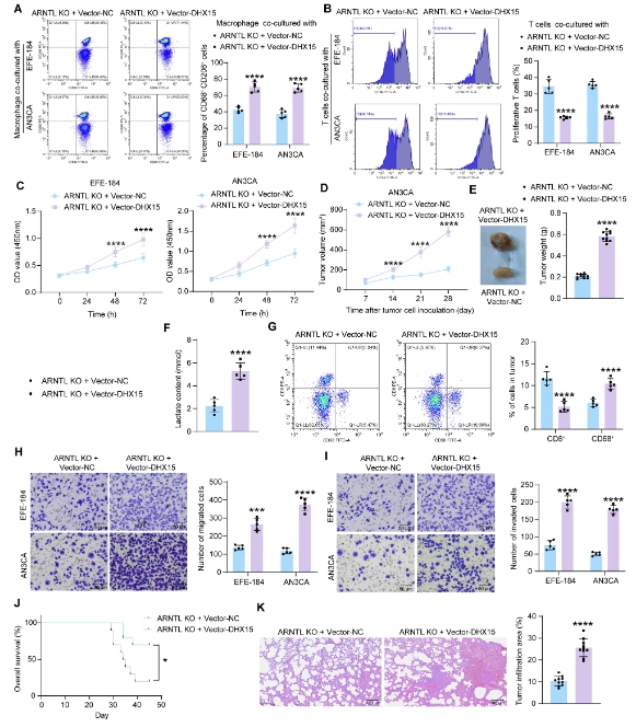
DHX15 调节子宫内膜癌中的免疫反应和肿瘤进展
02
在 ARNTL 基因敲除细胞中过表达 DHX15 能有效促进免疫抑制因子 TGF-β1 和 PGE2 的释放,并增强细胞内 IDO 表达,但对 IL-10 的释放无显著影响,这通过酶联免疫吸附测定(ELISA)得以检测。为了分析糖酵解重编程与子宫内膜癌(EC)免疫反应活性之间的相互作用,研究人员分析了免疫细胞与过表达 DHX15 的 ARNTL 基因敲除 EC 细胞共培养时巨噬细胞表型和 T 细胞活性。重要的是,EC 细胞中 DHX15 的过表达显著增加了共培养的 M2 巨噬细胞的 M2 极化,并抑制了共培养的 CD8+ T 细胞的增殖。

DHX15 调节子宫内膜癌中的免疫反应和肿瘤进展
WB 检测发现,过表达 DHX15 的 EC 细胞中 Bcl-2 表达升高,同时 Bax 和裂解型半胱氨酸天冬氨酸蛋白酶 3 的表达减弱。此外,DHX15 过表达还促进了体外 EC 细胞的增殖,并增加了小鼠体内细胞的致瘤性。EC 细胞中 DHX15 过表达还增加了皮下肿瘤中的乳酸含量,同时增加了巨噬细胞浸润,而减少了 CD8+T 细胞浸润。而且,Vector-DHX15 增强了体外细胞的迁移和侵袭能力,并且当通过尾静脉注射细胞时,增加了小鼠的死亡率并促进了体内肺转移。
研究结论
03
总之,通过进行大量的生物信息学分析和功能试验,研究人员证明了昼夜节律调节因子 ARNTL 通过转录激活 INO80-DHX15 轴来指导子宫内膜癌(EC)的转移、糖酵解重编程和免疫抑制。靶向该轴使用特异性抑制剂可能是治疗 EC 的一种有前景的策略,尤其是与抗肿瘤免疫疗法联合使用时。(转化医学网360zhyx.com)
参考资料:
https://www.nature.com/articles/s41419-025-07787-7
【关于投稿】
转化医学网(360zhyx.com)是转化医学核心门户,旨在推动基础研究、临床诊疗和产业的发展,核心内容涵盖组学、检验、免疫、肿瘤、心血管、糖尿病等。如您有最新的研究内容发表,欢迎联系我们进行免费报道(公众号菜单栏-在线客服联系),我们的理念:内容创造价值,转化铸就未来!
转化医学网(360zhyx.com)发布的文章旨在介绍前沿医学研究进展,不能作为治疗方案使用;如需获得健康指导,请至正规医院就诊。
责任声明:本稿件如有错误之处,敬请联系转化医学网客服进行修改事宜!
微信号:zhuanhuayixue
腾讯登录
还没有人评论,赶快抢个沙发