“最毒乳腺癌”治疗迎突破:安徽医科大学团队揭示糖酵解关键靶点
| 导读 | 富含脂肪细胞的肿瘤微环境(TME)被认为是促进癌症进展的关键因素。 |
7月4日,安徽医科大学研究团队在期刊《Journal of Experimental & Clinical Cancer Research》上发表了研究论文,题为“Adipocytes-induced ANGPTL4/KLF4 axis drives glycolysis and metastasis in triple-negative breast cancer”,本研究中,研究结果表明,ANGPTL4在富含脂肪细胞的肿瘤环境中表达水平显著高于缺乏脂肪细胞的共生环境。此外,肿瘤细胞中 ANGPTL4 的表达对于脂肪细胞驱动的糖酵解和转移至关重要。在癌症相关脂肪细胞中富集的白细胞介素 6(IL-6)以及脂肪细胞释放的脂解产生的游离脂肪酸(FFAs),通过激活三阴性乳腺癌(TNBC)细胞中的 STAT3 和 PPARα 通路,增强 ANGPTL4 介导的糖酵解和转移。此外,ANGPTL4 与转录因子 KLF4 相互作用并增强其活性,进一步促进糖酵解和转移,而 KLF4 敲低则会减弱 TNBC 细胞的迁移和糖酵解。尤其是,在转移性乳腺癌标本中观察到 ANGPTL4 和 KLF4 的表达水平高于非转移性病例,并且与不良预后呈正相关。总之,本研究结果揭示了脂肪细胞与三阴性乳腺癌细胞之间复杂的代谢相互作用,这种相互作用促进了肿瘤的侵袭性。ANGPTL4在此过程中成为关键的介导因子,使其成为抑制三阴性乳腺癌进展的有前景的治疗靶点。

https://jeccr.biomedcentral.com/articles/10.1186/s13046-025-03458-9
研究背景
01
乳腺癌是一种高度异质性疾病,根据激素受体和人表皮生长因子受体 2(HER2)的状态可分为四种亚型:管腔 A 型(HR+/HER2-)、管腔 B 型(HR+/HER2+)、HER2 阳性型(HR-/HER2+)和三阴性乳腺癌(TNBC,HR-/HER2-)。TNBC 约占乳腺癌病例的 12%至 17%,其特点是临床行为侵袭性强、转移潜能高以及治疗选择有限,导致预后不良,也被称为最毒乳腺癌。
代谢改变相互作用,塑造肿瘤微环境中癌细胞和基质细胞的命运,代谢重编程是肿瘤适应的一个标志。癌细胞驱动了乳腺癌的代谢异质性,三阴性乳腺癌(TNBC)表现出独特的代谢表型,且与管腔型或 HER2 富集型相比,其代谢失调更为显著。多组学分析表明,TNBC 的糖酵解通量升高,且预后更差。乳腺癌的代谢异质性源于多种因素,包括 PI3K、STAT3、MYC 和 Hippo 信号等致癌通路,这些通路促成了 TNBC 对糖酵解的偏好。此外,近期研究强调了癌细胞与肿瘤微环境(TME)之间双向相互作用在促进代谢中间产物(如乳酸、谷氨酰胺和脂肪酸)的失调合成和运输方面所起的关键作用,这些中间产物为癌细胞的能量产生和侵袭行为提供燃料。因此,肿瘤微环境的成分可能会显著影响肿瘤代谢,引导癌细胞优先利用特定的代谢途径。
ANGPTL4 阻断可抑制脂肪细胞诱导的三阴性乳腺癌转移
02
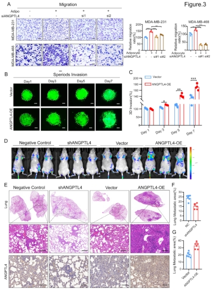
为揭示 ANGPTL4 敲低对脂肪细胞驱动的三阴性乳腺癌(TNBC)迁移的影响,研究人员进行了迁移实验,结果表明通过 siRNA 沉默 ANGPTL4 显著抑制了脂肪细胞诱导的 TNBC 细胞迁移。相反,在 TNBC 细胞中异位表达 ANGPTL4 明显增加了 TNBC 细胞的迁移。为探究 ANGPTL4 对 TNBC 侵袭的影响,研究人员将过表达 ANGPTL4 的绿色荧光蛋白(GFP)标记的 TNBC 细胞球体接种在基质胶表面,结果显示在第 3 天、第 5 天和第 7 天,异位表达 ANGPTL4 均导致 TNBC 在基质胶中的侵袭增加,且 ANGPTL4 的促侵袭作用随着侵袭时间的延长而愈发显著。

ANGPTL4 阻断可抑制脂肪细胞诱导的三阴性乳腺癌转移
为了探究ANGPTL4在三阴性乳腺癌(TNBC)体内转移中的作用,研究人员通过尾静脉将 ANGPTL4 敲低和异位表达 ANGPTL4 的乳腺癌细胞注射到小鼠体内。生物发光成像显示,与阴性对照组相比,ANGPTL4 敲低显著减少了肺转移,而异位表达 ANGPTL4 则加速了乳腺癌的肺转移。此外,通过苏木精-伊红(H&E)染色切片观察到,ANGPTL4 沉默减少了转移灶的数量和大小,而 ANGPTL4 过表达则导致肺切片中转移灶更大且数量更多,且较大转移灶的 ANGPTL4 表达水平高于较小转移灶。综上所述,这些发现表明 ANGPTL4 在脂肪细胞驱动的 TNBC 细胞转移中发挥着重要作用。(转化医学网360zhyx.com)
参考资料:
https://jeccr.biomedcentral.com/articles/10.1186/s13046-025-03458-9
【关于投稿】
转化医学网(360zhyx.com)是转化医学核心门户,旨在推动基础研究、临床诊疗和产业的发展,核心内容涵盖组学、检验、免疫、肿瘤、心血管、糖尿病等。如您有最新的研究内容发表,欢迎联系我们进行免费报道(公众号菜单栏-在线客服联系),我们的理念:内容创造价值,转化铸就未来!
转化医学网(360zhyx.com)发布的文章旨在介绍前沿医学研究进展,不能作为治疗方案使用;如需获得健康指导,请至正规医院就诊。
责任声明:本稿件如有错误之处,敬请联系转化医学网客服进行修改事宜!
微信号:zhuanhuayixue
腾讯登录
还没有人评论,赶快抢个沙发