中大团队揭示癌症进展新机制:新型蛋白或成诊疗关键突破口
| 导读 | circRNAs在肿瘤进展中的作用日益受到关注,但蛋白质编码circRNAs的作用在很大程度上尚未探索。 |
7月25日,中山大学研究团队在期刊《Journal of Experimental & Clinical Cancer Research》上发表了研究论文,题为“A novel polypeptide encoded by circSPIRE1 promotes prostate cancer proliferation and migration by restraining the ubiquitin-dependent degradation of LRP5”,本研究中发现新型蛋白 rtSPIRE1,其表达受 hnRNPA1 介导的对称二甲基化调控。circSPIRE1 和 rtSPIRE1 在前列腺癌组织和细胞系中均显著上调,且表达水平越高,预后越差。从机制上讲,rtSPIRE1 通过抑制 LRP5 的泛素化和降解来稳定 LRP5,从而持续激活 PI3K/AKT 信号通路,最终促进前列腺癌细胞的增殖和迁移。circSPIRE1 和 rtSPIRE1 一起成为前列腺癌有前景的诊断生物标志物和治疗靶点。

https://jeccr.biomedcentral.com/articles/10.1186/s13046-025-03467-8#Sec2
背景知识
01
前列腺癌是全球男性中最常见的癌症,占所有癌症病例的 15%。前列腺癌的全球负担正在加剧,预计年发病率将从 2020 年的 140 万例上升到 2040 年的 290 万例。在男性中,它仅次于肺癌,是癌症相关死亡的第二大原因。虽然大多数肿瘤可以通过放射治疗或手术干预来控制,但仍有相当一部分肿瘤会发展为无法治愈的局部晚期或转移性疾病。标准治疗方法,包括雄激素剥夺疗法(ADT)以及阿比特龙和恩杂鲁胺等现代抗雄激素药物,虽然改善了临床结果,但仅提供了有限的生存益处,尤其是在转移性前列腺癌中。此外,前列腺肿瘤的显著异质性,尤其是在转移性环境中,限制了诸如聚(ADP - 核糖)聚合酶(PARP)抑制剂和免疫疗法等新兴疗法的有效性,这些疗法仅对一小部分患有晚期或转移性疾病的患者有益。因此,确定替代治疗靶点对于开发更有效的转移性前列腺癌治疗策略至关重要。
新发现的蛋白质 rtSPIRE1 促进前列腺癌的增殖和转移
02
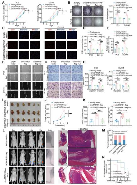
为了进一步探究环状 RNA rtSPIRE1 的生物学功能,研究人员开展了一系列的功能实验,包括 CCK8 实验、集落形成实验、EdU 掺入实验、伤口愈合实验以及迁移和侵袭实验。这些实验在三个组中进行:circSPIRE1-flag 组、circSPIRE1-flag-mut 组和空载体对照组。circSPIRE1-flag 组的增殖、侵袭和迁移能力显著高于空载体组和 circSPIRE1-flag-mut 组。这些结果表明,rtSPIRE1 在促进肿瘤进展中发挥着关键作用。
为了在体内验证 rtSPIRE1 的功能,研究人员使用相同的三组(空载体、circSPIRE1-flag 和 circSPIRE1-flag-mut)建立了皮下异种移植模型。在该模型中,编码 rtSPIRE1 的组所衍生的肿瘤显示出显著加速的生长,表现为较大的肿瘤体积和重量。组织学分析显示了明显的差异,circSPIRE1-flag 组中 Ki-67、N-钙黏蛋白和波形蛋白的表达升高,而 E-钙黏蛋白水平降低,这表明细胞增殖增强和上皮间质转化特征增强。
此外,在通过尾动脉注射建立的骨转移模型中,编码重组 rtSPIRE1 的组比其他组表现出更高的骨转移病灶发生率。这一点通过生物发光成像、X 射线分析和 H&E 染色得到了证实。生存分析进一步表明,编码重组 rtSPIRE1 的组的小鼠总体生存期明显短于其他组。这些结果凸显了 rtSPIRE1 在促进前列腺癌侵袭性和转移潜能方面的重要作用。综合来看,这些发现强调了 rtSPIRE1 在加速肿瘤生长和促进转移进展方面具有显著影响,尤其是在骨转移的形成方面。

新型蛋白质 rtSPIRE1 促进前列腺癌增殖和转移
结论
03
总之,本研究揭示了 hnRNPA1 调节 circSPIRE1 的 IRES 驱动滚环翻译,生成功能性肽 rtSPIRE1,通过稳定 LRP5,rtSPIRE1 激活 PI3K/AKT 信号通路,从而促进前列腺癌的发展。这些发现凸显了靶向环状 RNA 编码肽进行前列腺癌治疗的潜在疗效。(转化医学网360zhyx.com)
参考资料:
https://jeccr.biomedcentral.com/articles/10.1186/s13046-025-03467-8#Sec2
【关于投稿】
转化医学网(360zhyx.com)是转化医学核心门户,旨在推动基础研究、临床诊疗和产业的发展,核心内容涵盖组学、检验、免疫、肿瘤、心血管、糖尿病等。如您有最新的研究内容发表,欢迎联系我们进行免费报道(公众号菜单栏-在线客服联系),我们的理念:内容创造价值,转化铸就未来!
转化医学网(360zhyx.com)发布的文章旨在介绍前沿医学研究进展,不能作为治疗方案使用;如需获得健康指导,请至正规医院就诊。
责任声明:本稿件如有错误之处,敬请联系转化医学网客服进行修改事宜!
微信号:zhuanhuayixue
腾讯登录
还没有人评论,赶快抢个沙发