结直肠癌代谢干预迎新方向!复旦大学发文揭示抑制有氧糖酵解分子路径
| 导读 | 瓦博格效应,即有氧糖酵解,是多种癌症进展的主要驱动因素。 |
7月2日,复旦大学研究团队在期刊《Cell Death Discovery》上发表了研究论文,题为“DNMBP-AS1/hsa-miR-30a-5p/PGC1α axis suppresses tumor progression of colorectal cancer by inhibiting PKM2-mediated Warburg effect and enhance anti-PD-1 therapy efficacy”,本研究中,研究人员利用生物信息学分析和双荧光素酶报告基因实验,鉴定出了 DNMBP-AS1/hsa-miR-30a-5p/PGC1α ceRNA 网络。此外,研究人员还研究了 PGC1α 表达变化对结直肠癌(CRC)增殖和代谢重编程的影响。另外,研究人员还探讨了 PGC1α 对PKM2以及结直肠癌恶性行为表现的影响。本研究结果为 DNMBP-AS1/hsa-miR-30a-5p/PGC1α 网络在控制结直肠癌增殖、代谢和免疫反应中的作用提供了新的视角。本研究还表明,使用罗格列酮联合 PGC1α 激动剂治疗结直肠癌是一种很有前景的治疗方法。

https://www.nature.com/articles/s41420-025-02561-2
背景知识
01
结直肠癌(CRC)是一种起源于大肠上皮细胞的恶性肿瘤。目前,它是全球第三大常见恶性肿瘤。2018 年全球癌症统计数据显示,CRC 新发病例超过 180 万例,死亡病例 88.1 万例,分别占癌症总数的 10.2%和死亡总数的 9.2%。然而,CRC 在早期阶段没有明显症状,只有部分患者能接受早期干预。对于可切除的结直肠肿瘤患者,手术切除是首选治疗方法。但对于中晚期 CRC 患者,放疗、化疗以及生物和免疫治疗至关重要。早期 CRC 患者的 5 年生存率约为 90%,而晚期 CRC 患者的 5 年生存率则低于 10%。因此,全面了解 CRC 的分子机制对于开发早期诊断策略和有效治疗方法至关重要。
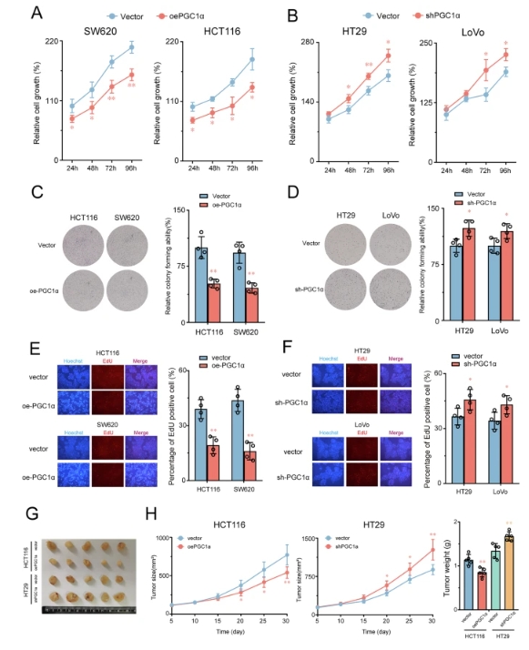
PGC1α 在体外和体内均抑制结直肠癌的增殖
02
为了探究 PGC1α 在结直肠癌(CRC)中的生物学功能,研究人员首先分析了其在多种 CRC 细胞系中的 mRNA 和蛋白质表达水平。随后,基于 PGC1α 的表达水平,研究人员在 HT29 和 LoVo 细胞中构建了 PGC1α 敲低的稳定模型,在 HCT116 和 SW620 细胞中构建了 PGC1α 过表达的稳定模型。通过 qRT-PCR 和 蛋白质免疫印迹实验对这些模型的有效性进行了评估。值得注意的是,研究结果表明,与对照细胞相比,PGC1α 过表达抑制了 CRC 细胞的活力、集落形成和 DNA 合成,而 PGC1α 沉默则促进了 CRC 细胞的增殖。为了进一步评估 PGC1α 在体内的肿瘤抑制作用,研究人员将稳定细胞系皮下移植到裸鼠体内,并监测肿瘤生长情况。结果表明,与对照组相比,PGC1α 过表达显著抑制了裸鼠体内肿瘤的生长,这与体外研究结果一致。相反,抑制 PGC1α 则显著增加了异种移植瘤的生长。此外,过表达 PGC1α 的 CRC 细胞的肿瘤体积和重量均显著降低。相比之下,与对照组相比,PGC1α 敲低显著增加了肿瘤体积和重量。体内和体外实验结果表明,PGC1α 通过抑制癌细胞增殖在结直肠癌中发挥着肿瘤抑制因子的作用。

PGC1α 在体外和体内均能抑制结肠直肠癌细胞的增殖
结论
03
本研究结果阐明了 DNMBP-AS1/hsa-miR-30a-5p/PGC1α ceRNA 网络在结直肠癌(CRC)增殖、代谢重编程和免疫反应中的作用及机制。PGC1α 通过抑制糖酵解途径中的关键酶 PKM2 来抑制结直肠癌的增殖,从而减少结直肠癌的有氧糖酵解,这一抑制作用在体外和体内实验中均得到证实。本研究揭示了 PGC1α 抑制结直肠癌的分子机制,这为开发靶向结直肠癌及其下游靶点的靶向药物治疗提供了依据。(转化医学网360zhyx.com)
参考资料:
https://www.nature.com/articles/s41420-025-02561-2
【关于投稿】
转化医学网(360zhyx.com)是转化医学核心门户,旨在推动基础研究、临床诊疗和产业的发展,核心内容涵盖组学、检验、免疫、肿瘤、心血管、糖尿病等。如您有最新的研究内容发表,欢迎联系我们进行免费报道(公众号菜单栏-在线客服联系),我们的理念:内容创造价值,转化铸就未来!
转化医学网(360zhyx.com)发布的文章旨在介绍前沿医学研究进展,不能作为治疗方案使用;如需获得健康指导,请至正规医院就诊。
责任声明:本稿件如有错误之处,敬请联系转化医学网客服进行修改事宜!
微信号:zhuanhuayixue
腾讯登录
还没有人评论,赶快抢个沙发