可增强化疗药物敏感性!苏州大学发文:结直肠癌有前景的治疗靶标
| 导读 | 结直肠癌(CRC)的治疗仍面临挑战,原因是存在化疗耐药性。 |
7月1日,苏州大学研究团队在期刊《Cell Death Discovery》上发表了研究论文,题为“N6-methyladenosine modification of MEF2A weakens cetuximab sensitivity in colorectal cancer via PD-L1/SOX12 axis”,本研究中,研究人员从结直肠癌(CRC)患者身上获取了癌组织和相邻的非癌组织样本。结果表明,MEF2A 在 CRC 细胞和组织中表达增加,在西妥昔单抗耐药的 CRC 组织中表达更高。沉默 MEF2A 可提高西妥昔单抗在 CRC 细胞和异种移植小鼠中的敏感性。MEF2A 通过与 PD-L1 启动子结合来转录上调 PD-L1 的表达。在 PD-L1 基因敲除(KO)的结直肠癌(CRC)细胞中观察到了西妥昔单抗敏感性的增强。PD-L1 过表达逆转了 MEF2A 敲低所诱导的西妥昔单抗敏感性增强。PD-L1 与 SOX12 mRNA 结合以稳定其表达。PD-L1 敲低增强了西妥昔单抗敏感性,但被 SOX12 过表达所逆转。由 RBM15/IGF2BP1 介导的 m6A 修饰在西妥昔单抗耐药的 CRC 组织中上调了 MEF2A 的表达。总之,m6A 修饰的 MEF2A 通过 PD-L1/SOX12 mRNA 轴减轻了 CRC 对西妥昔单抗的敏感性,表明 MEF2A 可能是治疗西妥昔单抗耐药 CRC 的一个有前景的治疗靶点。

https://www.nature.com/articles/s41420-025-02577-8#Sec1
研究背景
01
结直肠癌(CRC)是全球癌症相关发病率和死亡率的主要原因之一。结直肠癌的一线治疗手段,如放疗和化疗,常常会给患者带来剂量限制性毒性,并导致癌细胞产生耐药性。西妥昔单抗是一种抗表皮生长因子受体(EGFR)的单克隆抗体,对转移性结直肠癌的治疗效果显著。然而,化疗耐药性削弱了其临床应用和疗效。因此,探究西妥昔单抗耐药机制并开发增强结直肠癌药物敏感性的新策略具有重要意义。
MEF2A 基因沉默通过抑制 PD-L1 转录促进结直肠癌细胞对西妥昔单抗的敏感性
02
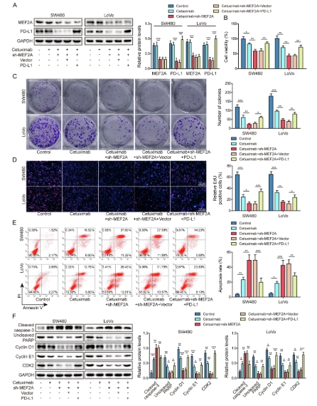
为了验证 PD-L1 在西妥昔单抗对结直肠癌(CRC)敏感性中的作用,研究人员从 CRC 细胞系(SW480 和 LoVo)中生成了 PD-L1 基因敲除(KO)细胞系(SW480-KO 和 LoVo-KO)。PD-L1 蛋白在 CRC 细胞系中显著表达,但在 PD-L1 KO 细胞系中未检测到,表明 PD-L1 敲除有效。在西妥昔单抗存在的情况下,敲除 CRC 细胞系中的 PD-L1 明显降低了细胞活力,抑制了增殖,促进了细胞凋亡,并导致裂解的caspase-3增加和未裂解的多聚 ADP 核糖聚合酶(PARP)减少。这些发现表明 PD-L1 敲除的 CRC 细胞对西妥昔单抗的敏感性增强。
为了进一步确定 PD-L1 是否是 MEF2A 介导的西妥昔单抗敏感性的必要条件,在西妥昔单抗处理前将 sh-MEF2A 和 PD-L1 过表达载体共转染入结直肠癌细胞。与对照组相比,西妥昔单抗暴露并未显著改变 MEF2A 和 PD-L1 的表达,MEF2A 敲低降低了 PD-L1 水平,而进一步过表达 PD-L1 则导致 PD-L1 上调但不影响 MEF2A 水平。MEF2A 缺失增强了西妥昔单抗对细胞活力的抑制作用,但这种作用在 PD-L1 过表达后可被逆转。MEF2A 沉默能够促进西妥昔单抗诱导的细胞增殖抑制,然而在 PD-L1 上调后,这一结果可被抵消。西妥昔单抗诱导的细胞凋亡率增加可通过沉默 MEF2A 进一步增强,而 PD-L1 过表达则可逆转 MEF2A 敲低的效果。研究结果证实,敲低 MEF2A 可通过下调 PD-L1 增强西妥昔单抗的敏感性。

MEF2A 的敲除通过抑制 PD-L1 转录增强了结直肠癌对西妥昔单抗的敏感性
结论
03
综上所述,数据表明,MEF2A 的上调是结直肠癌(CRC)对西妥昔单抗敏感性抑制的原因。研究发现表明,MEF2A 可能是改善西妥昔单抗治疗 CRC 有效性的有前景的治疗靶点。(转化医学网360zhyx.com)
参考资料:
https://www.nature.com/articles/s41420-025-02577-8#Sec1
【关于投稿】
转化医学网(360zhyx.com)是转化医学核心门户,旨在推动基础研究、临床诊疗和产业的发展,核心内容涵盖组学、检验、免疫、肿瘤、心血管、糖尿病等。如您有最新的研究内容发表,欢迎联系我们进行免费报道(公众号菜单栏-在线客服联系),我们的理念:内容创造价值,转化铸就未来!
转化医学网(360zhyx.com)发布的文章旨在介绍前沿医学研究进展,不能作为治疗方案使用;如需获得健康指导,请至正规医院就诊。
责任声明:本稿件如有错误之处,敬请联系转化医学网客服进行修改事宜!
微信号:zhuanhuayixue
腾讯登录
还没有人评论,赶快抢个沙发