阻断癌细胞生存三要素:郑州大学团队提出"增殖-克隆-迁移"立体抑制方案
| 导读 | 本研究探讨了EIF3B在喉鳞状细胞癌(laryngeal squamous cell carcinoma, LSCC)进展中的作用及其调控机制。 |
7月21日,郑州大学研究人员在期刊《Cell Death Discovery》上发表了研究论文,题为“EIF3B stabilizes MAP2K2 to activate the ERK pathway and promote the progression of laryngeal squamous cell carcinoma”,本研究结果表明,在喉鳞状细胞癌(LSCC)中,EIF3B 的表达上调,其异常高水平与患者的不良生存结果显著相关。从功能上看,消除 EIF3B 能够显著抑制癌细胞的增殖、集落形成和迁移能力。从机制上讲,EIF3B 通过与 MAP2K2 的 P3 结构域直接相互作用来稳定 MAP2K2,抑制 VHL 介导的 K169 位点的泛素化。尤其是,MAP2K2 的激酶活性对于 EIF3B 驱动的 ERK 磷酸化和下游致癌信号传导至关重要。此外,EIF3B 过表达会加速异种移植模型中的肿瘤生长,而敲低 MAP2K2 可以挽救这一现象。总之,EIF3B 通过稳定 MAP2K2、激活 ERK/MAPK 通路以及破坏 VHL 介导的蛋白质稳态来促进 LSCC 的进展。靶向EIF3B-MAP2K2 轴可能为 LSCC 提供治疗策略。

https://www.nature.com/articles/s41420-025-02634-2
背景知识
01
喉鳞状细胞癌(LSCC)是头颈部最常见的恶性肿瘤之一,每年有超过 8 万名患者死于该病。LSCC 具有侵袭性强、易转移的特点,难以控制。此外,LSCC 的预后较差,5 年生存率不足 50%。目前,主要的治疗方法有手术、放疗和化疗。部分喉切除术可保留早期 LSCC 患者的喉功能,但发音质量会受到影响。放疗和化疗可用于部分早期 LSCC,但大多数患者会出现咽黏膜和腺体功能受损、口干和吞咽困难,导致生活质量显著下降。同时,放疗和化疗会增加甲状腺癌和其他头颈部癌症的风险。由于缺乏有效的早期诊断生物标志物,大多数 LSCC 被诊断为晚期。对于晚期或复发的 LSCC,目前喉功能保留率极低。因此,迫切需要探索喉鳞状细胞癌(LSCC)的分子机制,并找到有前景的治疗靶点,以改善 LSCC 患者的临床预后。
EIF3B 通过 MAP2K2 促进喉鳞状细胞癌细胞的增殖和迁移
02
利用 TCGA 数据库,研究人员发现 LSCC 组织中 MAP2K2 的表达量显著升高。同样地,LSCC 细胞系(AMC-HN-8 和 TU212)的 MAP2K2 相对 mRNA 水平也高于鼻咽上皮细胞(NP-69)。为了阐明 EIF3B 和 MAP2K2 之间的潜在分子机制,研究人员进行了一系列体外细胞功能实验。随后,研究人员按照先前描述的方法,将 MAP2K2 敲低(shMAP2K2)和 EIF3B 过表达(EIF3B)构建体导入 AMC-HN-8 和 TU212 细胞。研究结果表明,过表达 EIF3B 的 AMC-HN-8 和 TU212 细胞表现出增殖和迁移能力增强,以及凋亡率降低。相反,敲低 MAP2K2 显著阻碍了 AMC-HN-8 细胞的恶性进展,表现为增殖减少、凋亡增加和迁移减缓。值得注意的是,EIF3B 过表达对 AMC-HN-8 细胞的促进作用在敲低 MAP2K2 后部分减弱。因此,数据表明 EIF3B 通过 MAP2K2 促进 LSCC 细胞的增殖和迁移。
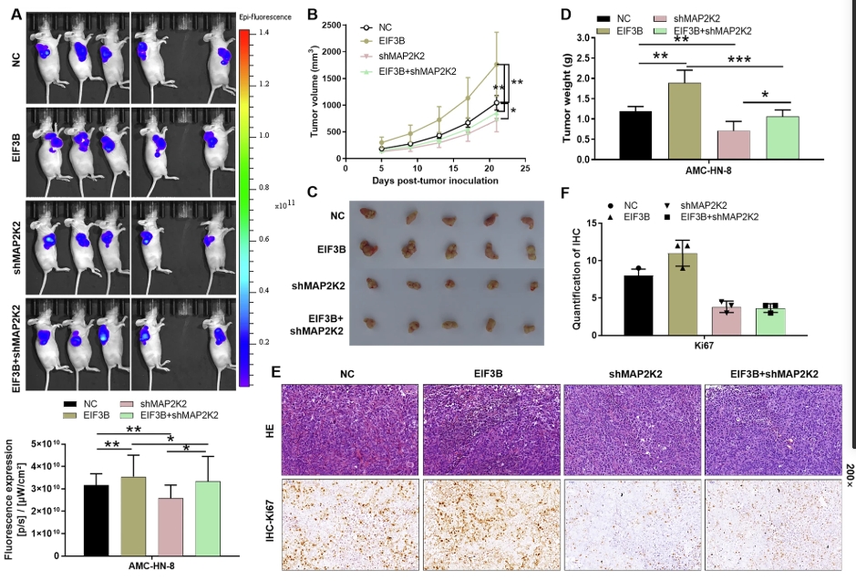
EIF3B 依赖于 MAP2K2 来驱动喉鳞状细胞癌的肿瘤生长
03
为了验证 EIF3B 和 MAP2K2 在体内的作用,研究人员在小鼠体内建立了皮下异种移植瘤模型。总荧光强度作为肿瘤负荷的替代标志物,表明与阴性对照(NC)相比,EIF3B 过表达增强了荧光强度,而 MAP2K2 敲低则降低了荧光强度。连续观察 21 天后,EIF3B 过表达的小鼠肿瘤体积明显小于对照组,且肿瘤重量也较轻。相反,MAP2K2 下调组的肿瘤大小显著减小。

MAP2K2 敲低减弱了 EIF3B 过表达对肿瘤生长的促进作用
综上所述,本研究结果表明,MAP2K2 敲低可抵消 EIF3B 过表达的促肿瘤作用,进一步强调了 EIF3B - MAP2K2 轴在调节肿瘤生长中的重要性。(转化医学网360zhyx.com)
参考资料:
https://www.nature.com/articles/s41420-025-02634-2
【关于投稿】
转化医学网(360zhyx.com)是转化医学核心门户,旨在推动基础研究、临床诊疗和产业的发展,核心内容涵盖组学、检验、免疫、肿瘤、心血管、糖尿病等。如您有最新的研究内容发表,欢迎联系我们进行免费报道(公众号菜单栏-在线客服联系),我们的理念:内容创造价值,转化铸就未来!
转化医学网(360zhyx.com)发布的文章旨在介绍前沿医学研究进展,不能作为治疗方案使用;如需获得健康指导,请至正规医院就诊。
责任声明:本稿件如有错误之处,敬请联系转化医学网客服进行修改事宜!
微信号:zhuanhuayixue
腾讯登录
还没有人评论,赶快抢个沙发