厦门大学颠覆性发现:这种蛋白竟是胶质瘤"帮凶",新疗法已在路上
| 导读 | CSRP2在包括细胞增殖和分化在内的多种生物学过程中发挥作用。然而,CSRP2 是否以及如何参与多形性胶质母细胞瘤(GBM)的恶性转化仍不清楚。 |
8月5日,厦门大学研究团队在期刊《Journal of Experimental & Clinical Cancer Research》上发表了研究论文,题为“CSRP2 promotes the glioblastoma mesenchymal phenotype via p130Cas-mediated NF-κB and MAPK pathways”,本研究中,研究人员发现 CSRP2 在胶质母细胞瘤(GBM)中的表达显著增加,尤其是在间质型 GBM 中,并且高表达 CSRP2 的胶质瘤患者可能预后不良。在体外实验中,GBM 细胞中 CSRP2 过表达可促进细胞增殖、集落形成、迁移、侵袭、替莫唑胺耐药性以及肿瘤干细胞特性(PMT),在体内实验中可促进肿瘤形成。而敲低 CSRP2 则会产生相反的效果。最后,研究人员发现 MTO 与 CSRP2 结合,并抑制了 CSRP2 过表达对 GBM 细胞的恶性影响。总之,本研究结果表明,CSRP2 通过激活 p130Cas 介导的 NF-κB 和 MAPK 信号通路促进胶质母细胞瘤(GBM)的恶性发展,包括肿瘤的侵袭性生长和对替莫唑胺的耐药性。抑制 CSRP2 的功能,可能成为治疗胶质母细胞瘤的一种新方法。

https://jeccr.biomedcentral.com/articles/10.1186/s13046-025-03484-7#Abs1
背景知识
01
多形性胶质母细胞瘤(GBM)是中枢神经系统中最常见的原发性恶性肿瘤。GBM 在脑组织中呈浸润性生长,具有高度异质性,难以通过手术完全切除,且对辅助化疗和放疗的敏感性较低,这些因素使得 GBM 容易产生耐药性和复发。包括手术、放疗和化疗在内的常规治疗并未显著改善 GBM 患者的生存结果,目前的中位生存期仅约为 15 个月。研究发现,PN 亚型的胶质瘤在接受放疗治疗后进展和复发时会转变为 MES 亚型,这一过程被称为少突胶质前体细胞型向间质型转化(PMT)。EMT 增强了肿瘤细胞的侵袭和转移能力,并与化疗耐药性相关。与 EMT 类似,PMT 也被认为参与了脑胶质瘤的不良预后。因此,深入研究阐明脑胶质瘤恶性进展的分子机制及其对辅助化疗和放疗的固有耐药性,对于寻找有效的脑胶质瘤治疗新靶点和开发新的脑胶质瘤治疗药物具有重要意义。
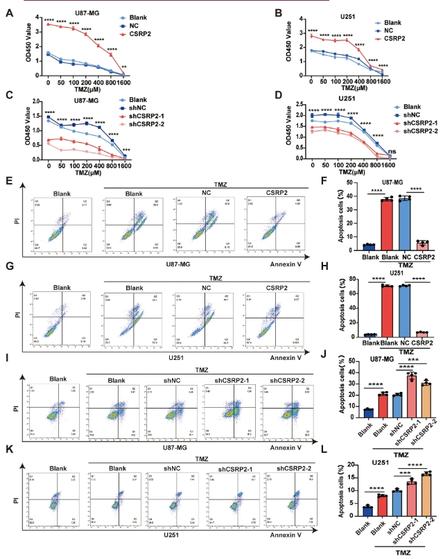
CSRP2 促进胶质母细胞瘤(GBM)对替莫唑胺(TMZ)的耐药性
02
替莫唑胺(TMZ)耐药性是胶质母细胞瘤(GBM)高死亡率的重要因素之一,而其背后的分子机制尚未完全阐明。为了探究 CSRP2 是否与 GBM 中的替莫唑胺耐药性有关,研究人员用不同浓度的替莫唑胺处理过表达 CSRP2 或敲低 CSRP2 的细胞。替莫唑胺处理剂量依赖性地降低了所有细胞组的增殖。然而,与对照组相比,过表达 CSRP2 的细胞对替莫唑胺处理的增殖抑制更具耐药性,而敲低 CSRP2 的细胞对替莫唑胺处理的增殖抑制则更敏感。此外,与对照细胞相比,过表达 CSRP2 的细胞在替莫唑胺处理后表现出更少的细胞凋亡,而敲低 CSRP2 的细胞在替莫唑胺处理后表现出更多的细胞凋亡。
已有研究表明,放疗和化疗通过促进胶质母细胞瘤(GBM)细胞表型从普林斯顿神经元(PN)向间充质(MES)转变而诱导替莫唑胺(TMZ)耐药性。此外,研究还表明,敲低 U87-MG T3rd 细胞中的 CSRP2 也显著抑制细胞增殖和集落形成,并增加细胞对替莫唑胺处理的敏感性和细胞凋亡。而 CSRP2 的过表达则产生了相反的效果。总之,这些结果进一步表明,CSRP2 的增加通过促进 PMT 过程以及激活 NF-κB 和 MAPK 信号通路,加剧了胶质母细胞瘤对替莫唑胺的耐药性。

CSRP2 促进胶质瘤细胞对 TMZ 的耐药性
结论
03
总之,本研究不仅证实了 CSRP2 在胶质母细胞瘤(GBM)中的表达升高,还表明 CSRP2 通过与 p130Cas 相互作用促进 GBM 的恶性发展,包括其对替莫唑胺(TMZ)和放射治疗(PMT)的耐药性,从而激活 NF-κB 和 MAPK 信号通路。此外,研究人员还揭示了 MTO 通过与 CSRP2 结合来抑制 CSRP2/p130Cas 相互作用,从而发挥其抗 GBM 的功能,进而阻断下游信号通路。(转化医学网360zhyx.com)
参考资料:
https://jeccr.biomedcentral.com/articles/10.1186/s13046-025-03484-7#Abs1
【关于投稿】
转化医学网(360zhyx.com)是转化医学核心门户,旨在推动基础研究、临床诊疗和产业的发展,核心内容涵盖组学、检验、免疫、肿瘤、心血管、糖尿病等。如您有最新的研究内容发表,欢迎联系我们进行免费报道(公众号菜单栏-在线客服联系),我们的理念:内容创造价值,转化铸就未来!
转化医学网(360zhyx.com)发布的文章旨在介绍前沿医学研究进展,不能作为治疗方案使用;如需获得健康指导,请至正规医院就诊。
责任声明:本稿件如有错误之处,敬请联系转化医学网客服进行修改事宜!
微信号:zhuanhuayixue
腾讯登录
还没有人评论,赶快抢个沙发