复旦大学葛均波院士团队突破研究:临床上治疗心血管疾病的创新策略
| 导读 | 病理重塑的心肌缺血微环境,其特征为持续缺氧、代谢不足以及炎症介质的积聚,严重破坏了线粒体的稳态。 |
8月19日,复旦大学葛均波院士研究团队在期刊《Advanced Science》上发表了题为“Mitochondrial Transplantation Augments the Reparative Capacity of Macrophages Following Myocardial Injury”的研究论文,本研究中,研究人员提出了一种新的线粒体增强策略,即向巨噬细胞中引入健康的外源性线粒体,以生成线粒体移植巨噬细胞(Mito-T-Macros 或 MTMs),这些细胞能够抵抗心肌梗死后产生的压力。线粒体移植(MT)有效地诱导巨噬细胞极化为具有修复作用的 M2 样表型,从而增强促愈合功能,包括迁移、侵袭和吞噬作用。从机制上讲,MT 加速了巨噬细胞向修复状态的表型转变,并延长了其在愈合阶段的活性。尤其是,部分移植的线粒体从 MTMs 中释放出来,随后被心肌细胞内化,这表明存在一种额外的心肌支持机制。总体而言,巨噬细胞迁移(MT)增强了巨噬细胞的修复能力,并有助于巨噬细胞迁移疗法(MTM)改善心肌梗死(MI)后的心脏重构。这些发现支持巨噬细胞迁移疗法作为一种有前景且创新的方法来修复心肌梗死后的心肌损伤。

https://advanced.onlinelibrary.wiley.com/doi/10.1002/advs.202506337
背景知识
01
心血管疾病仍是全球健康负担中最重的一项,其中缺血性心脏病(IHD)是患者死亡的首要原因。免疫反应在心肌梗死(MI)的发展过程中起着关键作用,对疾病结果有着重大影响。在免疫细胞中,巨噬细胞具有显著的趋化性和可塑性,能够迅速响应压力信号。通过表型转化,它们能够精准调节疾病进程,并且在心肌梗死后的每个阶段都保持最为活跃的细胞类型之一。
重要研究成果
02
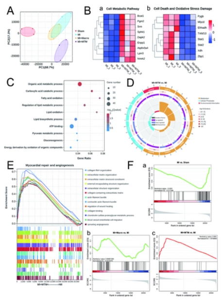
为了获取支持移植线粒体改善心肌梗死后心脏功能潜力的证据,研究人员在心肌梗死术后 4 周对四个实验组的心脏组织进行了 RNA 测序分析。主成分分析(PCA)显示样本主要按治疗类型聚类。首先,研究人员基于特定通路(包括细胞代谢、细胞死亡和氧化应激通路)筛选了心肌梗死组和心肌梗死 + 线粒体移植组之间差异表达最显著的基因,并使用 Z 分数标准化表达值生成了聚类热图。随后,基因本体论富集分析确定了 MTM 救援的最重要的生物学过程。在 MTM 显著上调的前 10 条通路中,有 6 条与脂肪酸代谢有关,4 条与氧化磷酸化过程有关。这些发现表明,MTM 主要通过增强脂肪酸代谢和氧化磷酸化来减轻心肌梗死诱导的不良代谢重编程。此外,KEGG 富集气泡图展示了 MTM 介导的更全面的代谢改善途径。研究人员进一步分析了与心脏修复和血管生成相关的基因表达。基因集富集分析(GSEA)显示,MTM 增强了心肌细胞外基质重塑能力,同时显著改善了心脏修复和血管生成。GSEA 分析进一步表明,脂肪酸β氧化能力在心肌梗死后下调,这种下调不能通过 Macro 治疗得到恢复,但能被 MTM 有效恢复。这表明移植的线粒体可能直接增强心肌脂肪酸代谢能力。
总之,RNA 测序分析表明,心肌细胞中转移的线粒体与改善心肌能量代谢、抑制细胞死亡和氧化应激以及增强心脏修复和血管生成显著相关。

转录组学分析表明,线粒体转移通过代谢重编程和减轻氧化应激改善心肌梗死后心脏恢复(转化医学网360zhyx.com)
参考资料:
https://advanced.onlinelibrary.wiley.com/doi/10.1002/advs.202506337
【关于投稿】
转化医学网(360zhyx.com)是转化医学核心门户,旨在推动基础研究、临床诊疗和产业的发展,核心内容涵盖组学、检验、免疫、肿瘤、心血管、糖尿病等。如您有最新的研究内容发表,欢迎联系我们进行免费报道(公众号菜单栏-在线客服联系),我们的理念:内容创造价值,转化铸就未来!
转化医学网(360zhyx.com)发布的文章旨在介绍前沿医学研究进展,不能作为治疗方案使用;如需获得健康指导,请至正规医院就诊。
责任声明:本稿件如有错误之处,敬请联系转化医学网客服进行修改事宜!
微信号:zhuanhuayixue
腾讯登录
还没有人评论,赶快抢个沙发