Advanced Science | 饿死癌细胞新思路:南京大学团队揭示代谢调控抗癌机制
| 导读 | 胰腺导管腺癌(PDAC)是一种高度致命的恶性肿瘤,通常由胰腺上皮内瘤变(PanIN)发展而来。然而,PanIN 病变中的分子改变及其对 PDAC 进展的贡献仍不清楚。 |
近日,南京大学研究团队在期刊《Advanced Science》上发表了研究论文,题为“SP1-Mediated Glycolytic Reprogramming Promotes Tumorigenesis and Progression in Pancreatic Cancer”,本研究中,研究人员发现胰腺导管内乳头状黏液性肿瘤(PanIN)病变早期的代谢重塑以及转录因子特异性蛋白 1(SP1)的上调,并且这种现象一直持续到胰腺导管腺癌(PDAC)阶段。在患者来源的类器官异种移植模型(PDOXs)中证明了 SP1 过表达促进了 PDAC 的增殖,而在 PDAC 转基因小鼠模型中,Sp1 的缺失抑制了肿瘤的发生和发展。染色质免疫沉淀测序(ChIP-seq)和同位素示踪显示,SP1 通过转录激活 6-磷酸果糖-2-激酶/果糖-2,6-二磷酸酶(PFKFB4)增强了有氧糖酵解,PFKFB4 是糖酵解的关键调节因子。在 PDAC 模型中,靶向SP1 和 PFKFB4 的联合治疗在体内显示出显著疗效。这些发现表明,SP1 通过控制代谢重塑,在 PDAC 的发生和发展中起着关键的调节作用。靶向SP1 和 PFKFB4 的治疗策略为 PDAC 的治疗提供了新的希望。

https://advanced.onlinelibrary.wiley.com/doi/10.1002/advs.202510071
背景知识
01
胰腺癌是男性和女性癌症相关死亡的第四大原因,其五年生存率低至不足 12%,预计到 2030 年将成为第二大死因。胰腺导管腺癌(PDAC)约占胰腺癌的 90%。缺乏有效的筛查工具来检测无症状的癌前病变或早期癌变是 PDAC 预后不良的主要原因。大多数患者在初次诊断时已出现转移。一项关于早期胰腺癌的多中心研究显示,早期 PDAC 患者经手术切除后预后良好;这突显了了解 PDAC 从癌前病变发展为侵袭性肿瘤过程的重要性。
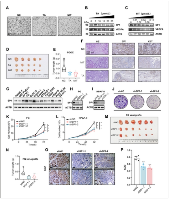
SP1 促进 PDAC 肿瘤生长
02
为了探究 SP1 在胰腺导管腺癌(PDAC)中的功能作用,研究人员在源自患者的 PDAC 类器官(PDO)模型中测试了 SP1 抑制剂的效果。在体外,用MIT或TA处理 PDO,这两种药物均已被报道可抑制 SP1 表达及其下游靶点 VEGFA。免疫印迹分析表明,MIT 和 TA 均能以剂量依赖的方式有效降低 SP1 和 VEGFA 蛋白水平。为了在体内进一步验证这些发现,研究人员将 PDO 正位移植到 NOD/ShiLtJGpt-Prkdcem26Cd52Il2rgem26Cd22/Gpt(NCG)小鼠的胰腺中,以建立 PDO 异种移植(PDOX)模型。用 TA或 MIT治疗携带肿瘤的 NCG 小鼠,显著抑制了体内 PDOX 肿瘤的生长。治疗后对 PDOX 肿瘤进行免疫组化染色,结果显示 SP1 和 Ki67 水平降低。

SP1 促进胰腺癌的增殖
此外,研究人员评估了 13 种胰腺导管腺癌(PDAC)细胞系中 SP1 的表达,并研究了 SP1 敲低对这些细胞系体内外增殖的影响。通过慢病毒介导的 shRNA 敲低 SP1 表达,显著抑制了 FG 和 HPAF-II 细胞在体外的增殖和集落形成。SP1 敲低还抑制了另外两种 PDAC 细胞系的增殖,表明 SP1 在 PDAC 细胞中具有广泛的作用。为了评估体内效果,将亲代和 SP1 敲低的 FG 细胞原位移植到 BALB/cNj-Foxn1nu/Gpt(裸鼠)的胰腺中,以建立细胞来源的异种移植(CDX)模型。5 周后处死小鼠,并对肿瘤组织进行分析。SP1 敲低显著抑制了 FG 和 HPAF-II 细胞在体内的生长。综上所述,这些结果表明 SP1 在体外和体内均促进 PDAC 的增殖。
结论
03
综上,本研究发现 SP1 在胰腺导管腺癌(PDAC)的起始和发展过程中驱动有氧糖酵解方面起着关键作用。在小鼠模型和患者来源的胰腺癌类器官模型中,靶向 SP1 或其下游效应因子 PFKFB4 能够有效抑制肿瘤的发生和生长。这些发现表明,SP1 的上调以及相关的代谢重塑是早期 PDAC 的关键生物标志物,为这种高度侵袭性癌症的早期诊断、预防和治疗提供了新的途径。(转化医学网360zhyx.com)
参考资料:
https://advanced.onlinelibrary.wiley.com/doi/10.1002/advs.202510071
【关于投稿】
转化医学网(360zhyx.com)是转化医学核心门户,旨在推动基础研究、临床诊疗和产业的发展,核心内容涵盖组学、检验、免疫、肿瘤、心血管、糖尿病等。如您有最新的研究内容发表,欢迎联系我们进行免费报道(公众号菜单栏-在线客服联系),我们的理念:内容创造价值,转化铸就未来!
转化医学网(360zhyx.com)发布的文章旨在介绍前沿医学研究进展,不能作为治疗方案使用;如需获得健康指导,请至正规医院就诊。
责任声明:本稿件如有错误之处,敬请联系转化医学网客服进行修改事宜!
微信号:zhuanhuayixue
腾讯登录
还没有人评论,赶快抢个沙发