推荐活动

STTT | 孙露洋/龚侃/张青/何林团队首次揭示肾癌乳酸驱动新机制,廉价激素药物可显著增强肾癌靶向药疗效

首页 » 《转》译 1天前 转化医学网 赞(2)
分享: 
导读
这一发现不仅为理解肿瘤代谢与表观遗传的交叉对话提供了全新视角,也为临床治疗VHL缺陷型肾癌带来了立即可转化的联合疗法新策略。


4月1日,北京大学孙露洋、北京大学第一医院龚侃、美国德州大学西南医学中心张青&北京大学何林团队在国际知名期刊《Signal Transduction and Targeted Therapy》发表一项突破性研究:首次揭示在最常见的肾癌亚型——肾透明细胞癌(ccRCC)中,存在一个由代谢产物“乳酸”驱动的、自我强化的“代谢-表观遗传-转录成瘾”恶性循环。更令人振奋的是,研究团队通过大规模药物筛选发现,临床常用的廉价激素药物“糖皮质激素”(如地塞米松)能够精准打破这一循环,显著增强已上市靶向药贝组替凡(Belzutifan)的抗肿瘤效果。这一发现不仅为理解肿瘤代谢与表观遗传的交叉对话提供了全新视角,也为临床治疗VHL缺陷型肾癌带来了立即可转化的联合疗法新策略。

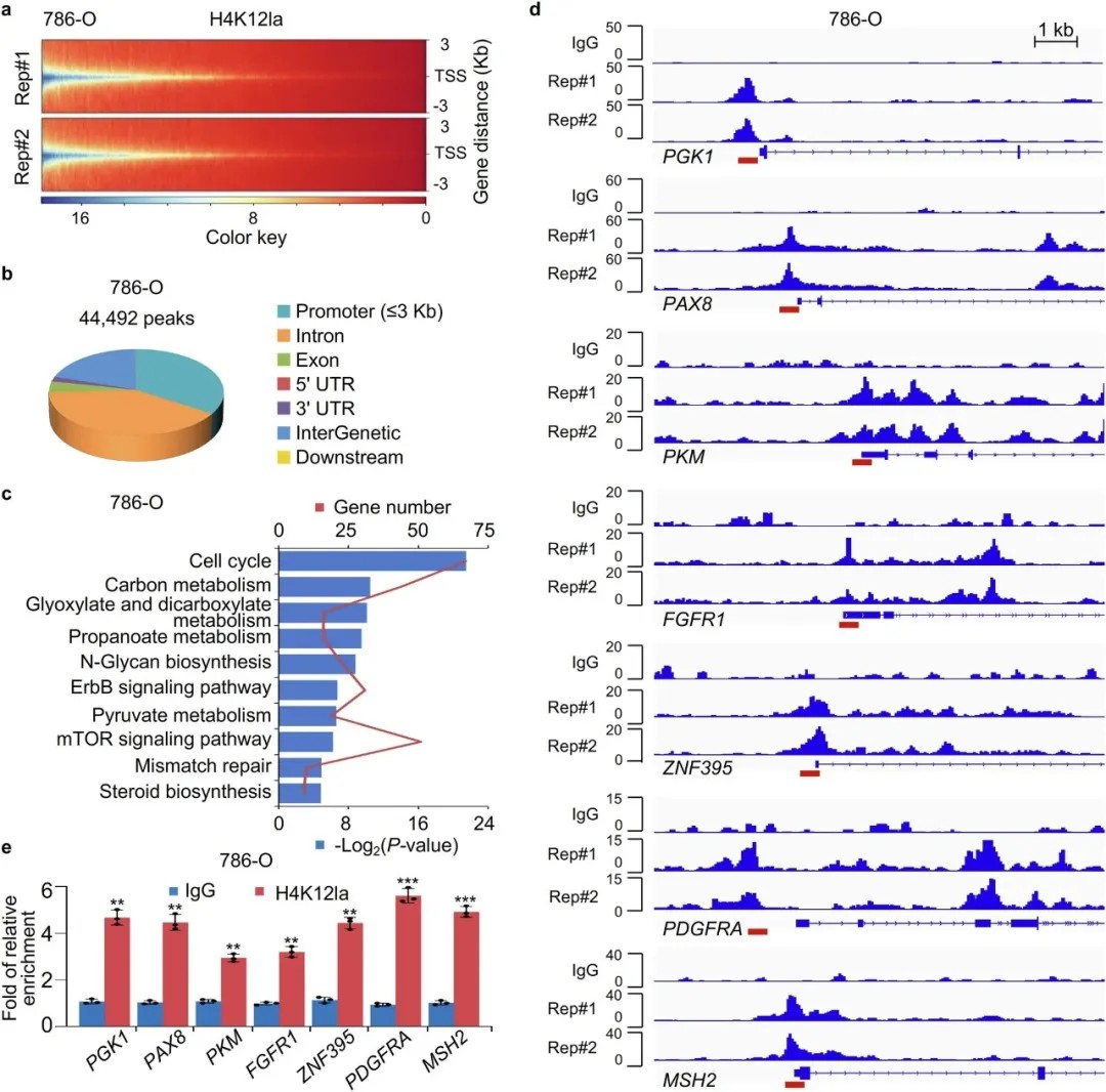
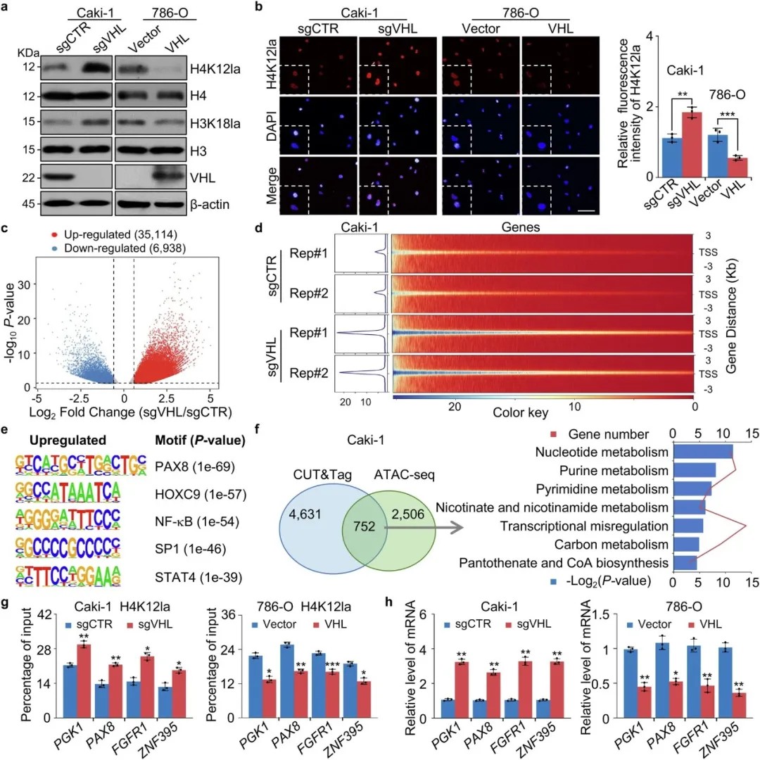
肾透明细胞癌(ccRCC)样本中H4K12la水平异常升高,且升高的H4K12la水平与ccRCC患者的晚期病理分期和不良生存率呈正相关

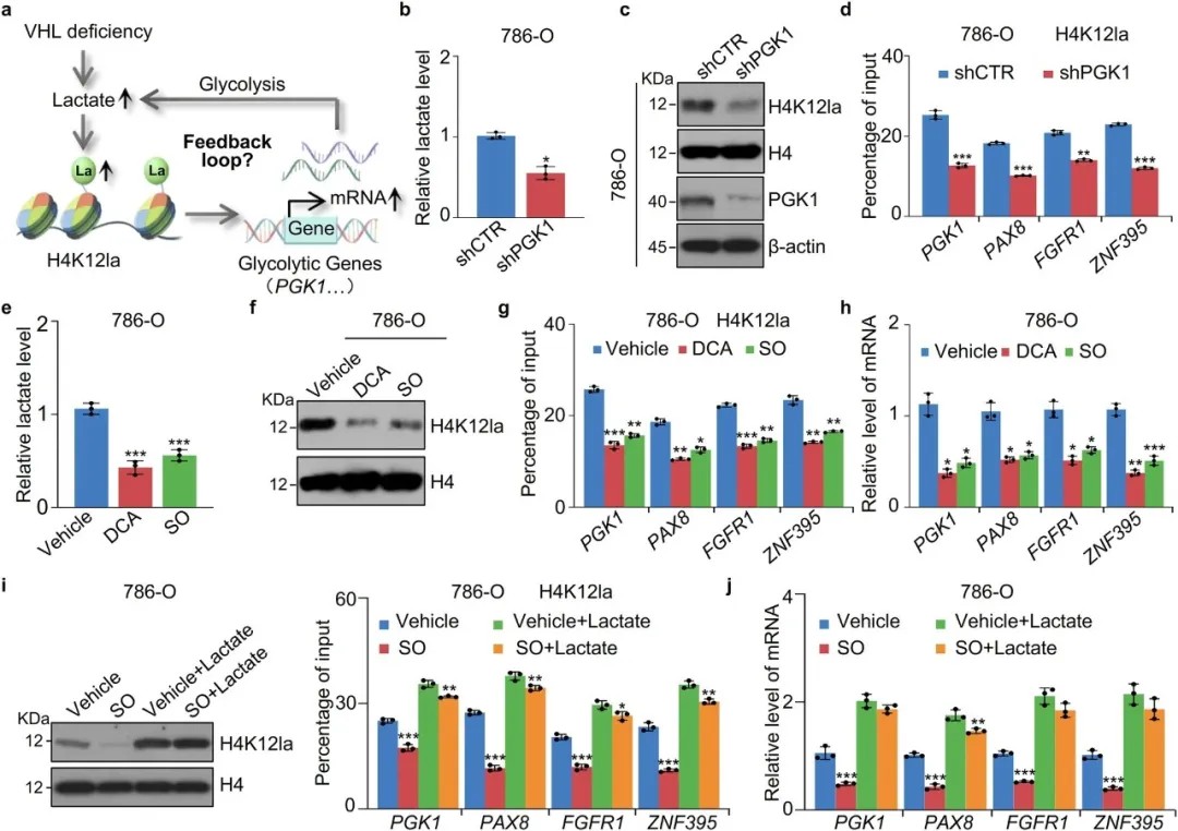
恶性循环的发现:从“废物”乳酸到“燃料”表观标记


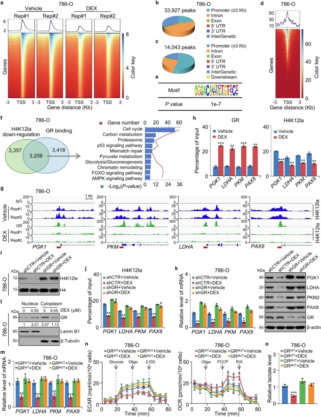
H4K12la在多个与ccRCC临床相关的基因启动子区域富集


与VHL缺陷相关的H4K12la富集,与一组对ccRCC肿瘤发生至关重要的基因的染色质可及性增加和转录激活相关

大约70%的肾透明细胞癌患者存在VHL基因的缺失,这导致了肿瘤细胞的“伪缺氧”状态和代谢重编程,使其高度依赖糖酵解并产生大量乳酸。传统观点认为乳酸仅是代谢废物,但近年研究发现,乳酸可作为前体物质,在组蛋白上形成一种名为“乳酸化”的新型修饰,从而激活基因转录。

研究团队通过多癌种组织芯片分析发现,组蛋白H4第12位赖氨酸的乳酸化修饰(H4K12la)在包括肾癌在内的多种肿瘤中异常升高,且在肾癌中升高最为显著。进一步的临床关联分析显示,肿瘤组织中H4K12la水平越高,患者的病理分期越晚,生存预后也越差。

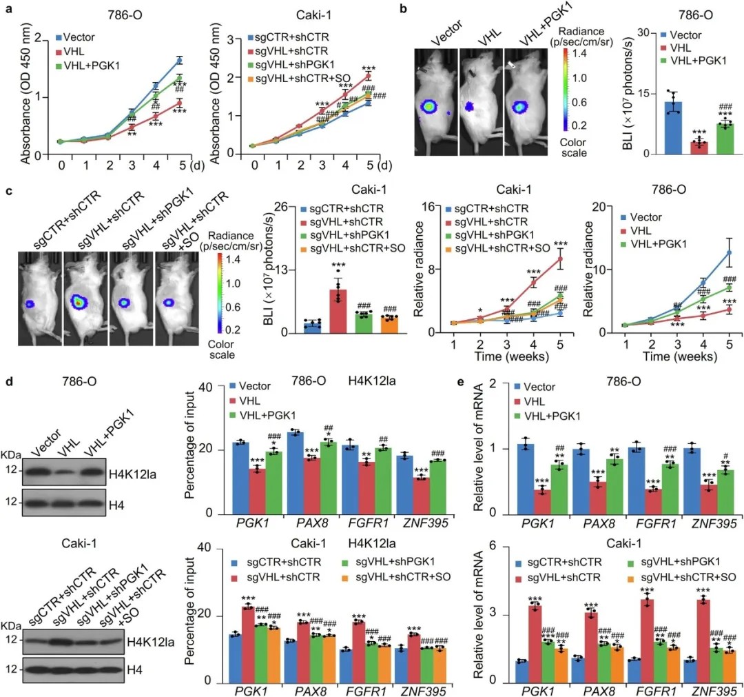
深入机制探索揭示,VHL的缺失会放大H4K12la在染色质开放区域的沉积,进而激活一系列促癌和糖酵解相关基因的转录,其中就包括糖酵解关键酶PGK1。PGK1的激活进一步促进了乳酸的产生,而更多的乳酸又反过来“喂养”了H4K12la修饰,形成了一个“H4K12la-PGK1-乳酸”的正反馈循环,使肿瘤细胞深陷于这种自我维持的致癌转录程序中,表现出“代谢刚性”和“转录成瘾”。


乳酸在ccRCC中驱动了一个自我强化的H4K12la-PGK1-乳酸反馈环路


H4K12la-PGK1-乳酸反馈环路是VHL缺陷驱动ccRCC生长的基础

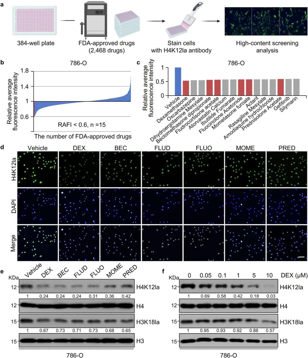
老药新用:糖皮质激素成为“循环破坏者”


六种糖皮质激素在ccRCC细胞中抑制了H4K12la

为了寻找能打断这一恶性循环的药物,研究团队对2468种已获美国FDA批准的药物进行了高通量筛选。结果令人惊讶:多种糖皮质激素(如地塞米松、泼尼松龙等)脱颖而出,能有效降低肿瘤细胞内的H4K12la水平。

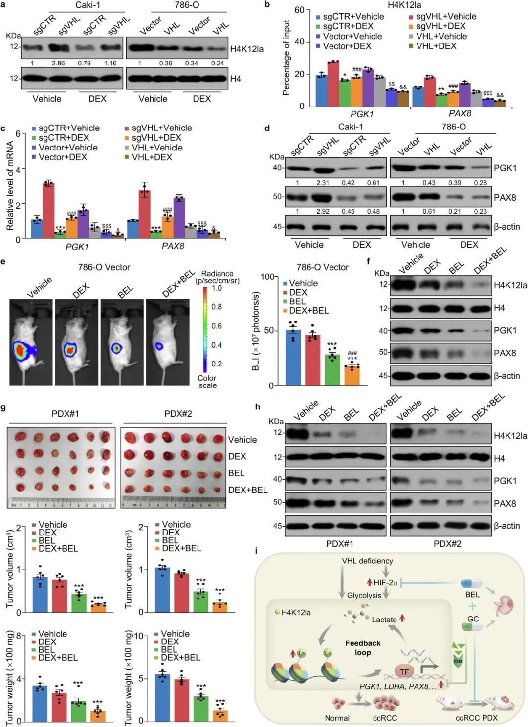
机制研究表明,糖皮质激素通过其受体(GR)进入细胞核,直接结合到PGK1等糖酵解基因的启动子区域。这种结合不仅直接抑制了这些基因的转录,还挤走了原本富集在此的H4K12la修饰,从而从源头上减少了乳酸生成,彻底瓦解了上述正反馈循环。

强强联合:地塞米松显著增强靶向药疗效


地塞米松(DEX)通过糖皮质激素受体介导的糖酵解基因转录抑制来抑制H4K12la

VHL缺失导致的伪缺氧状态,会持续激活缺氧诱导因子-2α(HIF-2α),这是ccRCC关键的致癌驱动因子。针对HIF-2α的靶向药贝组替凡已获批用于治疗相关肾癌,但疗效仍有提升空间。研究提出了一个巧妙的联合策略:既然HIF-2α抑制剂从上游转录层面阻断致癌信号,而糖皮质激素从下游表观遗传层面切断代谢燃料供给,两者联用或可产生协同效应。

这一设想在细胞系来源和患者来源的肾癌移植瘤模型中得到了完美验证。在VHL缺陷的肾癌模型中,低剂量的地塞米松与贝组替凡联用,展现出了远超单药的强大抗肿瘤效果。联合治疗能更有效地降低肿瘤中的H4K12la水平、PGK1表达和乳酸含量,显著抑制肿瘤生长。


地塞米松(DEX)增强了HIF-2α抑制剂贝组替凡在ccRCC中的抗肿瘤疗效

研究意义与未来展望

该研究揭示了H4K12la是连接VHL缺陷肾癌中糖酵解代谢与致癌转录的关键表观遗传枢纽。更重要的是,发现糖皮质激素这类老药可以作为靶向H4K12la的表观遗传调节剂,与现有的HIF-2α抑制剂形成机制互补的联合疗法。该研究不仅为肾癌,也为其他存在类似“代谢-表观遗传”肿瘤提供了新的治疗思路。

原文链接:

https://www.nature.com/articles/s41392-026-02622-7(转化医学网360zhyx.com)

【关于投稿】

转化医学网(360zhyx.com)是转化医学核心门户,旨在推动基础研究、临床诊疗和产业的发展,核心内容涵盖组学、检验、免疫、肿瘤、心血管、糖尿病等。如您有最新的研究内容发表,欢迎联系我们进行免费报道(公众号菜单栏-在线客服联系),我们的理念:内容创造价值,转化铸就未来!

转化医学网(360zhyx.com)发布的文章旨在介绍前沿医学研究进展,不能作为治疗方案使用;如需获得健康指导,请至正规医院就诊。

责任声明:本稿件如有错误之处,敬请联系转化医学网客服进行修改事宜!

微信号:zhuanhuayixue

评论:
评 论
共有 0 条评论

    还没有人评论,赶快抢个沙发


Baidu
map