可实现持久肿瘤控制!美国杜克大学发文:强有力的胶质瘤治疗新策略
| 导读 | 这种策略为改善胶质母细胞瘤(GBM)的治疗结果提供了一种潜在的临床可行方法,能够规避毒性淋巴细胞清除的需要,并应对肿瘤异质性。 |
近日,美国杜克大学研究学者在期刊《Journal for ImmunoTherapy of Cancer》上发表了研究论文,题为“IL-12-secreting CAR-T cells reprogram the tumor microenvironment and improve efficacy against heterogeneous models of glioblastoma”,本研究展示了经(IL - 12)武装的嵌合抗原受体 T 细胞(CAR - T 细胞)的多效性益处,其不仅增强了对肿瘤抗原阳性细胞的靶向作用,还同时重塑了微环境,以调动适应性免疫来对抗抗原阴性克隆。这种策略为改善胶质母细胞瘤(GBM)的治疗结果提供了一种潜在的临床可行方法,能够规避毒性淋巴细胞清除的需要,并应对肿瘤异质性。
胶质母细胞瘤:肿瘤内异质性成治疗耐药“元凶”,新策略亟待探索
01
胶质母细胞瘤(GBM)是成人中最常见且致命的原发性恶性脑肿瘤。尽管采取了包括最大安全切除、放疗和替莫唑胺在内的积极多模式治疗,但中位生存期仍仅为 15 至 20 个月。使用靶向治疗和免疫治疗的临床试验一直未能改善预后。这种治疗耐药的一个关键驱动因素是肿瘤内异质性——这是 GBM 的一个显著特征,使得肿瘤亚群能够通过抗原丢失或转录可塑性来逃避单靶点治疗。单细胞 RNA 测序(scRNA-seq)研究系统地绘制了这种异质性,揭示了肿瘤细胞和微环境中致癌信号、代谢状态和免疫逃逸机制的动态变化。因此,靶向高表达但异质性抗原的疗法并未显示出临床益处,这凸显了专门针对肿瘤异质性设计治疗策略的必要性。
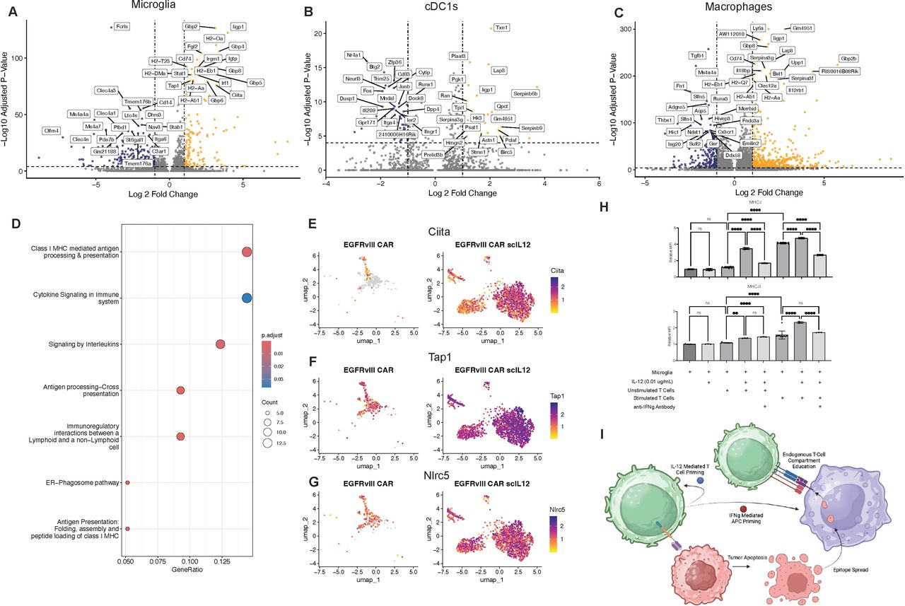
分泌IL-12的CAR-T细胞重新编程小胶质细胞,从而形成促炎微环境
02
传统上,肿瘤微环境中的髓系细胞一直被视为免疫治疗效果的主要障碍。然而,尽管在 EGFRvIII CAR-scIL12 条件下脑内驻留的小胶质细胞显著增加,但研究人员观察到生存率提高,这表明 IL-12 可能正在改变小胶质细胞的表型,以支持内源性适应性免疫反应。
对常规树突状细胞的分析显示,EGFRvIII CAR scIL12 处理的肿瘤中生存和代谢基因的表达增加。同样,在 EGFRvIII CAR scIL12 条件下,巨噬细胞中 Ly6a(Sca-1)和 Ifi204 的表达上调,这些基因与细胞活化和 IFN 反应有关。
研究人员假设 IL-12 诱导的小胶质细胞活化促进了 T 细胞的募集和维持。支持这一假设的是,在 EGFRvIII CAR-scIL12 治疗的小鼠中,关键的抗原呈递调节因子在小胶质细胞中显著上调,这进一步证实了 IL-12 在促进抗原呈递和 T 细胞活化中的作用。
研究人员提出一个模型,即 EGFRvIII CAR scIL12 T 细胞分泌的 IL-12 增强 T 细胞活化和 IFN-γ 分泌,进而使小胶质细胞重新编程为促炎性、抗原呈递表型。这种反馈回路放大了 T 细胞的募集、持久性和可能的抗原扩散,这可能解释了在 IL-12 治疗的胶质母细胞瘤(GBM)模型中观察到的更优的肿瘤清除和更长的生存期。

EGFRvIII CAR scIL12 重编程小胶质细胞以增强抗原呈递和免疫激活
结论
03
总之,研究人员证明了 IL-12 武装的 CAR-T 细胞代表了一种多管齐下的疗法,能够应对胶质母细胞瘤(GBM)中抗原异质性和免疫抑制的双重挑战。通过增强 CAR-T 细胞的持久性、上调小胶质细胞上的抗原呈递机制以及招募多克隆内源性 T 细胞,该策略在不进行淋巴细胞耗竭的情况下实现了持久的肿瘤控制。随着进一步的完善,分泌 IL-12 的 CAR-T 细胞有可能改变 GBM 以及其他免疫“冷”肿瘤的治疗格局。
参考资料:
https://jitc.bmj.com/content/14/3/e012532#sec-20(转化医学网360zhyx.com)
【关于投稿】
转化医学网(360zhyx.com)是转化医学核心门户,旨在推动基础研究、临床诊疗和产业的发展,核心内容涵盖组学、检验、免疫、肿瘤、心血管、糖尿病等。如您有最新的研究内容发表,欢迎联系我们进行免费报道(公众号菜单栏-在线客服联系),我们的理念:内容创造价值,转化铸就未来!
转化医学网(360zhyx.com)发布的文章旨在介绍前沿医学研究进展,不能作为治疗方案使用;如需获得健康指导,请至正规医院就诊。
责任声明:本稿件如有错误之处,敬请联系转化医学网客服进行修改事宜!
微信号:zhuanhuayixue
腾讯登录
还没有人评论,赶快抢个沙发