克服耐药!中山大学/澳门大学合作发文:潜在有效的肝癌免疫治疗联合策略
| 导读 | 本研究结果提供了一种通过阻断 Nrf2 来增强肝细胞癌(HCC)免疫治疗的新策略,这有可能解决当前 HCC 免疫治疗中观察到的低响应率问题。 |
3月24日,中山大学/澳门大学研究团队在期刊《Journal for ImmunoTherapy of Cancer》上发表了研究论文,题为“Targeted inhibition of Nrf2 potentiates antitumor immunity and enhances the efficacy of immunotherapy in hepatocellular carcinoma”,本研究中,研究人员证明了白花丹素(BRU),一种 Nrf2 的特异性抑制剂,能增强肝细胞癌(HCC)小鼠模型的抗肿瘤免疫。抑制肿瘤细胞中的 Nrf2 可增强免疫相关信号通路的激活,并促进 CD8+ T 细胞向肿瘤组织浸润。此外,用 BRU 抑制 Nrf2 显著增强了 PD-1 抗体和嵌合抗原受体 T 细胞(CAR-T 细胞)在体内对 HCC 的疗效,表明在 HCC 细胞中治疗性靶向 Nrf2 可使其对免疫检查点抑制剂(ICIs)和 CAR-T 免疫疗法更敏感。本研究结果提供了一种通过阻断 Nrf2 来增强肝细胞癌(HCC)免疫治疗的新策略,这有可能解决当前 HCC 免疫治疗中观察到的低响应率问题。
探索克服肝细胞癌免疫治疗耐药性的关键意义
01
肝细胞癌(HCC)是全球最常见的恶性肿瘤之一,死亡率高且发病率不断上升。免疫检查点抑制剂(ICIs)作为最有效的免疫疗法之一,在过去几年彻底改变了肝细胞癌的治疗方式。然而,尽管免疫检查点抑制剂疗法在肝细胞癌治疗中取得了显著成效,但仅有 20% 的肝细胞癌患者从中获益。此外,部分患者在接受成功的免疫检查点抑制剂治疗后会出现免疫耐药性,这已成为肝细胞癌免疫治疗的主要障碍。由于免疫疗法在肝细胞癌治疗中的应用时间较短,其耐药机制尚未完全阐明。进一步探索免疫治疗耐药机制并开发新的治疗策略以克服这种耐药性,对于提高肝细胞癌免疫治疗的临床疗效至关重要。
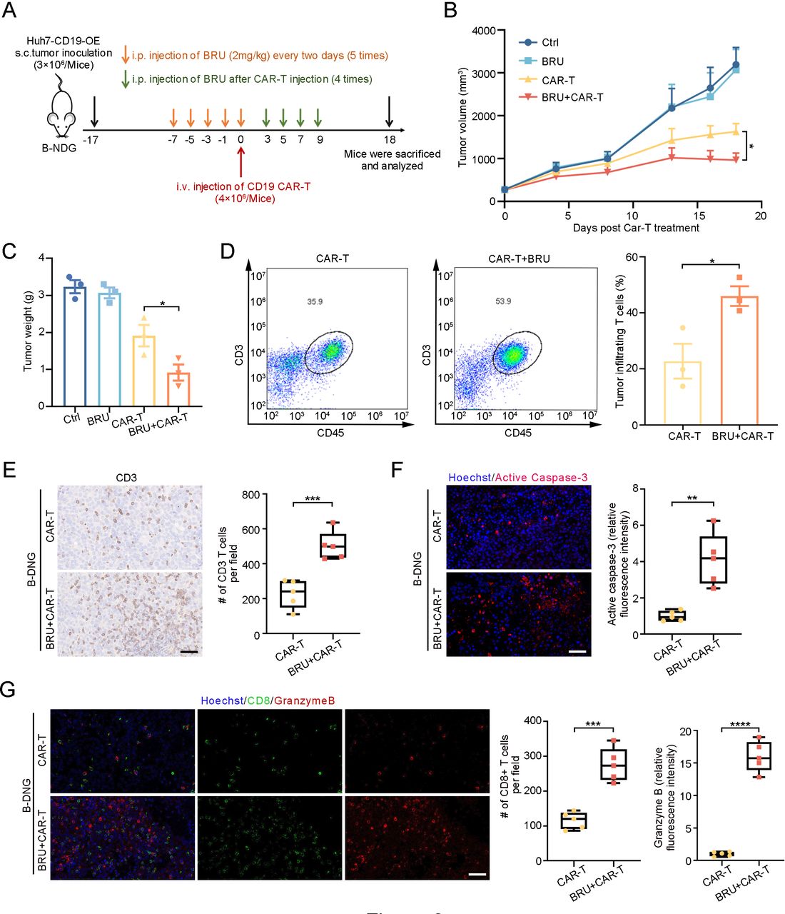
Nrf2 抑制可促进体内 CAR-T 细胞对肝细胞癌的疗效
02
鉴于上文提到的 Nrf2 抑制在避免免疫逃逸方面的功能,研究人员试图研究 BRU 是否能增强另一种基于 T 细胞的免疫疗法——CAR-T 细胞在体内杀伤肝癌细胞的能力。研究人员建立了 B-NDG 小鼠模型,使用靶向 CD19 过表达的 Huh7 细胞(Huh7-CD19-OE)的人 CD19 CAR-T 细胞,以评估 BRU 在体内如何调节 CAR-T 细胞介导的细胞毒性。BRU 治疗联合 CAR-T 细胞显著抑制了肿瘤生长,表明 BRU 增强了 CAR-T 细胞介导的肝癌细胞杀伤作用。研究人员从肿瘤组织中分离并分析了肿瘤浸润淋巴细胞(TILs),结果显示联合治疗组中 CD3+ T 细胞的数量显著增加。同样,免疫组织化学分析也显示联合治疗组中 CD3+ T 细胞的数量更高。此外,不同组别的 B-NDG 小鼠体重无差异。对包括肝脏、脾脏、肺和肾脏在内的内脏器官进行组织病理学分析表明,CAR-T 与 BRU 的联合治疗对小鼠无不良副作用。与上述机制研究结果一致,BRU 与 CAR-T 疗法的联合使用显著增加了肿瘤组织中 CD8+CTL 细胞群、活性 CCA3 水平和 GzmB 分泌。综上所述,Nrf2 抑制增强了 CAR-T 细胞在体内杀伤肝癌细胞的能力。

Nrf2 抑制可促进体内 CAR-T 细胞对肝细胞癌的疗效
结论
03
总之,当前研究首次阐明了在体外和体内抑制 Nrf2 对肝细胞癌(HCC)细胞抗肿瘤免疫功能及具体分子机制的作用。Nrf2 抑制作为一种有前景的与免疫疗法相结合的策略崭露头角,有可能解决 HCC 对免疫疗法反应率低和耐药性频繁的问题。
参考资料:
https://jitc.bmj.com/content/14/3/e010841#sec-17(转化医学网360zhyx.com)
【关于投稿】
转化医学网(360zhyx.com)是转化医学核心门户,旨在推动基础研究、临床诊疗和产业的发展,核心内容涵盖组学、检验、免疫、肿瘤、心血管、糖尿病等。如您有最新的研究内容发表,欢迎联系我们进行免费报道(公众号菜单栏-在线客服联系),我们的理念:内容创造价值,转化铸就未来!
转化医学网(360zhyx.com)发布的文章旨在介绍前沿医学研究进展,不能作为治疗方案使用;如需获得健康指导,请至正规医院就诊。
责任声明:本稿件如有错误之处,敬请联系转化医学网客服进行修改事宜!
微信号:zhuanhuayixue
腾讯登录
还没有人评论,赶快抢个沙发