免疫逃逸新机制!武汉大学发文:改善结肠癌抗PD-1疗法的治疗新策略
| 导读 | 细胞色素 P450(CYP)4X1 和可溶性环氧化物水解酶(sEH)是内源性大麻素氧化代谢的关键酶,它们与炎症和癌症有关。然而,CYP4X1 和 sEH 在肿瘤免疫逃逸中的确切作用尚不清楚。 |
近日,武汉大学研究团队在期刊《Advanced Science》上发表了研究论文,题为“CYP4X1/sEH-Dependent Endocannabinoid Metabolism Drives Fibroblast-Mediated Immunosuppression to Limit Immunotherapy in Colon Cancer”,本研究表明,CYP4X1/sEH 依赖性内源性大麻素代谢通过促进调节性 T 细胞(Tregs)浸润和损害 CD8+ T 细胞效应功能来控制结肠癌的免疫逃逸。从机制上讲,CYP4X1/sEH 产生的 14,15-EET-EA 通过 GPR119-Gs/β-arrestin 2 信号轴上调癌相关成纤维细胞(CAFs)中的 PD-L1、CXCL12 和 TGF-β。尤其是,靶向调节 CYP4X1/sEH-GPR119 轴可增强抗 PD-1 治疗的疗效。此外,CYP4X1 和 sEH 水平共同预测人类结肠癌的预后和免疫浸润。总之,本研究强调 CYP4X1/sEH 依赖性内源性大麻素代谢控制 CAF 介导的免疫逃逸,靶向 CYP4X1/sEH-14,15-EET-EA-GPR119 轴是改善结肠癌抗 PD-1 治疗效果的一种有前景的治疗策略。

https://advanced.onlinelibrary.wiley.com/doi/10.1002/advs.202507695
结肠癌免疫疗法之困:免疫抑制微环境待解
01
结肠癌在全球范围内是发病率第三高的癌症。免疫检查点抑制剂(ICIs)的引入彻底改变了结肠癌的治疗方式。然而,ICIs 疗法在结肠癌中的临床应用仍极为有限,因为只有少数患者对其有反应。低反应率的一个原因是肿瘤会建立高度免疫抑制的微环境以逃避免疫监视。因此,阐明免疫抑制性肿瘤微环境(TME)形成的分子机制以改进当前的免疫疗法,对于结肠癌的治疗至关重要。
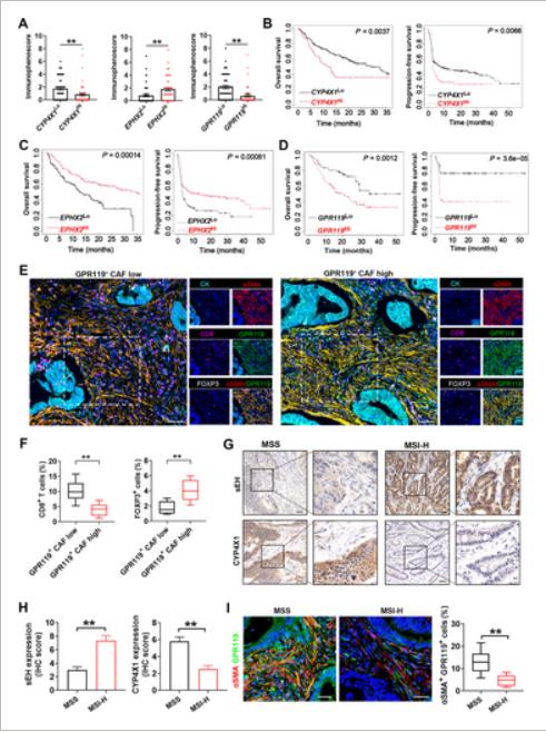
CYP4X1/sEH-GPR119 轴预测人类结肠癌对抗-PD-1 治疗的反应
02
分析表明,结肠癌患者中 CYP4X1 低表达、EPHX2 高表达或 GPR119 低表达的患者,其免疫表型评分高于相应对照组,这表明这些患者可能对免疫治疗反应更好。研究人员分析了其他癌症患者接受免疫检查点阻断治疗的公开可用数据集。研究人员利用单细胞 RNA 测序数据集(GSE132465)根据基因表达谱对癌相关成纤维细胞的亚群进行分类。研究人员发现,癌相关成纤维细胞亚型在 CYP4X1HiEPHX2Lo 组和 CYP4X1LoEPHX2Hi 组之间的丰度分布不均。接下来,研究人员采用 mIF 染色法来验证已知可调节肿瘤免疫的 CAF 亚型。研究人员观察到,在 CYP4X1LosEHHi 的人类结肠癌组织中,肌成纤维细胞样 CAF(myCAFs,PDPN+αSMA+)和免疫调节型 CAF(iCAFs,PDPN+CXCL12+)的比例显著低于 CYP4X1HisEHLo 组。相反,CYP4X1LosEHHi 组和 CYP4X1HisEHLo 组中,活化型 CAF(apCAFs,PDPN+HLA-DRA+)的比例没有差异。研究人员还观察到 GPR119 与 myCAF 标志物αSMA 和 iCAF 标志物 CXCL12 显著共定位,但与 apCAF 标志物 HLA-DRA 无共定位,这表明 GPR119⁺成纤维细胞可能属于 myCAF 和 iCAF 亚群,而非 apCAFs。微卫星不稳定性高(MSI-H)的患者对免疫治疗的敏感性高于微卫星稳定(MSS)的患者。因此,研究人员评估了 CYP4X1 和 sEH 蛋白水平与肿瘤 MSI 状态的相关性,发现 MSS 结肠癌组织中 CYP4X1 水平较高,而 sEH 水平较低,与 MSI-H 组相比。一致地,在 MSS 结肠癌组织中观察到 GPR119⁺CAF 浸润显著增加,相对 MSI-H 组。这些数据表明,CYP4X1/sEH-GPR119 轴是结肠癌抗 PD-1 治疗的预测性生物标志物。

CYP4X1/sEH-GPR119 轴可预测结肠癌对抗 PD-1 治疗的反应
结论
03
总之,CYP4X1/sEH 依赖的 AEA 代谢通过 14,15-EET-EA-GPR119-Gs/β-arrestin 2 信号通路上调 CAFs 中的 PD-L1、CXCL12 和 TGF-β,从而促进肿瘤免疫抑制。本研究结果描绘了 CAFs 与结肠癌细胞之间此前未被探索的脂质相互作用,将这种新的相互作用与肿瘤免疫抑制联系起来。本研究发现可能为改善人类结肠癌的抗 PD-1 治疗提供有前景的策略。(转化医学网360zhyx.com)
参考资料:
https://advanced.onlinelibrary.wiley.com/doi/10.1002/advs.202507695
【关于投稿】
转化医学网(360zhyx.com)是转化医学核心门户,旨在推动基础研究、临床诊疗和产业的发展,核心内容涵盖组学、检验、免疫、肿瘤、心血管、糖尿病等。如您有最新的研究内容发表,欢迎联系我们进行免费报道(公众号菜单栏-在线客服联系),我们的理念:内容创造价值,转化铸就未来!
转化医学网(360zhyx.com)发布的文章旨在介绍前沿医学研究进展,不能作为治疗方案使用;如需获得健康指导,请至正规医院就诊。
责任声明:本稿件如有错误之处,敬请联系转化医学网客服进行修改事宜!
微信号:zhuanhuayixue
腾讯登录
还没有人评论,赶快抢个沙发