突破耐药困境!中国医学科学院开辟食管鳞癌治疗全新路径
| 导读 | 食管鳞状细胞癌(ESCC)的进展是由雄激素受体(AR)信号传导驱动的,而小核仁 RNA(snoRNA),传统上参与核糖体 RNA 的加工,其在癌症中的非传统作用也日益受到重视。然而,它们在 ESCC 中的功能仍不清楚。 |
近日,中国医学科学院研究团队在期刊《Advanced Science》上发表了研究论文,题为“Clinofibrate Disrupts the SNORA80B/YTHDC1-Driven M6A Modification to Suppress Cholesterol Metabolism and Cisplatin Resistance in ESCC”,本研究探讨了受雄激素受体(AR)调控的小核仁 RNA(snoRNA)及其在食管鳞状细胞癌(ESCC)发病机制中的作用机制。通过高通量筛选 FDA 批准的药物,确定了克利贝特为 SNORA80B 抑制剂,它能破坏这一轴,并与顺铂协同作用,克服 ESCC 耐药性。该研究揭示了 SNORA80B 在 ESCC 中的非经典功能,确立了其作为 AR 驱动的代谢重编程的关键效应因子,通过 m⁶A 依赖性调节发挥作用。克利贝特的再利用展示了靶向snoRNA 介导通路的治疗潜力,为 ESCC 治疗提供了机制见解和临床可转化策略。这些发现重新界定了 snoRNA 在癌症发病机制中的功能范围。

https://advanced.onlinelibrary.wiley.com/doi/10.1002/advs.202509574
食管癌:现状、亚型与性激素信号的影响
01
食管癌仍然是一个重大的公共卫生问题,并持续影响着社会发展。它在全球范围内是第十一常见的癌症诊断类型,也是癌症相关死亡的第七大原因,据估计 2022 年有 511000 例新发病例和 445000 例死亡病例。食管鳞状细胞癌(ESCC)是亚洲、非洲和南美洲的主要组织学亚型,其预后不良,主要是由于大多数患者在晚期才被诊断出来。除了饮酒、吸烟和饮食习惯等常见风险因素外,来自各种研究的越来越多的证据表明,性激素信号在癌症易感性和肿瘤进展中起着关键作用。
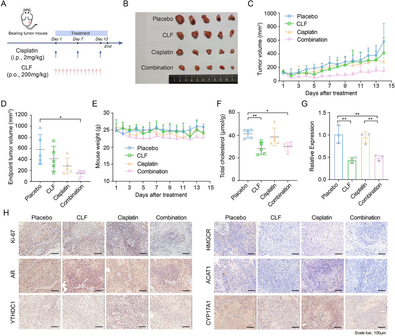
克利贝特在体内表现出抗食管鳞状细胞癌的功效并增强化疗敏感性
02
为了更好地实现临床转化并探究抑制 SNORA80B 以恢复食管鳞状细胞癌(ESCC)细胞对顺铂的敏感性,研究人员在体内实验中应用了可能抑制 SNORA80B 的克利贝特,并将其与顺铂联合使用。基于先前的结果,研究人员选择了 SNORA80B 表达高且雄激素受体(AR)水平适中的 KYSE450 细胞进行体内实验。将 KYSE450 细胞皮下植入 BALB/c 裸鼠体内,随机分为四组。体内实验结果表明,顺铂与克利贝特联合治疗组的小鼠肿瘤体积显著减小。此外,四组小鼠体重相当,表明联合治疗具有较高的安全性和较低的毒性。鉴于克利贝特是胆固醇合成的抑制剂,研究人员检测了小鼠肿瘤和血清中的胆固醇含量。结果表明,联合治疗组和单用克利贝特组的肿瘤胆固醇含量降低。此外,与安慰剂组相比,克利贝特治疗组和联合治疗组中 SNORA80B 的表达均显著下调。免疫组化分析显示,联合治疗组中增殖标志物(Ki-67)、雄激素受体(AR)以及胆固醇代谢蛋白(HMGCR、ACAT1 和 CYP17A1)的表达低于其他组。综上所述,这些数据表明克利贝特增强了顺铂在食管鳞状细胞癌异种移植模型中的敏感性。

克利贝特和顺铂对 KYSE450 异种移植模型肿瘤生长的抑制作用
研究意义
03
这些发现通过扩展了研究人员对癌症中 snoRNA 介导的表观遗传 - 代谢相互作用的理解,推动了 ESCC 研究的发展,将 SNORA80B 不仅定位为精准肿瘤学的预后生物标志物,而且定位为可通过代谢重编程策略靶向的治疗脆弱点。将降胆固醇药物与铂类化疗药物联合使用的临床可转化性为 ESCC 开辟了新的途径。(转化医学网360zhyx.com)
参考资料:
https://advanced.onlinelibrary.wiley.com/doi/10.1002/advs.202509574
【关于投稿】
转化医学网(360zhyx.com)是转化医学核心门户,旨在推动基础研究、临床诊疗和产业的发展,核心内容涵盖组学、检验、免疫、肿瘤、心血管、糖尿病等。如您有最新的研究内容发表,欢迎联系我们进行免费报道(公众号菜单栏-在线客服联系),我们的理念:内容创造价值,转化铸就未来!
转化医学网(360zhyx.com)发布的文章旨在介绍前沿医学研究进展,不能作为治疗方案使用;如需获得健康指导,请至正规医院就诊。
责任声明:本稿件如有错误之处,敬请联系转化医学网客服进行修改事宜!
微信号:zhuanhuayixue
腾讯登录
还没有人评论,赶快抢个沙发