超越传统分期系统!新方法显著提升非小细胞肺癌风险分层准确性,破解肿瘤微环境细胞空间排列密码
| 导读 | 这一突破性研究为识别需要辅助治疗的高危患者提供了新视角。 |
近日,《Nature Communications》发表一项创新研究:研究团队开发出一种人工智能驱动的空间细胞表型组学方法,成功分析了1168名非小细胞肺癌患者的肿瘤微环境。这项研究结合组织学、多重免疫荧光成像和多模态机器学习,能同时分析43种细胞表型的复杂关系。与传统国际抗癌联盟(UICC)肺癌 TNM 分期系统相比,新方法将肺腺癌和肺鳞癌的风险分层准确度分别提高了14%和47%。这一突破性研究为识别需要辅助治疗的高危患者提供了新视角。

队列描述和细胞表型组学分析流程
肿瘤微环境分析的瓶颈

细胞表型组学概览
当前,非小细胞肺癌患者的风险分层主要依赖国际抗癌联盟(UICC)的TNM分期系统,该体系基于肿瘤大小、淋巴结受累和转移情况进行分类。但这一系统存在明显局限性。尽管早期肺癌患者接受手术治疗,约一半患者会复发并预后不良。统计显示,有21%至71%的患者在诊断后5年内死亡。
与传统分期系统不同,肿瘤微环境作为一个多方面的生态系统,包含各种免疫和基质细胞,形成复杂的空间关系。越来越多证据表明,不仅细胞数量重要,它们的空间排列也深刻影响着肿瘤的生物学行为和治疗反应。
AI多模态方法的突破性进展

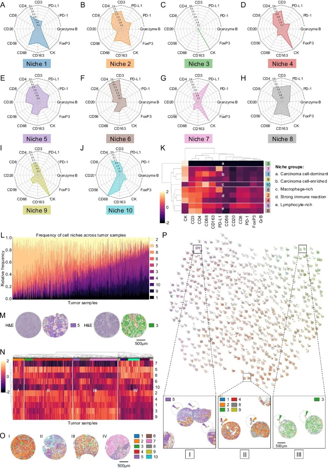
肺腺癌(LUAD)中细胞生态位的组成、分布和模式
研究团队开发的多模态AI驱动方法,涵盖了2006至2019年间在两个医疗中心接受手术切除的I-IV期非小细胞肺癌患者。团队采用12重免疫荧光面板对肿瘤微环境进行表征,能够区分43种不同细胞类型。
研究人员训练了多个深度学习模型,总共分析了5300万个细胞的类型和空间位置。通过计算每个细胞周围34微米范围内的不同类型细胞数量,研究团队在肺腺癌和肺鳞癌中分别识别出10个不同的细胞生态位。这些生态位的空间排列具有重要预后价值

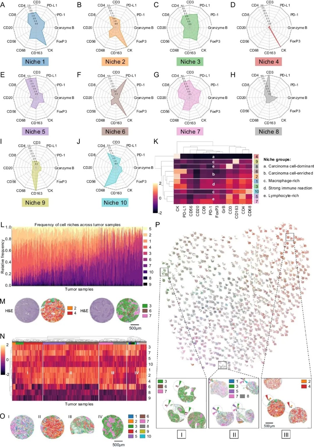
肺鳞癌(LUSC)中细胞生态位的组成、分布和模式
细胞生态位的生物学价值

细胞生态位的组成与生物学诠释
通过对细胞生态位的分析,研究人员识别出六种不同的热生态位和多种冷生态位,每种都有独特细胞组成和空间特征。
热生态位包括淋巴细胞丰富型、三级淋巴结构型和强免疫浸润型等。三级淋巴结构是肿瘤内后天形成的免疫堡垒,与患者预后改善相关。相比之下,冷生态位包括免疫豁免型、免疫抑制型和肿瘤相关巨噬细胞主导型等。免疫豁免型生态位几乎完全由癌细胞组成,几乎没有任何免疫细胞浸润。
临床验证与风险预测的重大提升

完整肿瘤切片上的细胞生态位模式
为验证细胞生态位在预后预测中的价值,研究人员开发了生存预测模型。仅使用细胞密度的模型已经优于国际抗癌联盟第 8 版(UICC8) 肺癌 TNM 分期系统,而使用细胞生态位的模型显示出更大改进。
在肺腺癌中,基于生态位的模型将预测一致性指数从0.633提高到0.665,相对改进14%。在肺鳞癌中,一致性指数从0.630提高到0.692,相对改进高达47%,几乎相当于传统方法精准度的半倍提升。
最引人注目的是,对于当前被归类为UICC8 1期、仅接受手术治疗的肺癌患者,新方法识别出一个高风险亚组。约一半的UICC8 1期患者被重新分类为更高风险,其预后与UICC8 2期患者相似。这意味着这些患者可能从辅助化疗中获益。
肿瘤分析技术的未来展望
本次研究的突破与同时期其他肿瘤分析技术的发展不谋而合。多项AI辅助诊断技术正推动肺癌诊疗向精准化、个体化方向发展。AI驱动的空间细胞表型组学分析有望成为肺癌标准诊断的一部分,未来医生可能不仅提供TNM分期,还会给出基于肿瘤微环境的生态位图谱。
癌症治疗将不再仅仅基于肿瘤本身特征,而是综合考虑肿瘤与其微环境的复杂相互作用。从靶向癌细胞到重塑整个生态系统,这一转变代表着肿瘤治疗理念的根本性变革。(转化医学网360zhyx.com)
原文链接:
https://www.nature.com/articles/s41467-025-65783-z
【关于投稿】
转化医学网(360zhyx.com)是转化医学核心门户,旨在推动基础研究、临床诊疗和产业的发展,核心内容涵盖组学、检验、免疫、肿瘤、心血管、糖尿病等。如您有最新的研究内容发表,欢迎联系我们进行免费报道(公众号菜单栏-在线客服联系),我们的理念:内容创造价值,转化铸就未来!
转化医学网(360zhyx.com)发布的文章旨在介绍前沿医学研究进展,不能作为治疗方案使用;如需获得健康指导,请至正规医院就诊。
责任声明:本稿件如有错误之处,敬请联系转化医学网客服进行修改事宜!
微信号:zhuanhuayixue
腾讯登录
还没有人评论,赶快抢个沙发