“冷肿瘤”变“热肿瘤”新思路!福建医大:肿瘤细菌疗法或成肝癌免疫治疗黑马
| 导读 | 已知肠道菌群通过代谢产物影响自然杀伤(NK)细胞的数量和功能,从而调节肿瘤对化疗或免疫治疗的反应。然而,关于肿瘤内细菌是否参与 NK 细胞介导的抗肿瘤免疫,目前知之甚少。 |
5月21日,福建医科大学研究团队在期刊《Cell Death&Disease》上发表了研究论文,题为“Intratumoral Brevibacillus parabrevis enhances antitumor immunity by inhibiting NK cell ferroptosis in hepatocellular carcinoma”,本研究中,研究人员对患者肝细胞癌及配对组织进行了 2bRAD-M 分析,以确定肿瘤内微生物群的组成。研究人员发现肿瘤内的短棒杆菌通过促进脂解生成乙酰辅酶 A 来抑制 NK 细胞铁死亡。从机制上看,短棒杆菌催化 RORC 的乙酰化,增强其与 NEDD4L 启动子的结合。NEDD4L 诱导铁转运蛋白 SLC39A14、SLC39A8 和 STEAP3 发生泛素化。从功能上看,短棒杆菌诱导 NK 细胞分化为适应性、细胞毒性和热休克表型,抑制终末表型,并将肿瘤微环境从“冷”转变为“热”。总之,短棒杆菌通过调节翻译后修饰增强 NK 细胞的抗肿瘤反应。本研究为利用肿瘤内细菌进行临床治疗提供了新策略。

https://www.nature.com/articles/s41419-025-07733-7#Sec15
背景知识
01
铁死亡是一种依赖铁离子的特殊程序性细胞死亡形式,由脂质过氧化物的积累引发,与细胞凋亡和坏死等其他细胞死亡方式不同。铁死亡在肿瘤免疫中发挥着关键作用,通过释放损伤相关分子模式、激活树突状细胞以及促进 T 细胞介导的抗肿瘤活性来增强抗肿瘤反应。此外,铁死亡还会影响肿瘤相关巨噬细胞的极化,促使它们从 M2 表型向 M1 表型转变。而且,铁死亡还有可能通过减少调节性 T 细胞的数量和功能来减轻免疫抑制。因此,靶向铁死亡的化合物组合已显示出显著的疗效;特别是铁死亡激动剂与 PD-1/PD-L1 抑制剂的结合增强了抗肿瘤效果,与化疗或放疗联合使用时,通过多种机制协同消灭肿瘤细胞。然而,免疫细胞中铁死亡的特异性抑制仍是一个需要进一步研究的领域。某些免疫细胞或肿瘤细胞可能会对铁死亡表现出抗性,这需要对潜在机制进行更深入的研究。因此,铁死亡在肿瘤免疫中至关重要,为癌症治疗提供了新途径,能够增强抗肿瘤免疫并减轻免疫抑制。
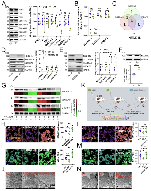
B. parabrevis 通过上调NEDD4L抑制NK细胞铁死亡
02
研究人员分析了短棒杆菌是否通过影响铁复合物转运系统渗透酶蛋白的表达来影响自然杀伤细胞的铁死亡。研究人员发现短棒杆菌抑制了自然杀伤细胞中 SLC39A14、SLC39A8 和 STEAP3 的蛋白表达,但并未改变它们的转录水平,因此推测其蛋白抑制可能与泛素修饰有关。为此,研究人员探究了短棒杆菌利用哪种 E3 泛素连接酶来降解这三种蛋白。接下来,研究人员使用环己酰亚胺抑制蛋白质合成,并观察到敲除 NEDD4L 减缓了这三种蛋白的降解。然后,研究人员研究了 NEDD4L 是否参与调节自然杀伤细胞的铁死亡,发现 NEDD4L 过表达抑制了自然杀伤细胞中的亚铁离子和活性氧水平。研究人员还观察到,短棒状芽孢杆菌阻止了亚铁离子水平和活性氧水平的升高,且线粒体低密度情况因 NEDD4L 基因敲除而得到改善。因此,研究人员认为短棒状芽孢杆菌通过增强 NEDD4L 的表达并促进 SLC39A14、SLC39A8 和 STAEP3 的降解来阻碍 NK 细胞的铁死亡。

短棒杆菌通过上调NEDD4L抑制NK细胞铁死亡(转化医学网360zhyx.com)
参考资料:
https://www.nature.com/articles/s41419-025-07733-7#Sec15
【关于投稿】
转化医学网(360zhyx.com)是转化医学核心门户,旨在推动基础研究、临床诊疗和产业的发展,核心内容涵盖组学、检验、免疫、肿瘤、心血管、糖尿病等。如您有最新的研究内容发表,欢迎联系我们进行免费报道(公众号菜单栏-在线客服联系),我们的理念:内容创造价值,转化铸就未来!
转化医学网(360zhyx.com)发布的文章旨在介绍前沿医学研究进展,不能作为治疗方案使用;如需获得健康指导,请至正规医院就诊。
责任声明:本稿件如有错误之处,敬请联系转化医学网客服进行修改事宜!
微信号:zhuanhuayixue
腾讯登录
还没有人评论,赶快抢个沙发