“免疫冷”肿瘤变“免疫热”肿瘤!郑大一附院/上海交大合作发文:癌症新型治疗靶点
| 导读 | 前列腺癌(PCa)是泌尿系统中常见的恶性肿瘤,仍是男性中最常见的癌症。 |
4月18日,郑州大学第一附属医院与上海交通大学研究团队合作共同在期刊《Cell Death&Disease》上发表了研究论文,题为“YTHDF1/RNF7/p27 axis promotes prostate cancer progression”,本研究中,研究人员表明参与 N6-甲基腺苷(m6A)修饰信号通路的读取蛋白之一 YTHDF1 在前列腺癌(PCa)癌组织和细胞中高表达,这与不良的临床结果相关。本研究揭示,YTHDF1 敲低通过蛋白酶体降解信号降低 p27 蛋白稳定性,从而抑制肿瘤细胞增殖、迁移和异种移植瘤形成。候选 p27 目标 E3 泛素连接酶筛选确定 RNF7 是 YTHDF1 的直接下游靶点,且依赖于 m6A。此外,研究人员提供了证据表明 YTHDF1 或 RNF7 耗竭通过增加细胞凋亡使肿瘤细胞对化疗药物顺铂敏感。本研究结果表明,NEDD8 泛素样修饰抑制剂 MLN4924 在体外和体内均能有效抑制前列腺癌进展。本研究强调了 YTHDF1/RNF7/p27 轴在前列腺癌中的关键作用,表明其有可能成为新的治疗靶点。

https://www.nature.com/articles/s41419-025-07648-3#Sec19
研究背景
01
前列腺癌(PCa)是泌尿系统中常见的恶性肿瘤,据最新的癌症统计数据,它仍是男性中最常见的肿瘤。前列腺癌单独占新诊断病例的五分之一,前列腺癌的死亡率在男性肿瘤中也位居第二。年龄较大、基因突变、饮食和炎症是前列腺癌发病的重要因素。此前有报告称,由于饮食习惯以植物为主,前列腺癌在东方国家较为罕见。然而,根据 2000 年至 2011 年中国癌症统计数据,随着我国生活水平的提高、环境污染的加剧以及饮食结构的逐渐西化,前列腺癌的发病率和死亡率也显著上升。
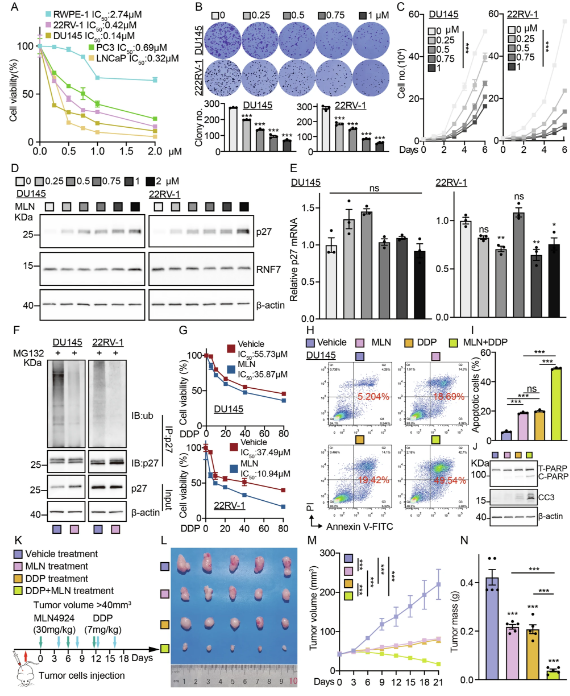
RNF7 可作为前列腺癌的潜在治疗靶点
02
为了探究抑制 RNF7 是否具有与 YTHDF1 相似的临床应用潜力,研究人员使用了小分子抑制剂MLN4924,,通过阻断蛋白拟素化来使 RNF7 失活。研究人员发现 MLN4924 显著降低了肿瘤细胞的活力。与之前的结果一致,向肿瘤细胞中添加 MLN4924 显著抑制了肿瘤细胞的增殖,并以浓度和时间梯度依赖的方式增强了 p27 蛋白的稳定性,但对转录本没有影响,且这种增强作用依赖于泛素化。此外,MLN4924 与顺铂(DDP)联合治疗显著增加了细胞凋亡。另外,异种移植瘤形成实验验证了 MLN4924 给药抑制了肿瘤生长,并增强了肿瘤细胞对 DDP 的敏感性,这从增加的 p27 和 CC3 阳性以及减少的 Ki67 免疫组化染色比例得到了证实,无论是否接受 DDP 治疗。总之,上述数据表明,拟素化抑制剂 MLN4924 未来有望进一步开发用于治疗前列腺癌患者。

拟素化抑制剂MLN4924抑制了肿瘤生长
结论
03
这些结果表明,靶向 YTHDF1 可能会将前列腺癌从“免疫冷”肿瘤转变为“免疫热”肿瘤,从而提高对免疫检查点阻断疗法的敏感性。总之,本研究结果强调了 YTHDF1 在前列腺癌进展中的关键作用,并表明其可能成为未来临床干预的治疗靶点。(转化医学网360zhyx.com)
参考资料:
https://www.nature.com/articles/s41419-025-07648-3#Sec19
【关于投稿】
转化医学网(360zhyx.com)是转化医学核心门户,旨在推动基础研究、临床诊疗和产业的发展,核心内容涵盖组学、检验、免疫、肿瘤、心血管、糖尿病等。如您有最新的研究内容发表,欢迎联系我们进行免费报道(公众号菜单栏-在线客服联系),我们的理念:内容创造价值,转化铸就未来!
转化医学网(360zhyx.com)发布的文章旨在介绍前沿医学研究进展,不能作为治疗方案使用;如需获得健康指导,请至正规医院就诊。
责任声明:本稿件如有错误之处,敬请联系转化医学网客服进行修改事宜!
微信号:zhuanhuayixue
腾讯登录
还没有人评论,赶快抢个沙发