推荐活动

驱动肺癌发生和发展!南京大学发文:有前景的肺癌治疗靶点

首页 » 《转》译 2025-04-01 转化医学网 赞(2)
分享: 
导读
KRAS 是人类癌症中最常发生突变的癌基因,其中 KRASG12C是 12%至 13%的非小细胞肺癌(NSCLC)病例中的常见驱动突变。

3月25日,南京大学研究团队在期刊《Journal of Experimental & Clinical Cancer Research》上发表了研究论文,题为“RASON promotes KRASG12C-driven tumor progression and immune evasion in non-small cell lung cancer”,本研究中,研究人员发现RASON 在携带 KRASG12C突变的非小细胞肺癌中过度表达,并与患者预后不良相关。在小鼠中,基因敲除 RASON 显著降低了肺肿瘤负荷。在 KRASG12C突变的肺癌细胞系中,RASON 过度表达增强了体外增殖和体内肿瘤生长,而 CRISPR 介导的敲除则抑制了这两种情况。从机制上讲,RASON 直接与 KRASG12C结合,使其稳定在 GTP 结合的高活性状态,并促进下游信号传导。RASON 敲除显著降低了 CD47 的表达,增强了巨噬细胞介导的吞噬作用和抗肿瘤免疫。在治疗方面,靶向 RASON 的反义寡核苷酸不仅表现出肿瘤抑制作用,而且与 KRASG12C抑制剂 AMG-510 联合使用时,显著增强了抗肿瘤疗效。

https://jeccr.biomedcentral.com/articles/10.1186/s13046-025-03369-9

研究背景

 01 

肺癌仍是全球最常见的癌症类型,每年约导致 160 万人死亡。非小细胞肺癌(NSCLC)约占所有肺癌病例的 85%,其中肺腺癌(LUAD)和肺鳞状细胞癌(LUSC)是最常见的组织学亚型。在与 NSCLC 相关的多种癌基因中,KRAS 基因突变在约 33.6%的病例中被检测到。

鼠肉瘤(RAS)基因家族包括 HRAS、KRAS 和 NRAS,是人类癌症中最常发生突变的癌基因家族之一。KRAS 是最常见的突变亚型,约占 RAS 驱动的恶性肿瘤的 85%。值得注意的是,KRAS 突变在大约 90%的胰腺癌、50%的结直肠癌和 30%的肺癌中被检测到。在非小细胞肺癌(NSCLC)中,KRASG12C 突变约占所有 KRAS 突变的 40%。

RASON 是 KRASG12C突变型非小细胞肺癌的一个潜在治疗靶点

 02 

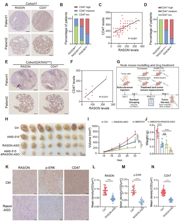
为了验证研究结果在临床上的相关性,研究人员在两个独立的肺腺癌队列中评估了 RASON 和 CD47 表达之间的相关性。在第一个队列中,对包含 80 个非小细胞肺癌样本的组织微阵列进行了免疫组化染色分析。根据 RASON 表达水平的高低,将患者样本分为高、中、低三个组。正如预期的那样,RASON 水平高的组中 CD47 表达最高。皮尔逊相关系数分析证实了 RASON 和 CD47 表达之间存在正相关。研究人员使用 PI3K 信号通路下游效应物 p-AKT 水平作为 KRAS 活性的替代标志物。在高 p-AKT 组中,也观察到了 RASON 和 CD47 表达之间的强相关性。在第二个队列中,研究人员对内部生成的组织微阵列进行了 CD47 和 RASON 表达的免疫组化分析,该阵列包含来自 9 名 KRAS 突变型肺腺癌患者的配对肿瘤和相邻正常组织样本。与第一组样本一致,在这些样本中也观察到了 RASON 与 CD47 表达之间的强相关性。

RASON 是 KRASG12C 非小细胞肺癌的一个潜在治疗靶点

研究人员探究了 RASON 抑制是否能与 KRASG12C靶向治疗产生协同作用。在体内实验中,使用了FDA批准的 KRASG12C抑制剂 AMG-510 以及 RASON 反义寡核苷酸(RASON-ASO)进行治疗实验。研究人员建立了异种移植模型。肿瘤形成后,将小鼠随机分配至四个治疗组:对照组、AMG-510 单药治疗组、RASON-ASO 单药治疗组以及 AMG-510 与 RASON-ASO 联合治疗组。与对照组相比,RASON-ASO 治疗对肿瘤生长的抑制效果与 AMG-510 相似,而 AMG-510 与 RASON-ASO 联合治疗则显著增强了抑制效果,表明 RASON 抑制与 AMG-510 联合用于临床治疗具有协同作用。免疫组化染色结果进一步表明,RASON-ASO 治疗不仅抑制了细胞增殖,还增加了巨噬细胞浸润(CD11b+)并下调了 CD47 表达。综合来看,这些发现表明 RASON 是一个有前景的治疗靶点,并且可能是 KRASG12C抑制剂在非小细胞肺癌治疗中的协同因素。(转化医学网360zhyx.com)

参考资料:

https://jeccr.biomedcentral.com/articles/10.1186/s13046-025-03369-9

【关于投稿】

转化医学网(360zhyx.com)是转化医学核心门户,旨在推动基础研究、临床诊疗和产业的发展,核心内容涵盖组学、检验、免疫、肿瘤、心血管、糖尿病等。如您有最新的研究内容发表,欢迎联系我们进行免费报道(公众号菜单栏-在线客服联系),我们的理念:内容创造价值,转化铸就未来!

转化医学网(360zhyx.com)发布的文章旨在介绍前沿医学研究进展,不能作为治疗方案使用;如需获得健康指导,请至正规医院就诊。

责任声明:本稿件如有错误之处,敬请联系转化医学网客服进行修改事宜!

微信号:zhuanhuayixue

评论:
评 论
共有 0 条评论

    还没有人评论,赶快抢个沙发


Baidu
map