结直肠癌治疗或迎革命性突破!湘雅团队发现可逆转耐药性的
| 导读 | 结直肠癌(CRC)是第三常见的癌症,由于其高耐药率和有限的治疗选择,仍然是一个重大挑战。 |
4月23日,中南大学湘雅医学院研究人员在期刊《Cell Death Discovery》上发表了研究论文,题为“QKI-induced circ_0001766 inhibits colorectal cancer progression and rapamycin resistance by miR-1203/PPP1R3C/mTOR/Myc axis”,本研究中,研究结果表明,circ_0001766 在 CRC 组织中表达下调,并且与患者的生存和转移密切相关。功能实验表明,circ_0001766 能够抑制 CRC 细胞在体外和体内的增殖、迁移和侵袭。本研究揭示了在 CRC 细胞中过表达 circ_0001766 或 PPP1R3C 可抑制 mTOR 和 Myc 通路,从而使细胞重新对雷帕霉素敏感。circ_0001766 或 PPP1R3C 与雷帕霉素的结合显著抑制结直肠癌细胞增殖并诱导其凋亡,其机制在于降低雷帕霉素诱导的 Myc 磷酸化。总之,本研究阐明了一个关键的 circ_0001766/miR-1203/PPP1R3C 轴,该轴可调节结直肠癌的进展和雷帕霉素耐药性。本研究结果表明,circ_0001766 是结直肠癌(CRC)中一个很有前景的治疗靶点,为提高现有疗法的疗效和克服耐药性提供了新的途径。

https://www.nature.com/articles/s41420-025-02478-w
研究背景
01
结直肠癌(CRC)是第三常见的癌症,其 5 年总生存率为 64%,而在转移性 CRC 患者中则低于 15%。尽管过去几十年预后有所改善,但治疗选择仍主要局限于化疗。在系统性抗癌治疗中实现长期生存的一个重大挑战是耐药性,这种耐药性不仅存在于化疗中,还延伸到了靶向治疗和免疫治疗。因此,优先开展机制研究以发现 CRC 中新的治疗弱点至关重要。
缺氧是大多数肿瘤的常见特征,对结直肠癌(CRC)的进展和转移有着深远影响,并通过复杂的机制,影响化疗、放疗和免疫治疗的效果。mTOR 信号通路对于细胞生长和存活至关重要,在约 30% 的癌症中失调。mTOR 通路的激活可能源于信号级联中负调节因子功能的丧失。针对 mTOR 通路的临床干预措施,如使用雷帕霉素或用药物调节蛋白质翻译,在高危 CRC 患者中作为化学预防手段展现出前景,但其有效性有限,且临床结果的预测仍不确定。虽然长链非编码 RNA 已被研究作为癌症中 mTOR 信号通路的调节因子,但环状 RNA 的作用仍不明确。探究环状 RNA 与 mTOR 通路的相互作用,有可能揭示新的治疗策略,并提高现有疗法的效果。
环状 RNA(circ_0001766)在体外和体内均能抑制结直肠癌细胞的增殖、迁移和侵袭
02
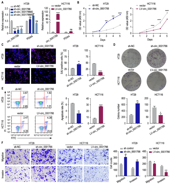
为了探究环状 RNA circ_0001766 在结直肠癌细胞中的作用,研究人员采用慢病毒包装的 shRNA 质粒在 HT29 细胞中稳定沉默 circ_0001766,并通过慢病毒介导的转染在 HCT116 细胞中过表达 circ_0001766。沉默 circ_0001766 显著提高了结直肠癌细胞的活力和增殖能力,而过表达 circ_0001766 则表现出相反的效果,这通过 CCK8 检测、Edu 检测和集落形成检测得以证实。随后,流式细胞术分析显示,与对照组相比,circ_0001766 过表达组中凋亡的结直肠癌细胞比例更高。沉默或过表达 circ_0001766 显著影响了结直肠癌细胞的迁移和侵袭能力。
随后,研究人员评估了 circ_0001766 对结直肠癌细胞体内增殖和转移的影响。circ_0001766 的过表达显著抑制了结直肠癌的生长,而 circ_0001766 的下调则促进了结直肠癌的生长。研究人员监测了血行结直肠癌转移情况。尾静脉模型显示,过表达 circ_0001766 的结直肠癌细胞血行转移显著减少,而 circ_0001766 敲低则导致转移增加。通过 H&E 染色对肺转移结节进行组织学检查,证实了这些发现,circ_0001766 敲低的小鼠显示出病理结构受损。这些结果综合表明,circ_0001766 在体外和体内均显著抑制结直肠癌细胞的增殖、迁移和转移。(转化医学网360zhyx.com)

环状 RNA(circ_0001766)抑制结直肠癌细胞的增殖、抗凋亡、迁移和侵袭
参考资料:
https://www.nature.com/articles/s41420-025-02478-w
【关于投稿】
转化医学网(360zhyx.com)是转化医学核心门户,旨在推动基础研究、临床诊疗和产业的发展,核心内容涵盖组学、检验、免疫、肿瘤、心血管、糖尿病等。如您有最新的研究内容发表,欢迎联系我们进行免费报道(公众号菜单栏-在线客服联系),我们的理念:内容创造价值,转化铸就未来!
转化医学网(360zhyx.com)发布的文章旨在介绍前沿医学研究进展,不能作为治疗方案使用;如需获得健康指导,请至正规医院就诊。
责任声明:本稿件如有错误之处,敬请联系转化医学网客服进行修改事宜!
微信号:zhuanhuayixue
腾讯登录
还没有人评论,赶快抢个沙发