上海交大与中南湘雅联合研究:发现肺癌治疗新策略,有效抑制肿瘤生长
| 导读 | 小细胞肺癌(SCLC)是肺癌中最具侵袭性和致命性的亚型。癌症干细胞样细胞(CSLCs)主要负责肿瘤的发生、治疗耐药以及肿瘤复发。 |
5月11日,上海交通大学/中南大学湘雅医院研究人员合作共同在期刊《Advanced Science》上发表了研究论文,题为“PP2A Promotes the Symmetric Division of MUC1-Dominant Cancer Stem-Like Cells in Small Cell Lung Cancer”,本研究报道,小细胞肺癌(SCLC)患者中MUC1水平较高与患者生存率低有关。MUC1 在 G2/M 期表达达到峰值,并促进小细胞肺癌干细胞(CSLCs)的对称分裂和扩增。药理学和遗传学策略均表明,针对 MUC1-PP2A 轴的靶向抑制可显著恢复 PKCζ 和 NUMB 的磷酸化,从而促使 CSLCs 向不对称分裂转变并抑制其增殖。相反,PKCζ 抑制剂会抑制 NUMB 的磷酸化,促进对称分裂并诱导 CSLCs 富集。另外,依托泊苷与 MUC1-PP2A 通路抑制剂的联合使用在体外和体内均能有效抑制肿瘤生长。尤其是,在 SCLC 患者中观察到 MUC1 与 PKCζ 和 NUMB 的磷酸化呈负相关。因此,本研究揭示了 MUC1-PP2A 通过改变对称分裂从而唤醒肿瘤干细胞样细胞扩增的新机制,为 MUC1 阳性的小细胞肺癌提供了潜在的治疗策略。

https://advanced.onlinelibrary.wiley.com/doi/10.1002/advs.202503545
背景知识
01
小细胞肺癌(SCLC)是肺癌中最具侵袭性和致命性的亚型之一,80%至85%的患者在确诊时已处于广泛期。广泛期小细胞肺癌的标准治疗方案是采用含铂类药物和依托泊苷的全身化疗。小细胞肺癌的特点是细胞增殖迅速,对初始化疗高度敏感。然而,大多数小细胞肺癌患者会迅速复发,5年生存率仍低于7%。获得性治疗耐药的一个促成因素是存在癌症干细胞(CSCs)。癌症干细胞具有自我更新能力,并促进肿瘤侵袭、转移和复发。癌症干细胞通过不对称和对称分裂来维持自我更新,这两种分裂方式共同维持着癌症干细胞群体的动态平衡。不对称细胞分裂是干细胞的一个基本特性,使它们能够自我更新,同时产生分化子代。这种机制确保了干细胞与其分化后代之间的适当平衡。相比之下,干细胞在发育过程中或对损伤作出反应时,可以从不对称分裂转变为对称分裂。这种转变通常会导致干细胞群体的扩张,可能促进肿瘤发生,并对化疗和放疗产生抗性。NUMB 是不对称细胞分裂的一个著名调节因子。在细胞分裂期间,NUMB 定位于细胞的一侧,并通过抑制对干细胞维持至关重要的 NOTCH 信号传导来促进细胞分化。位于另一侧的细胞则保持其干细胞特性,从而完成不对称分裂。因此,NUMB 常被用作区分干细胞分裂模式的标志物。
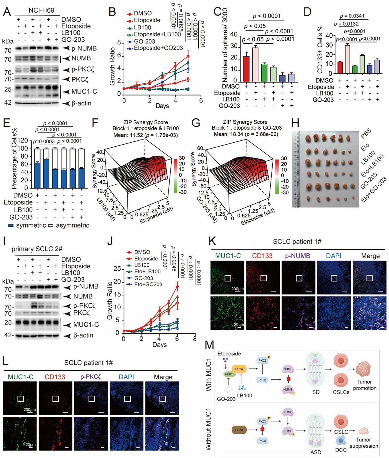
依托泊苷联合治疗及靶向抑制 MUC1-PP2A 通路可抑制小细胞肺癌肿瘤生长
02
本研究揭示了 MUC1-PP2A-pPKCζ-pNUMB 信号通路促进小细胞肺癌细胞的对称分裂和干性。为了评估该通路的临床相关性,研究人员分别用依托泊苷处理细胞,并联合使用靶向 PP2A 的 LB100 或靶向 MUC1 的 GO-203。

靶向抑制 MUC1-PP2A 结合依托泊苷可抑制肿瘤生长
为了验证依托泊苷与 LB100 或 GO-203 联合使用的综合效果,研究人员进行了药物协同作用实验。结果表明,依托泊苷与 MUC1-PP2A 靶向治疗联合使用具有协同效应。研究人员进一步使用 NCI-H69 异种移植瘤在裸鼠中评估了这种联合治疗的体内疗效。尽管依托泊苷单独使用时对肿瘤生长有适度抑制作用,但其与 LB100 或 GO-203 联合使用时产生了显著更强的肿瘤抑制作用,并有效防止了依托泊苷单独使用组中观察到的肿瘤再生长。在原发性小细胞肺癌患者来源的细胞中进一步验证了治疗效果。依托泊苷与 LB100 或 GO-203 联合使用也充分抑制了细胞生长。这些发现表明,患者肿瘤中高表达的 MUC1 可能会抑制 NUMB 和 PKCζ 的磷酸化,从而增加肿瘤干细胞样细胞(CSLCs)的数量。因此,靶向 MUC1-PP2A 轴进行治疗是一种很有前景的策略,可用于消除小细胞肺癌(SCLC)中的肿瘤干细胞样细胞。(转化医学网360zhyx.com)
参考资料:
https://advanced.onlinelibrary.wiley.com/doi/10.1002/advs.202503545
【关于投稿】
转化医学网(360zhyx.com)是转化医学核心门户,旨在推动基础研究、临床诊疗和产业的发展,核心内容涵盖组学、检验、免疫、肿瘤、心血管、糖尿病等。如您有最新的研究内容发表,欢迎联系我们进行免费报道(公众号菜单栏-在线客服联系),我们的理念:内容创造价值,转化铸就未来!
转化医学网(360zhyx.com)发布的文章旨在介绍前沿医学研究进展,不能作为治疗方案使用;如需获得健康指导,请至正规医院就诊。
责任声明:本稿件如有错误之处,敬请联系转化医学网客服进行修改事宜!
微信号:zhuanhuayixue
腾讯登录
还没有人评论,赶快抢个沙发