推荐活动

肺癌患者有望迎来新疗法:中大团队破解联合靶点密码

首页 » 《转》译 2025-04-21 转化医学网 赞(2)
分享: 
导读
人们对可逆性耐药现象的认识有限。这种现象通常与肿瘤细胞的基因改变无关。

4月15日,中山大学研究团队在期刊《Cell Death&Disease》上发表了研究论文,题为“CCN1 is a therapeutic target upregulated in EML4-ALK mutant lung adenocarcinoma reversibly resistant to alectinib”,本研究中,研究人员通过使用阿来替尼诱导 EML4-ALK 突变型肺癌细胞产生可逆性耐药状态。通过在可逆性耐药细胞系中进行 RNA 测序以检测转录谱的变化,研究人员发现阿来替尼撤药和重复给药后 CCN1 发生了显著变化。靶向 CCN1 可抑制肿瘤细胞增殖和血管生成,并恢复可逆性耐药细胞对阿来替尼的敏感性。进一步的研究表明,CCN1 可通过影响 AKT 磷酸化来影响 VEGFA 的表达,而 NF-κB 的变化会影响 CCN1-AKT-VEGFA 通路的激活。抑制 NF-κB 或 CCN1 受体可提高对阿来替尼的敏感性,这进一步表明 NF-κB 和 CCN1 可能在克服可逆性耐药中发挥关键作用。

https://www.nature.com/articles/s41419-025-07601-4#Sec20

研究背景

 01 

肺癌是全球癌症死亡的首要原因。非小细胞肺癌(NSCLC)约占肺癌的 85%,其致癌驱动基因改变的发生率很高。在过去的二十年里,致癌驱动基因改变的发现以及匹配的分子靶向疗法的发展,使得非小细胞肺癌的死亡率大幅降低。在各种肿瘤类型中已发现多种 ALK 基因改变,包括 ALK 融合、点突变和扩增。致癌的 ALK 可通过 ALK 融合在几种癌症中被激活,如非小细胞肺癌、间变性大细胞淋巴瘤(ALCL),也可通过点突变在神经母细胞瘤和间变性甲状腺癌中被激活。此外,ALK 扩增作为不良预后因素在某些癌症中也有报道。

为阐明获得性耐药的机制以开发后续疗法,研究人员投入了大量精力。ALK 酪氨酸激酶抑制剂(TKIs)的耐药机制可分为“靶向耐药”以及“脱靶耐药”。尽管对耐药机制的理解有所提高,但对于获得性耐药演变过程中发生的变化仍知之甚少。先前的研究在临床环境中报道了“可逆耐药现象”,表现为一些对靶向药物耐药的患者在治疗中断一段时间后可恢复敏感性。这种可逆转的“可逆耐药现象”可能表明由于非基因组机制导致的不完全耐药状态。对可逆耐药的研究无疑将促进对耐药转化的更好理解,并优化临床用药。

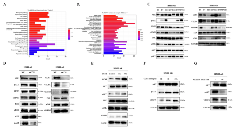
CCN1 通过 AKT-VEGFA 通路影响肿瘤细胞

 02 

为了探究 H3122 AR 细胞中潜在的调控机制,研究人员进行了 CCN1 敲低实验。为排除 ALK 的影响,研究人员还检测了相关蛋白。研究结果表明,CCN1 可以独立于 ALK 调节 AKT 磷酸化的激活。结合 CCN1 敲低后血管生成活性受到抑制以及 VEGFA 水平降低的情况,研究人员推测 CCN1 可能通过调节 VEGFA 来影响血管形成。在 H3122 AR 中过表达 CCN1 也诱导了磷酸化 AKT 和 VEGFA 的表达,支持了其调节功能。然而,CCN1 的过表达并未赋予 H3122 AR 对阿来替尼的耐药性,这表明 H3122 AR 中的耐药机制较为复杂。为了探究 AKT 和 VEGFA 之间的调控关系,研究人员使用了 AKT 抑制剂 MK2206 2HCI 来抑制 AKT 的磷酸化,这导致 VEGFA 显著降低,表明 VEGFA 可能受 AKT 表达的调控。综上所述,研究人员发现,在 H3122 AR 中,CCN1 可通过影响 AKT 的磷酸化水平来影响 VEGFA 的表达。尽管 CCN1 的敲低能够提高对阿来替尼的敏感性,但 CCN1 的过表达并未导致阿来替尼耐药性,这表明潜在的耐药机制较为复杂,CCN1 可能是一个潜在的治疗靶点。

CCN1 通过 AKT-VEGFA 通路影响肿瘤细胞

结论

 03 

总之,本研究首次表明,CCN1 在调节肺癌细胞的可逆耐药状态方面发挥着重要作用。抑制 NF-κB 或 CCN1 受体能够提高对阿来替尼的敏感性,这表明有前景的联合靶点值得进一步研究。(转化医学网360zhyx.com)

参考资料:

https://www.nature.com/articles/s41419-025-07601-4#Sec20

【关于投稿】

转化医学网(360zhyx.com)是转化医学核心门户,旨在推动基础研究、临床诊疗和产业的发展,核心内容涵盖组学、检验、免疫、肿瘤、心血管、糖尿病等。如您有最新的研究内容发表,欢迎联系我们进行免费报道(公众号菜单栏-在线客服联系),我们的理念:内容创造价值,转化铸就未来!

转化医学网(360zhyx.com)发布的文章旨在介绍前沿医学研究进展,不能作为治疗方案使用;如需获得健康指导,请至正规医院就诊。

责任声明:本稿件如有错误之处,敬请联系转化医学网客服进行修改事宜!

微信号:zhuanhuayixue

评论:
评 论
共有 0 条评论

    还没有人评论,赶快抢个沙发


Baidu
map