结直肠癌预后迎转机!郑大一附院-武大团队开辟治疗新方向
| 导读 | 肿瘤相关成纤维细胞(CAFs)在肿瘤微环境中表现出显著的功能和分子异质性,在癌症进展中发挥着多种作用。 |
4月22日,郑州大学第一附属医院与武汉大学研究人员合作共同在期刊《Cell Reports》上发表了研究论文,题为“THBS2-producing matrix CAFs promote colorectal cancer progression and link to poor prognosis via the CD47-MAPK axis”,本研究中,研究人员确定了基质癌相关成纤维细胞(CAF)的一个亚群(mCAFs)为关键亚型,其分泌的 THBS2 与癌症晚期阶段和不良预后相关。空间转录组学和多重免疫组织化学显示,分泌 THBS2 的 mCAFs 与肿瘤细胞之间存在明显的空间共定位。从机制上讲,CAF 分泌的 THBS2 与肿瘤细胞上的 CD47 结合,触发 MAPK/ERK5 信号通路,从而促进肿瘤进展。使用成纤维细胞特异性 THBS2 基因敲除小鼠、患者来源的类器官和异种移植模型进一步验证了 THBS2 的促肿瘤作用。此外,转录因子 CREB3L1 被确定为正常成纤维细胞向分泌 THBS2 的 mCAFs 转化的调节因子。这些发现强调了 THBS2 在结直肠癌(CRC)进展中的关键作用,并突出了靶向THBS2-CD47 轴和 CREB3L1 的治疗潜力。

https://www.cell.com/cell-reports/fulltext/S2211-1247(25)00326-2
背景知识
01
结直肠癌(CRC)仍是全球肿瘤学领域的一大挑战,这主要是由于肿瘤微环境(TME)内复杂的相互作用对肿瘤进展和治疗抵抗有着至关重要的影响。在 TME 的细胞构成中,癌症相关成纤维细胞(CAFs)是关键组成部分,具有多种功能。CAFs 的异质性体现在不同的表型和功能特征上,不仅在不同类型的癌症中存在差异,在单个肿瘤内也有所不同。这种多样性凸显了深入剖析 CAF 亚型特定作用的迫切需求,以加深我们对其在 CRC 进展中所起作用的理解。
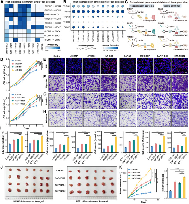
THBS2 在体外和体内均以促肿瘤发生的方式起作用
02
基于先前的研究结果,在所有癌相关成纤维细胞(CAF)亚群中,THBS2+ mCAFs 与肿瘤细胞的相互作用最为强烈。研究人员对这些细胞所启动的信号通路进行进一步研究后发现,THBS 信号通路是主要通路。随后,研究人员对不同单细胞 RNA 测序(scRNA-seq)队列中 THBS2+ mCAFs(发送方)与肿瘤细胞(接收方)之间的 THBS 信号相互作用进行了量化,结果表明在大多数数据集中存在显著的 THBS 信号,其中 THBS2-CD47 对尤为突出。THBS2+ mCAFs 中的 THBS 家族基因表达显示 THBS2 水平较高。相反,THBS3 和 THBS4 的表达水平显著较低,且主要存在于 iCAFs 中,而 THBS1 和 COMP 的表达水平适中,主要存在于 mCAFs 中。总之,THBS2 在 THBS2+ mCAFs 中高度表达,而其他 THBS 家族基因在这些细胞亚群中的表达水平较低。此外,研究人员使用(对数倍数变化> 1,校正 p < 0.05)的标准进行了差异表达分析。研究人员还进行了体外和体内实验来比较这些基因的生物学功能。首先,研究人员构建了重组人 THBS1、THBS2 和 COMP 蛋白,从而能够单独评估 THBS 基因对肿瘤细胞的影响。随后,研究人员用这些 CAF 细胞的条件培养基(CM)对 SW480 和 HCT116 进行预处理。研究人员观察到,rhTHBS2 处理显著增强了细胞增殖、侵袭、迁移和黏附,而 rhTHBS1 和 rhCOMP 的效果相对较弱。用 CAF 细胞的 CM 处理也观察到了类似的结果。此外,研究人员还探究了 THBS 基因对结直肠癌(CRC)体内致瘤性的影响,并构建了皮下异种移植模型。结果一致表明,CAF-THBS2 组小鼠的肿瘤体积和重量明显大于其他组。综上所述,这些数据表明 CAF 衍生的 THBS2 可作为促进结直肠癌进展的驱动因素。

THBS2 通过体外和体内的癌相关成纤维细胞 - 肿瘤相互作用促进结直肠癌进展
结论
03
综合来看,本研究揭示了由部分癌相关成纤维细胞(mCAFs)产生的 THBS2 在通过与肿瘤细胞的强烈相互作用促进结直肠癌(CRC)进展方面发挥着关键作用。靶向THBS2 和 THBS2-CD47 轴提供了一种有前景的治疗途径,有望改善结直肠癌患者的预后,尤其是那些基质浸润程度高的患者。(转化医学网360zhyx.com)
参考资料:
https://www.cell.com/cell-reports/fulltext/S2211-1247(25)00326-2
【关于投稿】
转化医学网(360zhyx.com)是转化医学核心门户,旨在推动基础研究、临床诊疗和产业的发展,核心内容涵盖组学、检验、免疫、肿瘤、心血管、糖尿病等。如您有最新的研究内容发表,欢迎联系我们进行免费报道(公众号菜单栏-在线客服联系),我们的理念:内容创造价值,转化铸就未来!
转化医学网(360zhyx.com)发布的文章旨在介绍前沿医学研究进展,不能作为治疗方案使用;如需获得健康指导,请至正规医院就诊。
责任声明:本稿件如有错误之处,敬请联系转化医学网客服进行修改事宜!
微信号:zhuanhuayixue
腾讯登录
还没有人评论,赶快抢个沙发