Nature重磅:UM171与KBTBD4突变如何共同驱动癌症发展?
| 导读 | 该研究揭示了KBTBD4癌症突变通过重编程PPI促进HDAC1/2降解的机制,并展示了其与分子胶UM171的机制相似性。 |
2025年2月12日,美国哈佛大学/华盛顿大学的研究人员在期刊《Nature》上合作发表了题为“Converging mechanism of UM171 and KBTBD4 neomorphic cancer mutations”的研究论文。该研究揭示了KBTBD4癌症突变通过重编程PPI促进HDAC1/2降解的机制,并展示了其与分子胶UM171的机制相似性。这些发现为开发针对髓母细胞瘤的治疗策略提供了新的靶点和理论基础,并为未来从头设计分子胶提供了前景。

https://www.nature.com/articles/s41586-024-08533-3
研究背景
01
在泛素-蛋白酶体系统中,人们早已知道人类疾病突变会损害多个E3泛素连接酶的功能。相比之下,促进底物蛋白异常降解的E3s功能增益突变,直到最近才作为一种引人入胜的现象出现。虽然有文献记载了超形态E3基因突变的病例,这些突变通过改变连接酶的稳定性或调控而导致非计划的底物泛素化,但直接诱导新底物参与和降解的新形态E3基因突变,即 “新降解”,代表了E3连接酶失调的一种新模式。
CULLIN3-RING E3连接酶(CRL3)底物受体KBTBD4的癌症突变是E3连接酶新异构突变的第1个令人信服的案例。KBTBD4在第3组和第4组髓母细胞瘤(MBs)中反复发生突变,这些分子亚型与预后不良和缺乏有效治疗方案有关,在松果体实质瘤中也是如此。最常见的突变包括P311delinsPP和R313delinsPRR(以下简称 P 和 PR),它们会促进LSD1-HDAC1/2-CoREST (LHC)复合物中CoREST和LSD1亚基的新形态降解。KBTBD4也参与了UM171的作用机制,UM171是造血干细胞扩增的小分子激动剂,可诱导CoREST降解。尽管存在这些联系,但突变KBTBD4的分子靶点和机制仍不清楚。结合一项同伴研究,团队在此揭示了UM171与KBTBD4癌症突变之间惊人的机理模拟。

KBTBD4 MB突变体增强E3活性。
HDAC1/2抑制剂阻断突变体E3
02
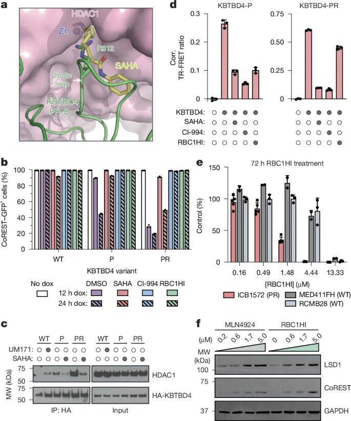
KBTBD4 MB突变体通过脱乙酰酶活性位点的热点相互作用,直接参与HDAC1/2,来促进CoREST降解。HDAC1/2活性位点抑制剂可能空间性地阻塞突变连接酶的结合,从而阻断其致癌功能。KBTBD4-PR-HDAC1与HDAC2与亚羟基苯胺异羟肟酸 (SAHA) 结合的叠加分析,支持HDAC1/2抑制剂和插入的精氨酸残基可能发生物理冲突的观点。一致,用SAHA和CI-994(一种2-氨基苯甲酰胺衍生的抑制剂)治疗,可以挽救KBTBD4-P和KBTBD4-PR表达诱导的CoREST降解。此外,SAHA和CI-994可以阻断细胞以及纯化的重组系统中KBTBD4-P和KBTBD4-PR与HDAC1的结合。团队测试了RBC1HI,一种最近开发的选择性HDAC1/2抑制剂。RBC1HI有效阻断了CoREST降解,但在TR-FRET测定中显示出降低的抑制活性,尤其是针对更有效的KBTBD4-PR突变体。总之,这些发现支持HDAC1/2抑制剂可以将突变的KBTBD4与HDAC1/2分离,以稳定相关的辅阻遏物复合物。

HDAC1/2抑制剂阻断KBTBD4突变体的新态活性。
总结
03
1. 关键发现与机制:
KBTBD4中的癌症突变通过重编程其PPI,促进HDAC1/2辅阻遏物复合物的异常降解,从而确立HDAC1/2为突变KBTBD4的靶标;
使用深度突变扫描(DMS)技术,研究揭示了控制这种新形态活性的突变景观和分子规则,强调了插入突变与点替换在偏好、效应和合作性方面的根本区别;
插入突变特别有效地促进新的PPI,尤其是在蛋白质表面。
2. 结构基础与分子模拟:
冷冻电镜揭示了突变如何重新配置KBTBD4的2b-2c环,使其以形状互补的方式参与HDAC1活性位点;
癌症突变产生的进一步接触,精确地模拟了UM171在增强KBTBD4-HDAC1界面方面的作用,展示了化学和遗传扰动作为分子复制品的相似性。
3. 治疗潜力与应用前景:
研究结果为使用HDAC1/2抑制剂阻断KBTBD4突变体的活性和PDX髓母细胞瘤细胞的增殖,提供了理论基础;
需要进一步研究以探索这种方法的治疗潜力,以及HDAC1/2辅阻遏物降解在髓母细胞瘤发生中的下游作用。
4. 分子胶与癌症突变的机制相似性:
研究表明,癌症突变可以通过类似分子胶的机制,增强蛋白质之间的微弱内在相互作用,从而赋予新形态功能;
癌症突变和分子胶之间的这种机制,模拟证明了它们通过类似的分子原理运作,未来可能发现更多化学-遗传收敛的实例用于治疗应用。
参考资料:
1.Cheng, F. et al. Comprehensive characterization of protein–protein interactions perturbed by disease mutations. Nat. Genet. 53, 342–353 (2021).
2.Mo, X. et al. Systematic discovery of mutation-directed neo-protein-protein interactions in cancer. Cell 185, 1974–1985.e12 (2022).
腾讯登录
还没有人评论,赶快抢个沙发