可抑制癌细胞生长和转移!南方医科大学合作发文:治疗“最毒乳腺癌”的天然抗癌药物
| 导读 | 三阴性乳腺癌(TNBC)是一种预后较差的乳腺癌亚型。天然化合物扁蒴藤素具有良好的抗肿瘤作用。 |
1月15日,南方医科大学与香港浸会大学研究人员合作共同在期刊《Advanced Science》上发表了题为“扁蒴藤素 Promotes Ubiquitination of HSPA8 and Activates the VAV1/ERK Pathway to Suppress TNBC Proliferation”的研究论文,本研究中,研究人员发现扁蒴藤素显著触发了TNBC中自噬启动的激活并诱导了细胞凋亡。重要的是,敲低HSPA8或VAV1显著降低了扁蒴藤素对TNBC细胞的抗癌活性。此外,扁蒴藤素显著抑制TNBC细胞的迁移和侵袭,并增强TNBC细胞对阿霉素的敏感性。综上所述,本研究初步证明扁蒴藤素直接靶向HSPA8激活VAV1/ERK通路,从而促进细胞自噬和凋亡。

https://advanced.onlinelibrary.wiley.com/doi/10.1002/advs.202413174
背景信息
01
三阴性乳腺癌(TNBC)的定义是雌激素受体和孕激素受体表达缺失,以及人表皮生长因子受体 2 过度表达或基因扩增缺失。这种特定类型的乳腺癌(BCa)因其显著的异质性、侵袭性行为以及缺乏有效的治疗靶点而以高死亡率著称,也被称为“最毒乳腺癌”。目前,化疗仍是 TNBC 的主要治疗手段;然而,患者常常对这些药物产生耐药性。因此,在医学界,寻找更有效且更安全的抗癌药物以消除肿瘤已成为共同的目标。
传统中医(TCM)数百年来一直被用作癌症的有效治疗方法,因其副作用小且疗效高。大量证据表明,从传统中医中提取的多种天然产物具有抗癌特性,包括白藜芦醇、芹菜素、木犀草素、姜黄素和扁蒴藤素。在这些化合物中,扁蒴藤素是一种从天南星科和海马科植物中提取的天然醌甲酯三萜类化合物,具有广泛的生物效应,如抗炎、抗菌、抗真菌和抗肿瘤活性。值得注意的是,最近的研究揭示了扁蒴藤素作为抗癌药物对抗多种肿瘤的潜力。例如,扁蒴藤素通过抑制炎症反应和 Wnt/β-连环蛋白通路对结直肠癌表现出抑制作用。此外,它还能克服乳腺癌细胞的耐药性,并诱导食管癌细胞凋亡和自噬。然而,扁蒴藤素在三阴性乳腺癌(TNBC)中的确切功能和潜在作用机制仍需进一步探索。
HSPA8是 HSP70 家族的一员,在维持细胞内稳态方面发挥着关键作用。它是目前已知唯一能促进分子伴侣介导的自噬(CMA)的伴侣蛋白。大量研究表明,HSPA8 在多种癌细胞中的表达水平升高。例如,在慢性粒细胞白血病中,通过靶向 HSPA8 来下调 BCR-ABL 不仅抑制了癌细胞的增殖,还提高了癌细胞对伊马替尼的敏感性。在神经胶质瘤中,HSPA8 通过与β-1,4-半乳糖基转移酶蛋白相互作用促进了神经胶质瘤细胞的生长。总体而言,抑制 HSPA8 显著降低了癌细胞的增殖、迁移和侵袭能力。
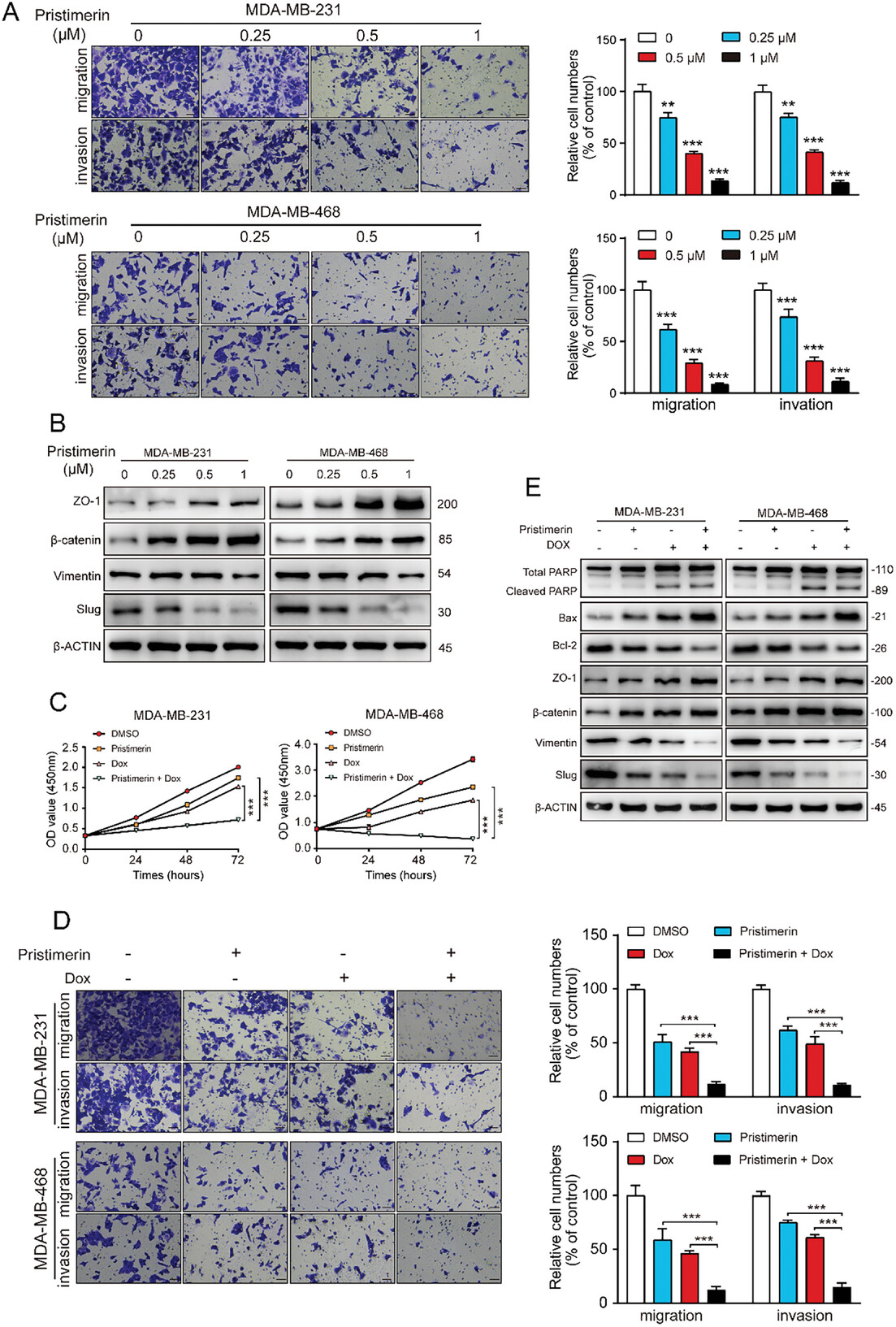
扁蒴藤素抑制三阴性乳腺癌细胞的迁移和侵袭
02
接下来,研究人员研究了扁蒴藤素对三阴性乳腺癌细胞迁移和侵袭的影响。迁移实验表明,扁蒴藤素显著抑制了三阴性乳腺癌细胞的迁移和侵袭。这一观察结果还得到了上皮细胞标志物以及间充质细胞标志物的进一步支持。此外,研究人员还探讨了扁蒴藤素克服化疗耐药性的潜力。研究人员评估了在有或无扁蒴藤素的情况下,三阴性乳腺癌细胞对一线化疗药物阿霉素的敏感性。CCK-8 和 迁移实验结果表明,低剂量阿霉素与低剂量扁蒴藤素联合使用,与单独使用任何一种药物相比,显著抑制了三阴性乳腺癌细胞的增殖、迁移和侵袭。这些发现共同表明,扁蒴藤素能够增强三阴性乳腺癌细胞对阿霉素的治疗敏感性。总之,本研究结果表明,扁蒴藤素有可能提高阿霉素在三阴性乳腺癌细胞中的治疗效果。

扁蒴藤素可抑制三阴性乳腺癌细胞的迁移和侵袭
扁蒴藤素抑制三阴性乳腺癌细胞在体内的生长
03
为了探究扁蒴藤素对三阴性乳腺癌(TNBC)体内生长的影响,研究人员建立了小鼠原位 TNBC 模型和皮下异种移植瘤模型。研究结果表明,扁蒴藤素能有效抑制 TNBC 的生长,表现为肿瘤体积和重量的减少。此外,研究人员还通过免疫组化和蛋白质印迹分析来评估肿瘤组织样本中相关蛋白的表达水平。免疫组化结果显示,扁蒴藤素能以浓度依赖的方式抑制 Ki-67 的表达。蛋白质印迹分析表明,扁蒴藤素促进了 ERK 的磷酸化,以及细胞自噬和细胞凋亡的发生。重要的是,未观察到重要器官病理形态的显著变化。此外,动物体重以及血清丙氨酸氨基转移酶(ALT)和天冬氨酸氨基转移酶(AST)水平也未见明显差异。这些结果表明,扁蒴藤素治疗对动物无显著毒性副作用。总之,本研究提供了证据,证明了扁蒴藤素作为一种抗癌药物的治疗效果和安全性。
结论
04
综上所述,研究人员发现扁蒴藤素具有作为天然抗癌药物的广阔前景,能够抑制三阴性乳腺癌细胞的生长和转移,同时增强其对阿霉素治疗的敏感性。这些发现揭示了扁蒴藤素的治疗靶点和作用机制,突显了其在三阴性乳腺癌治疗中的潜在应用价值。(转化医学网360zhyx.com)
【参考资料】
https://advanced.onlinelibrary.wiley.com/doi/10.1002/advs.202413174
【关于投稿】
转化医学网(360zhyx.com)是转化医学核心门户,旨在推动基础研究、临床诊疗和产业的发展,核心内容涵盖组学、检验、免疫、肿瘤、心血管、糖尿病等。如您有最新的研究内容发表,欢迎联系我们进行免费报道(公众号菜单栏-在线客服联系),我们的理念:内容创造价值,转化铸就未来!
转化医学网(360zhyx.com)发布的文章旨在介绍前沿医学研究进展,不能作为治疗方案使用;如需获得健康指导,请至正规医院就诊。
腾讯登录
还没有人评论,赶快抢个沙发