破解肺癌耐药困局!上海交大联合疗法临床策略首揭机制
| 导读 | 非小细胞肺癌(NSCLC)仍是全球癌症相关死亡的主要原因,其中约 20% 至 25% 的病例存在 KRAS 突变。 |
5月2日,上海交通大学研究团队在期刊《Cell Death&Disease》上发表了研究论文,题为“Anlotinib enhances the efficacy of KRAS-G12C inhibitors through c-Myc/ORC2 axis inhibition in non-small cell lung cancer”,本研究探讨了将多靶点酪氨酸激酶抑制剂安罗替尼与 KRAS-G12C 抑制剂联合使用,以克服非小细胞肺癌(NSCLC)治疗中出现的耐药性挑战的潜力。本研究结果表明,在体外和体内实验中,安罗替尼均能提高对 KRAS-G12C 抑制剂的敏感性,无论是原发性耐药还是获得性耐药的情况。从机制上讲,联合治疗抑制了 c-Myc/ORC2 信号通路,导致细胞周期停滞和细胞凋亡。这些发现表明,安罗替尼与 KRAS-G12C 抑制剂的联合使用为 KRAS-G12C 突变型非小细胞肺癌提供了一种有前景的新型治疗策略。

https://www.nature.com/articles/s41419-025-07687-w
研究背景
01
非小细胞肺癌(NSCLC)仍是全球重大的健康负担,在全球癌症相关死亡中占相当大的比例。在非小细胞肺癌治疗方面,最有前景的发展之一是靶向 KRAS 突变的治疗,这种突变在 20% 至 25% 的病例中出现,长期以来一直被视为“不可成药”,尤其是 KRAS-G12C 突变。KRAS-G12C 突变存在于约 14% 的肺腺癌中,使其成为精准医疗方法的关键靶点。KRAS-G12C 抑制剂(KRAS-G12Ci)在临床试验中显示出令人鼓舞的结果,对先前接受过治疗的 KRAS-G12C 突变型非小细胞肺癌患者有益处,尽管总体生存率仍未得到改善。
KRAS-G12C 抑制剂的疗效受到原发性和获得性耐药机制的双重限制。约 60% 的患者出现原发性耐药,这可能是因为对 KRAS 信号通路的依赖性不足。获得性耐药通常涉及适应性非突变重编程以及补偿性信号通路的反馈再激活。为应对这些挑战,已提出联合治疗方案。在此背景下,安罗替尼已成为联合治疗的有前景候选药物。
安罗替尼联合 KRAS-G12C 抑制剂在体内耐药模型中表现出强大的肿瘤抑制作用
02
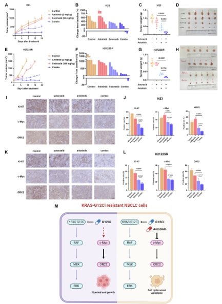
为了验证体外研究结果,研究人员使用 H23 和 H2122SR CDX 模型评估了联合治疗在体内的疗效。虽然单药索托拉西布疗效有限,但联合治疗在两个模型中均表现出强大的肿瘤生长抑制作用,且对体重没有显著影响。

安罗替尼联合 KRAS-G12C 抑制剂在体内耐药模型中表现出强大的肿瘤抑制作用
通过对肿瘤组织进行免疫组化分析发现,联合治疗显著降低了 H23 和 H2122SR 异种移植瘤中 Ki-67(增殖标志物)、c-Myc 和 ORC2 的表达。
TMA 分析结果支持了这些发现,表明 ORC2 与 c-Myc 蛋白表达水平呈正相关。尤其是,在非小细胞肺癌患者中,c-Myc 和 ORC2 的高共表达与更差的生存结果相关。
这些体内实验结果与体外实验结果相互印证,证实了机制研究发现,并表明安罗替尼联合 KRAS-G12Ci 能够通过调节 c-Myc/ORC2 轴有效克服耐药性,从而显著抑制肿瘤。
研究意义
03
本研究为安罗替尼与 KRAS-G12C 抑制剂联合应用于对 KRAS-G12C 单药治疗产生原发性或获得性耐药的非小细胞肺癌患者的临床评估提供了强有力的依据。本研究为KRAS-G12C 抑制剂耐药的分子基础提供了新的见解,并提出了新的治疗靶点。这种联合策略有望改善 KRAS-G12C 突变型非小细胞肺癌患者的预后,有可能将精准医疗的益处扩展到更广泛的患者群体。(转化医学网360zhyx.com)
参考资料:
https://www.nature.com/articles/s41419-025-07687-w
【关于投稿】
转化医学网(360zhyx.com)是转化医学核心门户,旨在推动基础研究、临床诊疗和产业的发展,核心内容涵盖组学、检验、免疫、肿瘤、心血管、糖尿病等。如您有最新的研究内容发表,欢迎联系我们进行免费报道(公众号菜单栏-在线客服联系),我们的理念:内容创造价值,转化铸就未来!
转化医学网(360zhyx.com)发布的文章旨在介绍前沿医学研究进展,不能作为治疗方案使用;如需获得健康指导,请至正规医院就诊。
责任声明:本稿件如有错误之处,敬请联系转化医学网客服进行修改事宜!
微信号:zhuanhuayixue
腾讯登录
还没有人评论,赶快抢个沙发