神奇!千例中国、日本、荷兰极端长寿老人独特的抗衰老免疫特征揭晓!
| 导读 | 人口老龄化正在世界各地迅速发生着。人口老龄化程度的加深,促使政策制定者将医疗保健工作的重点从为少数患有单一疾病急性发作的患者提供治疗逐步转向推出可持续的措施来维护公众健康,并降低一般人群罹患多种与衰老相关的慢性疾病的风险。 |
研究背景
01
我们知道,免疫系统在例如心血管疾病、2型糖尿病和痴呆症等老年慢性疾病中发挥着核心作用:激活的免疫系统(通常也被描述为炎症),已被公认是这些慢性疾病的病理生理学的一部分。然而,有越来越多的证据表明了相反的一面:免疫系统可能会对慢性压力源(chronic stressors)产生越来越多的适应性反应,进而延长生命体的生存机会。
解决上述争论的一种可能方式是探索年龄大于95岁的长寿个体(long-lived individuals, LLIs)的免疫特征——常见的、与年龄相关的疾病发病率在这些“衰老冠军(aging champions)”身上非常低。炎症和免疫衰老(immunosenescence)是普通人按时间性衰老的共同特征,它们增加了高龄死亡的风险;这也由此表明,一个功能良好的免疫系统将具有更强的促生及压力处理能力,也可能帮助塑造个体的极端长寿。
那么,不同种族的百岁长寿老人是否存在共同的免疫特征?这些特征将对具有怎样的应用转化潜质呢?
对于上述议题,香港中文大学周熙文团队与海南医学院郑少江、李孔宁团队于近日公布了相关研究成果:通过开展长寿人群的大规模组学研究,研究团队突破性地揭示,维持胰岛素敏感性,进而提高先天免疫系统功能是长寿人群共同的抗衰老机制。其研究论文以“Enhanced insulin-regulated innate monocyte phagocytic activities support extreme health span and longevity in multiple populations”为题,于3月8日在线发表于Aging cell 期刊(IF:11.00)。

https://onlinelibrary.wiley.com/doi/10.1111/acel.13810
先天较活跃的单核细胞吞噬能力
02
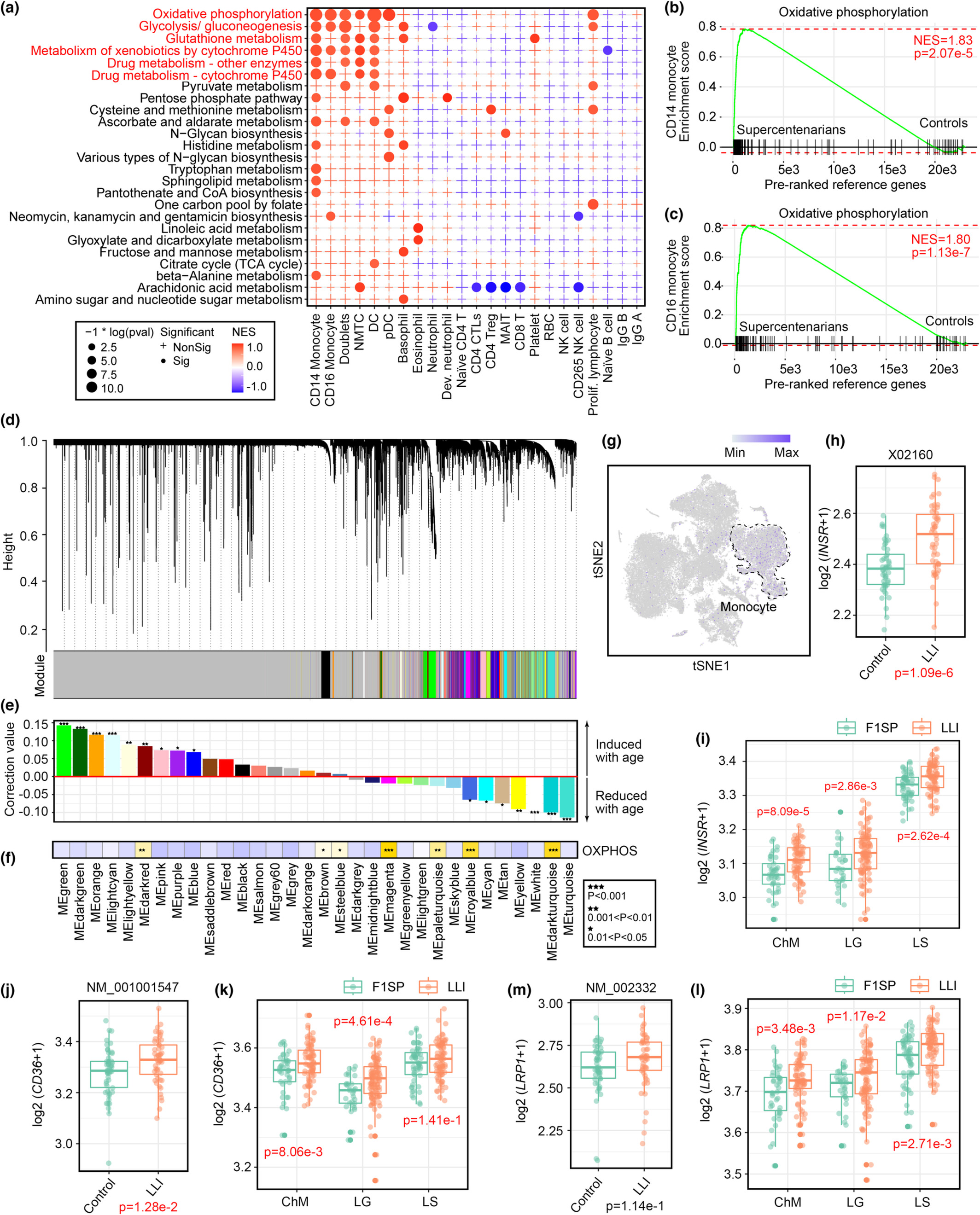
研究团队通过综合分析上千例来自不同种族(中国海南、日本、荷兰)的极端长寿老人(98岁以上)以及正常对照老人(57-65岁)的血液转录组数据,迅速将原因锁定至长寿老人独特的免疫特征。
研究发现,长寿老人的先天免疫系统功能活性较强——这来源于他、她们先天较活跃的单核细胞吞噬能力。单细胞转录组分析表明,具有溶酶体增强(enhanced lysosomal)和吞噬活性的先天免疫单核细胞的显著诱导是长寿个体(LLIs)——不同地理来源和种族——一种先前未被发现、常见且独特的免疫特征。
在LLI中,此种单核细胞的生命周期被增强,并触发M2样巨噬细胞表型(M2-like macrophage phenotype)。研究发现,单核细胞是表达胰岛素受体(INSR)的主要免疫细胞,因此对胰岛素敏感;而功能表征进一步揭示了以胰岛素信号为中心的免疫代谢网络——该网络支持着吞噬作用的多个方面。研究者发现,此种重编程与DNA去甲基化的偏斜趋势有关——尤其是在具有多个吞噬基因的启动子区域——因此,此过程是由核INSR诱导的直接转录效应。
简而言之,此研究证实了胰岛素调节的免疫代谢途径是提高单核细胞吞噬能力的关键因素;保持胰岛素敏感性,进而提高先天免疫系统功能,是长寿人群共同的抗衰老机制。
增强的胰岛素敏感性和氧化磷酸化与单核细胞的功能重编程有关:

研究意义
03
该研究首次揭示长寿人群共同的抗衰老免疫机制:长寿老人通过预先激活胰岛素参与调控的单核-巨噬细胞的吞噬等功能,抵抗衰老相关疾病,从而实现健康老龄化。
研究结果还再次强调了这样一个事实:即炎症作为正常免疫防御的一部分已被选择通过进化,其在支持生物体生存方面的关键作用不应被忽视。从此角度来看,研究人员推测,在极端长寿的个体中观察到的常见变化确实是预先设定的,以承受慢性压力——甚至在慢性疾病出现之前。新的设定点与更好地保护下降的适应性免疫系统有关,这与以前的许多发现一致的;因此,作为先天单核细胞群体的意外增加,这些变化具有活化的吞噬细胞和溶酶体功能。
此研究对长寿个体(LLIs)的发现表明,保持单核细胞胰岛素敏感性是健康老龄化和延长寿命的线索。导致增强单核细胞上INSR的回收和细胞表面丰度的策略是一种可能的治疗方法;或者,通过降低循环胰岛素水平,可以轻松实现胰岛素敏感性的维持并扩展到全身水平。后者实际上可以通过基于生活方式的调整来实现,例如坚持量身定制的低淀粉碳水化合物饮食、间歇性禁食计划或由医生和医疗保健专业人员正确指导的锻炼策略。
这些发现共同解释了全身内分泌状态如何通过调节免疫功能来调节衰老和长寿。(转化医学网360zhyx.com)
参考资料:
https://onlinelibrary.wiley.com/doi/10.1111/acel.13810
注:本文旨在介绍医学研究进展,不能作为治疗方案参考。如需获得健康指导,请至正规医院就诊。
腾讯登录
还没有人评论,赶快抢个沙发