【Nature】棕色和米色脂肪组织可预防代谢性疾病!
| 导读 | 证据表明,棕色和米色的脂肪组织可以预防代谢性疾病,PRDM16是通过形成具有转录和表观遗传因子的复合物来激活米色脂肪细胞生物发生的主要激活剂,因此是改善代谢健康的有吸引力的靶标。然而,由于缺乏对PRDM16蛋白表达调控的了解,研究人员选择性地靶向这种转录途径,并将CUL2-APPBP2确定为泛素E3连接酶,其通过催化其多泛素化来确定PRDM16蛋白的稳定性。重要的是,通过脂肪细胞特异性缺失CUL2-APPBP2来延长PRDM16蛋白稳定性,抵消了饮食诱导的小鼠肥胖,葡萄糖不耐受,胰岛素抵抗和血脂异常。这些结果提供了一种细胞自主途径,以选择性地激活脂肪组织中的PRDM16途径。 |
研究人员已经开发出一种变革性的方法,可以用来制造更多的米色脂肪细胞。他们发现了一种关键酶Cul2-APPBP2,通过催化PRDM16蛋白的降解,PRDM16蛋白是米色脂肪生物发生的有效激活剂。该研究发布于《Nature》。
https://www.nature.com/articles/s41586-022-05067-4#Sec1
棕色和米色脂肪组织
01
曾经被认为是惰性组织,但脂肪或脂肪组织现在已知通过分泌来调节饥饿和体温并在身体的关键功能中发挥了积极作用。身体脂肪有多种,例如,白色脂肪组织储存多余的能量,棕色脂肪组织主要燃烧能量。在过去的十年中,研究人员已经分离出一种称为米色脂肪组织的新型脂肪组织。米色脂肪细胞以白色脂肪细胞的形式出现,但在某些情况下具有棕色脂肪细胞的特征。越来越多的证据表明,棕色和米色的脂肪组织可以预防代谢性疾病,如胰岛素抵抗和糖尿病。增加能量燃烧的米色脂肪的生物产生与代谢健康的实质性改善有关。
PRDM16蛋白和E3连接酶复合物
02
诱导米色脂肪生物发生的最广为人知的方法是慢性感冒适应。然而,由于血压升高,慢性感冒适应可能是不安全的。而这项新研究通过提出如何控制米色脂肪细胞生物发生的模型,提供了一个全新的解决方案。
先前的研究表明,PRDM16蛋白在米色脂肪生物发生中起着关键作用,研究人员进行了一系列实验,以确定它如何在小鼠的白色脂肪细胞中控制蛋白质周转。在十年的发现中,Kajimura及其同事发现了关键酶即一种名为CUL2-APPBP2的E3连接酶复合物,它可以分解脂肪细胞中的蛋白质。

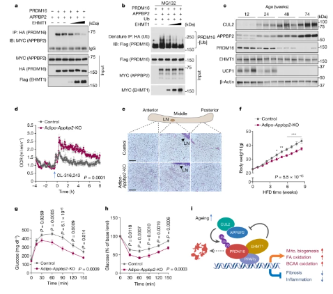
研究者通过PRDM16蛋白的稳定性控制米色脂肪细胞生物发生,CUL2-APPBP2泛素E3连接酶复合物催化PRDM16蛋白的多泛素化和降解。抑制 CUL2–APPBP2 可延长 PRDM16 蛋白的半衰期,导致细胞自主激活产热基因以及抑制脂肪细胞中的促炎/纤维化基因。脂肪组织中的CUL2-APPBP2表达随着年龄的增长而增加,与PRDM16蛋白表达的年龄相关下降呈负相关,而与mRNA表达无关。反过来,EHMT1通过与APPBP2竞争直接结合PRDM16并阻断PRDM16多泛素化来稳定PRDM16蛋白。如何调节CUL2-APPBP2-PRDM16相互作用以响应其他病理生理学线索,如恶病质,激素线索和饮食,是未来研究的重要课题。
研究者强调了米色脂肪生物发生的翻译后控制以及对代谢健康的影响。然而,他们注意到BAT中增强的脂肪酸氧化也有助于改善HFD上脂肪特异性APPBP2-KO小鼠的代谢谱。与关于米色脂肪的UCP1独立作用的新证据一致,脂肪特异性CUL2-APPBP2阻断不仅改善了葡萄糖不耐受,胰岛素抵抗和血脂水平,而且在体重变化之前抑制了WAT炎症和纤维化。因此,通过PRDM16蛋白质稳定实现的代谢健康改善很可能远远超出了UCP1介导的产热和体重减轻。

特异性抑制剂
03
在没有E3连接酶复合物的情况下,PRDM16蛋白激活了米色脂肪特征的产热基因,从而抵消饮食诱导的肥胖,葡萄糖不耐受,胰岛素不耐受和小鼠血液脂肪水平异常。科学家们还观察到,这种蛋白质抑制了脂肪细胞中破坏性的促炎基因,这表明了棕色和米色脂肪有助于代谢健康的另一条途径。研究者表明抑制剂将成为刺激米色脂肪生物发生并安全地改善代谢健康的有效方法。Kajimura实验室的讲师Qiang Wang称正在寻找特异性抑制剂来阻断E3连接酶复合物。(转化医学网360zhyx.com)
参考资料:
https://medicalxpress.com/news/2022-08-key-enzyme-white-to-brown-fat-conversion.html
注:本文旨在介绍医学研究进展,不能作为治疗方案参考。如需获得健康指导,请至正规医院就诊。
腾讯登录
还没有人评论,赶快抢个沙发