【Cell子刊】“药界传奇”二甲双胍的克星居然来自肠道微生物!
| 导读 | 作为“药界传奇”,二甲双胍(Metformin)不仅是2型糖尿病的一线治疗药物以及全程药物,还具有抗炎、抗癌、抗衰老、减肥等功效,但不同的人对这种药物的反应存在个体差异。对此,最近有科学家发现,肠道中居然存在二甲双胍的“克星”。 |
众所周知,肠道菌群与药物之间的相互作用会影响药物的功效或引起不良反应,从而导致人们对药物的个体差异反应,因为肠道菌群可以通过产生一些可被人体吸收,或进入循环和周围组织的生物活性代谢物来改变药物反应,甚至改变药物的信号传导途径。近日,有研究人员发现,一种肠道微生物代谢产物——丙酸咪唑会抑制二甲双胍的降血糖作用,并揭示了其中的机制。
该研究于8月11日发表在《细胞代谢》杂志上,题为“Microbial Imidazole Propionate Affects Responses to Metformin through p38γ-Dependent Inhibitory AMPK Phosphorylation”
在这项研究中,科学家发现,在服用二甲双胍且效果不佳的2型糖尿病患者中,微生物代谢物丙酸咪唑的浓度中更高。他们还发现,丙酸咪唑预处理小鼠组在二甲双胍治疗下,并未观察到血糖下降。此外,研究人员还证明,丙酸咪唑通过诱导抑制AMPK磷酸化来抑制AMPK活性,这依赖于咪唑丙酸盐诱导的基础Akt激活。研究人员还确定了丙酸咪唑激活的p38γ是一种新的Akt激酶,并证明p38γ激酶活性介导了丙酸咪唑对二甲双胍的抑制作用。

图解摘要
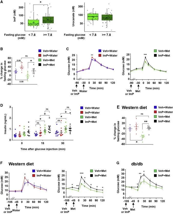
为了研究丙酸咪唑是否可能与二甲双胍治疗的临床结果相关,研究人员首先探究了服用二甲双胍的2型糖尿病患者中,循环丙酸咪唑的水平是否因血糖水平而异。结果发现,经过二甲双胍治疗但仍然血糖高的患者中丙酸咪唑的平均水平较高。

丙酸咪唑与二甲双胍的血糖控制不良有关
为了确定在丙酸咪唑存在下二甲双胍的作用是否降低,研究人员测试了丙酸咪唑对二甲双胍治疗的小鼠葡萄糖代谢的影响。在用粗饲料喂养的小鼠中单次注射丙酸咪唑会增加空腹血糖水平(p = 0.06),并逆转预期的二甲双胍诱导的空腹血糖水平降低。研究发现,在不存在二甲双胍的情况下,丙酸咪唑的急性治疗足以削弱日常饮食的野生型小鼠的葡萄糖耐量。研究还显示,二甲双胍可促进低脂饮食小鼠葡萄糖诱导的胰岛素水平增加; 但是,这种二甲双胍反应不受丙酸咪唑的影响。因此,丙酸咪唑对二甲双胍的作用并不是通过对胰岛素分泌的作用来介导。
为了阐明咪唑丙酸酯影响二甲双胍应答的潜在分子机制,研究人员测试了丙酸咪唑是否会改变AMPK信号通路。结果与假设一致,研究人员发现,在小鼠接受单次丙酸咪唑注射后1 h内,二甲双胍诱导的肝组织中AMPK活性位点T172的磷酸化便受到抑制。进一步研究发现,丙酸咪唑会抑制AMPK丝氨酸磷酸化,从而抑制二甲双胍诱导的AMPK活性位点磷酸化,并发现丙酸咪唑激活的p38γ是Akt的直接激酶,而阻断丙酸咪唑激活的p38γ可恢复二甲双胍对AMPK的作用。
最后,研究还确定了一种药物——吡非尼酮可以在体内逆转丙酸咪唑对二甲双胍的抑制作用。吡非尼酮是一种相对无毒的药物,可用于治疗特发性肺纤维化。
总之,该研究显示,微生物代谢产物丙酸咪唑可通过与二甲双胍信号通路AMPK相互作用降低二甲双胍的功效。而p38γ抑制剂,吡非尼酮可以减少丙酸咪唑诱导的AMPK磷酸化抑制性。该研究为人们揭示了微生物群或其代谢产物如何影响药物反应的机制性理解,为调控个体化药物反应的相关研究提供了参考。
参考:
https://www.cell.com/cell-metabolism/fulltext/S1550-4131(20)30370-3
腾讯登录
还没有人评论,赶快抢个沙发