推荐活动

Cell Report Medicine丨CosMx SMI构建首个小细胞肺癌原发与淋巴结转移高分辨率空间单细胞图谱

首页 » 产业 » 快讯 2天前 转化医学网 赞(2)
分享: 
导读
解码生物,您身边的科研顾问!
小细胞肺癌(small cell lung cancer,SCLC)是一类高度侵袭性的神经内分泌肿瘤,具有进展迅速、易发生远处转移及预后较差等特点。淋巴结转移是其疾病进展的重要环节,但目前对于原发灶与转移灶之间肿瘤微环境的空间重构规律及其在转移过程中的作用机制仍缺乏系统性认识。
2026年3月30日,温州医科大学生物医学工程学院周猛研究员团队联合中国医学科学院肿瘤医院应建明主任和杨琳主任医师团队,在Cell Reports Medicine 发表题为“Single-cell spatial transcriptomic profiling reveals tumor microenvironment heterogeneity in primary and lymph node-metastatic small cell lung cancer”的研究成果。该研究利用高分辨率的单细胞空间转录组学技术CosMx Spatial Molecular Imager (CosMx SMI),首次系统构建了SCLC原发灶与淋巴结转移灶的高分辨率空间细胞图谱,从空间维度揭示了SCLC在淋巴结转移过程中肿瘤微环境的异质性演化、细胞互作重塑及其潜在临床意义。本研究中的单细胞空间转录组CosMx SMI 检测工作,由解码生物时空组学技术团队完成,其精准、高效的技术支持为研究结论的验证与机制解析提供了坚实的数据保障。
图1. 图文摘要
一、研究方法
1.CosMx SMI 空间转录组 (Human Universal 1K panel):75名患者的105例原发及转移性淋巴结样本,包含31例小细胞肺癌无淋巴结转移原发灶(PT)、42例伴淋巴结转移原发灶(PT-LNM)、32例淋巴结转移灶(LNMT),利用CosMx空间转录组技术绘制高分辨率空间图谱,完成75例患者105份样本的检测,解析超60万个单细胞的空间转录组特征,注释2.94亿条转录本。同步获取细胞类型、功能状态及空间邻近关系。
2.mIF验证:验证了CosMx SMI空间转录组得到的细胞空间分布与互作关系,以及淋巴结转移特异性恶性亚群的蛋白水平表达(如FYN+NR2F2+ C5、SERPINA1+DHRS2+ C6)。
3.外部数据:利用多器官转移单细胞 RNA-seq 数据验证恶性亚群的淋巴结特异性,利用多中心 bulk RNA-seq 队列验证预后基因特征的泛化性。
图2. 研究设计图
二、主要研究结果
构建SCLC原发与淋巴结转移空间单细胞图谱
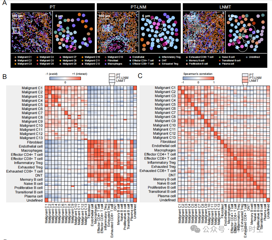
研究在单细胞尺度上描绘了SCLC从原发灶到淋巴结转移的空间结构演化过程。结果显示:与原发灶相比,淋巴结转移灶中免疫细胞显著富集,存在 “成纤维细胞被免疫细胞环绕” 的独特空间结构。
图3 小细胞肺癌肿瘤微环境的单细胞空间转录组图谱
鉴定淋巴结转移特异性恶性细胞亚群
将恶性细胞聚类为13个亚群,筛选出C5、C6、C9三个淋巴结转移特异性亚群,主要富集于转移相关样本,并在空间上表现出明显的免疫排斥特征。其特征基因与迁移、侵袭、代谢重编程及免疫抑制相关。用mIF验证了原发肿瘤与伴淋巴结转移原发肿瘤中泛免疫热点的核心免疫细胞组成。
图4 淋巴结转移相关恶性细胞亚群的鉴定与空间分布特征
揭示转移过程中免疫微环境的动态重编程
通过对比发现,随着淋巴结转移进展,免疫细胞谱系发生系统性变化:效应性T细胞减少,耗竭T细胞及Treg增加,伴随免疫抑制相关通路持续激活。该变化呈现连续趋势,提示转移过程伴随免疫系统的渐进性重塑,而非突发事件。
图5 小细胞肺癌淋巴结转移中T细胞和B细胞异质性
发现血管-免疫空格键互作的重构
空间分析显示, 转移相关恶性亚群C5、C6、C9存在空间免疫排斥,内皮细胞与免疫细胞密切互作,血管周围免疫细胞在转移过程中发生功能重编程,共同塑造血管-免疫微环境。
图6 细胞间相互作用
鉴定出预后相关空间免疫生态位与标志物
基于细胞邻域分析,研究划分出6类空间生态位,其中PIHs-1是SCLC独立良好预后因素,由多种免疫细胞协同组成,在原发灶中更丰富,而在转移灶中显著减少,且与患者生存显著相关。该结果提示,SCLC预后信息并不来源于单一细胞类型,而是细胞在空间中的组织方式。
图7 细胞邻域与OS和DFS的相关性
三、研究总结
1.首个利用CosMx SMI技术对小细胞肺癌 PT、PT-LNM、LNMT 进行系统性高分辨率单细胞空间转录组分析的研究,首次绘制了淋巴结转移的空间细胞图谱;
2.鉴定出淋巴结特异性的恶性细胞亚群(C5/C6/C9),揭示了转移过程中血管-免疫 niche的动态重编程及恶性亚群的局部空间免疫排斥机制;
3.定义了PIHs-1这一独立预后空间免疫生态位,证明空间结构而非单一细胞丰度决定患者预后;基于PIHs-1开发的20基因预后特征,为小细胞肺癌的临床预后评估提供了可转化的分子标志物;

4.为小细胞肺癌淋巴结转移的空间生物学提供了基础性见解,为后续机制研究和空间靶向治疗策略开发提供了宝贵的资源和新的靶点。

这些结果共同指向一个重要结论:小细胞肺癌的淋巴结转移过程不仅取决于肿瘤细胞,更可能与这些细胞的空间组织结构密切相关。在技术层面,单细胞空间转录组技术(如CosMx SMI)使得在临床样本中系统解析细胞状态与空间关系成为可能,为肿瘤空间生物学研究及可转化标志物开发提供了重要工具。
专家介绍
周猛,温州医科大学附属眼视光医院、眼视光学院、生物医学工程学院研究员,博士生导师,生物医学信息学系副主任。长期从事医学大数据与精准诊疗研究,建立了“多组学机制解析-人工智能模型驱动-液体活检临床转化”三位一体的研究体系,致力于推动肿瘤诊疗向精准化、智能化与微创化发展。主要研究方向包括:1)利用组织、单细胞及空间多组学技术,解析肿瘤异质性,鉴定与预后及治疗响应相关的细胞类型、分子分型与靶点;2)研发可解释的人工智能诊疗模型,实现基于常规病理与影像数据的精准辅助诊断与预后预测;3)发展基于cfDNA、血浆蛋白质组等的新型液体活检技术,推动肿瘤早筛、免疫治疗毒性预警及关键病理特征的无创评估。主持国家自然科学基金项目4项,省部级项目多项,作为骨干参与多项国家和省重点研发计划;系列成果发表于Nature Computational Science, Hepatology, Nature Communications, Cell Reports Medicine,Genome Medicine, Advanced Science, Molecular Cancer, npj Digital Medicine等国际权威期刊,15篇入选ESI高被引论文,总被引超6000次,H-index为43。已获中国发明专利10项,研究成果获黑龙江省自然科学技术二等奖(3/3)、吴文俊人工智能科学技术二等奖(3/5)、浙江省生物信息学会科技进步奖一等奖。入选浙江省“万人计划”青年拔尖人才、温州市“特支计划”科技创新领军人才、爱思唯尔中国高被引学者,并跻身斯坦福大学全球前2%顶尖科学家及全球顶尖10万科学家榜单。

评论:
评 论
共有 0 条评论

    还没有人评论,赶快抢个沙发


Baidu
map