促进淋巴结转移!中山大学附属口腔医院/中山大学孙逸仙纪念医院合作发文:头颈鳞癌潜在治疗靶点
| 导读 | 本研究工作加深了对癌症生物学的理解,并将 TREM2+ TAMs 确定为 HNSCC 治疗的潜在治疗靶点。 |
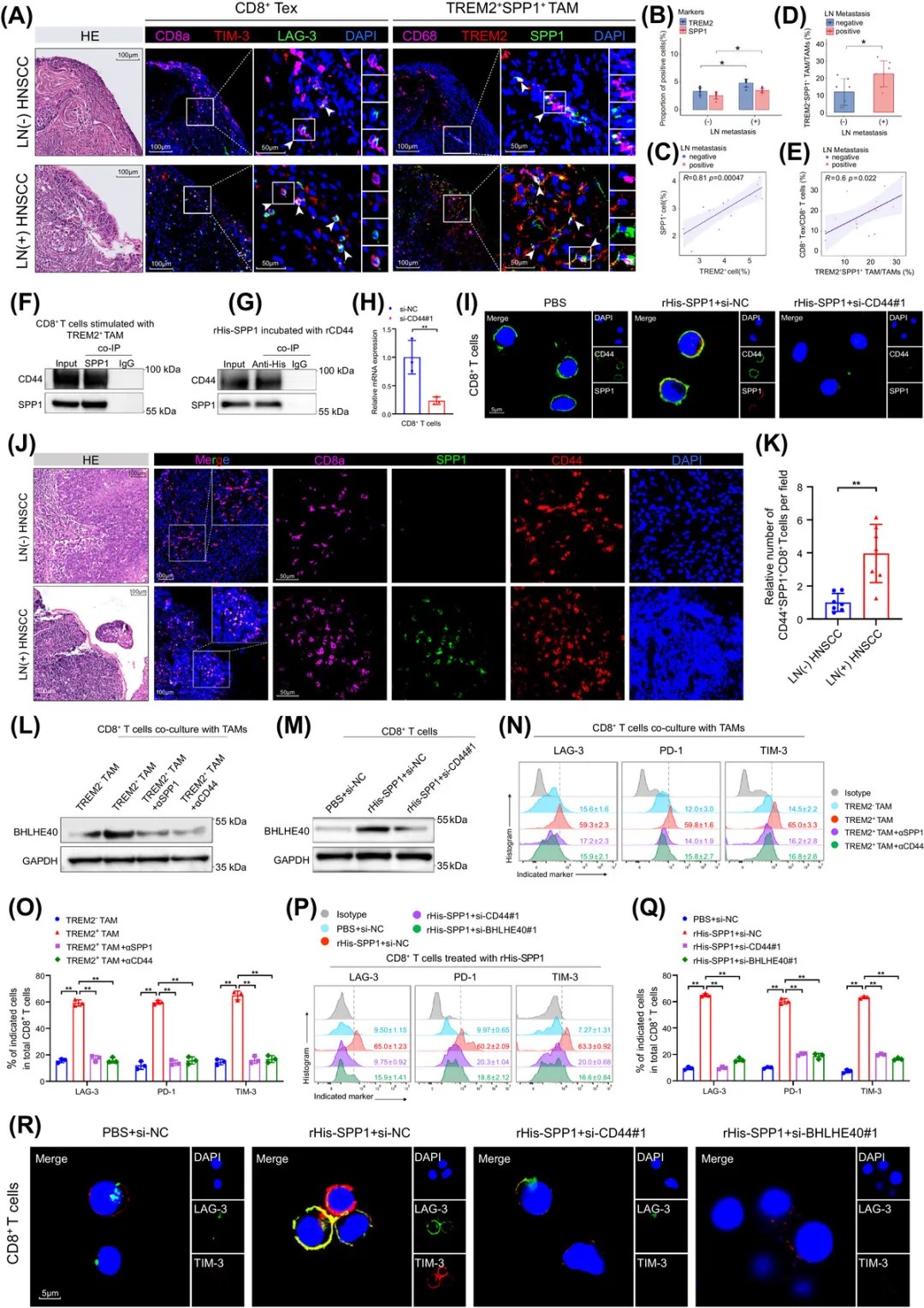
近日,中山大学附属口腔医院/中山大学孙逸仙纪念医院研究团队合作共同在期刊《Clinical And Translational Medicine》上发表了研究论文,题为“Comprehensive tumour-immune profiling reveals TREM2+ tumour-associated macrophages facilitating lymph node metastasis in head and neck squamous cell carcinoma”,本研究中,研究人员确定了一个特定的 TREM2+ 肿瘤相关巨噬细胞(TAM)簇,其与 CD8+ 耗竭性 T 细胞(Tex)浸润和淋巴结转移密切相关。体外实验证实,TREM2+ TAM 促进了 CD8+ T 细胞的耗竭。从机制上讲,TREM2+ TAM 表现出由 ETV5 驱动的终末分化表型,并分泌 SPP1 与 CD8+ T 细胞上的 CD44 相互作用,从而上调 BHLHE40 以促进 CD8+ Tex 的形成。在临床上,基于 TREM2+ TAM 特征基因的预后模型被训练出来,能够独立预测头颈部鳞状细胞癌(HNSCC)的结局。本研究阐明了 TREM2+ 肿瘤相关巨噬细胞通过 SPP1–CD44–BHLHE40 轴促进头颈部鳞状细胞癌(HNSCC)淋巴结转移的机制,即通过促使 CD8+ T 细胞耗竭,提出 TREM2+ 肿瘤相关巨噬细胞可作为 HNSCC 的潜在治疗靶点。
头颈部鳞状细胞癌淋巴结转移:现状、预后及分子机制研究重要性
01
头颈部鳞状细胞癌(HNSCC)是全球第六大常见癌症,起源于喉部、咽部或口腔黏膜上皮,每年导致约 35 万例死亡。尽管多模式治疗取得了进展,但 HNSCC 患者的总体 5 年生存率仍约为 50%。在各种预后因素中,淋巴结(LN)转移是主要的转移方式,也是 HNSCC 的独立预后因素。大多数 HNSCC 患者在初次诊断时就伴有区域淋巴结转移。HNSCC 患者的 5 年生存率随着淋巴结转移分类(N 分期)的增加而逐渐降低。值得注意的是,N2c(≥1 个对侧或双侧淋巴结≤6 厘米,无结外扩展)或更高分期的生存率低于 40%。因此,阐明驱动淋巴结转移的分子机制对于改善 HNSCC 患者的临床结局至关重要。
TREM2+ 肿瘤相关巨噬细胞通过 SPP1–CD44 轴诱导 CD8+ 调节性 T 细胞形成
02
为了探究 TREM2+ 肿瘤相关巨噬细胞(TAMs)诱导 CD8+ 调节性 T 细胞(Tex)的机制,研究人员使用 CellChat 进行了细胞间通讯分析。总体而言,在所有 TAM 亚群中,TREM2+ TAMs 向 CD8+ Tex 发送的信号最强,这表明 TREM2+ TAMs 有可能通过细胞外信号刺激 CD8+ Tex。为了评估 TREM2+ 肿瘤相关巨噬细胞(TAMs)分泌的关键配体,研究人员首先对 TREM2+ TAMs 和 CD8+ 耗竭性 T 细胞(Tex)之间的主要信号通路进行了横向比较。通过比较相对强度和总体信号强度,三个配体-受体对脱颖而出,成为 TREM2+ TAMs 和 CD8+ Tex 之间串扰的主要介质。综合来看,这些结果表明 SPP1-CD44 轴可能介导 TREM2+ TAMs 促进 CD8+ T 细胞耗竭的作用。为确认 SPP1-CD44 轴介导了 TREM2+肿瘤相关巨噬细胞(TAMs)诱导的 CD8+T 细胞耗竭,研究人员首先使用多重免疫组化(mIHC)检测了头颈部鳞状细胞癌(HNSCC)肿瘤组织中 TREM2+TAMs 中 SPP1 的表达。随后,研究人员验证了 TREM2+TAMs 是否通过 SPP1-CD44 轴诱导 CD8+T 细胞耗竭。随后进行了体外实验,发现阻断 SPP1 或 CD44 显著削弱了 TREM2+ 肿瘤相关巨噬细胞(TAMs)上调 CD8+ T 细胞中 BHLHE40 表达和耗竭标志物的能力。此外,沉默 CD44 或 BHLHE40 减弱了 SPP1 直接促进 CD8+ T 细胞中耗竭标志物表达的作用。综上所述,这些发现表明,TREM2+ TAMs 通过 SPP1–CD44 轴激活 BHLHE40,从而促进 CD8+ T 细胞耗竭,有助于 HNSCC 的免疫逃逸和淋巴结转移。

TREM2+ 肿瘤相关巨噬细胞通过 SPP1–CD44–BHLHE 轴促进 CD8+ T 细胞耗竭
结论
03
本研究确定了 TREM2+ 肿瘤相关巨噬细胞(TAMs)是通过 SPP1–CD44–BHLHE40 轴驱动 CD8+ Tex 形成,从而成为 HNSCC 淋巴结转移的关键促成因素。基于这些发现,研究人员构建了一个 HNSCC 的预后模型。本研究工作加深了对癌症生物学的理解,并将 TREM2+ TAMs 确定为 HNSCC 治疗的潜在治疗靶点。
参考资料:
https://onlinelibrary.wiley.com/doi/10.1002/ctm2.70604(转化医学网360zhyx.com)
【关于投稿】
转化医学网(360zhyx.com)是转化医学核心门户,旨在推动基础研究、临床诊疗和产业的发展,核心内容涵盖组学、检验、免疫、肿瘤、心血管、糖尿病等。如您有最新的研究内容发表,欢迎联系我们进行免费报道(公众号菜单栏-在线客服联系),我们的理念:内容创造价值,转化铸就未来!
转化医学网(360zhyx.com)发布的文章旨在介绍前沿医学研究进展,不能作为治疗方案使用;如需获得健康指导,请至正规医院就诊。
责任声明:本稿件如有错误之处,敬请联系转化医学网客服进行修改事宜!
微信号:zhuanhuayixue
腾讯登录
还没有人评论,赶快抢个沙发