靶向胆固醇代谢!中山大学孙逸仙纪念医院:改善前列腺癌患者治疗结果的有效策略
| 导读 | 这些发现表明,针对癌细胞内在胆固醇诱导的免疫抑制性肿瘤微环境进行靶向治疗可能是改善前列腺癌患者治疗效果的有效策略。 |
近日,中山大学孙逸仙纪念医院研究团队在期刊《Advanced Science》上发表了研究论文,题为“Cancer Cell-Intrinsic Cholesterol Induces Lipid-Associated Macrophage Differentiation via SP1 Palmitoylation to Promote Prostate Cancer Progression”,本研究证明,癌细胞内在的胆固醇促进了SP1的 S-棕榈酰化,增强了 SP1 的核转位,并驱动了中期因子(MDK)的转录和分泌,进而促进了巨噬细胞向脂质相关表型的分化。此外,用辛伐他汀靶向胆固醇代谢显著降低了 MDK 水平,抑制了免疫抑制性巨噬细胞极化,并在体内增强了恩杂鲁胺的疗效。这些发现表明,针对癌细胞内在胆固醇诱导的免疫抑制性肿瘤微环境进行靶向治疗可能是改善前列腺癌患者治疗效果的有效策略。
胆固醇代谢重编程:驱动肿瘤发生与恶性进展的关键因素
01
胆固醇代谢的重新编程在肿瘤发生过程中起着至关重要的作用。胆固醇除了作为细胞膜的组成部分外,还参与类固醇激素和其他信号分子的合成,从而支持癌细胞的快速增殖和存活。LDLR、HDLR、SQLE和HMGCR在多种肿瘤中过度表达,并与更具侵袭性的肿瘤表型、更高的肿瘤分期以及更高的转移可能性相关。此外,肿瘤组织内胆固醇水平升高与包括肝细胞癌和乳腺癌在内的多种恶性肿瘤的关键致癌行为,如耐药性、转移和恶性分化密切相关。
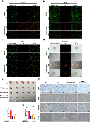
靶向胆固醇代谢重塑脂质相关巨噬细胞分化以增强恩杂鲁胺在前列腺癌中的疗效
02
肿瘤相关巨噬细胞(TAMs)在多种肿瘤的耐药性发展过程中起着关键作用。这些巨噬细胞通过分泌细胞因子和激活抗凋亡通路介导对化疗和放疗的耐药性,从而提高肿瘤细胞对治疗干预的存活率和耐药性。最近的一项研究揭示,免疫抑制性肿瘤相关巨噬细胞与前列腺癌中恩杂鲁胺耐药性有关。研究人员进一步探究了肿瘤细胞诱导的脂质相关巨噬细胞是否会导致前列腺癌对雄激素受体通路抑制剂(ARPI)治疗产生耐药性。研究表明,脂质相关巨噬细胞的存在通过增强前列腺癌细胞的存活率,从而导致治疗耐药性,这凸显了针对胆固醇代谢进行靶向治疗以提高恩杂鲁胺疗效的潜力。在前列腺癌类器官模型中也观察到了一致的结果。此外,研究人员将肿瘤细胞与未激活的巨噬细胞或诱导的脂质相关巨噬细胞(LAMs)共同注射到小鼠体内,以评估恩杂鲁胺的治疗效果。结果表明,LAMs 促进了肿瘤生长,并显著削弱了肿瘤对恩杂鲁胺的反应。

靶向胆固醇代谢可增强恩杂鲁胺在前列腺癌治疗中的疗效
辛伐他汀是一种经临床验证安全有效的降胆固醇药物。尽管其主要作用靶点并非角鲨烯环氧酶(SQLE),但其已确立的安全性有助于其快速应用于临床。因此,研究人员使用辛伐他汀进行了类似的体内实验,观察到其同样抑制了 LAM 的分化,并增强了恩杂鲁胺的疗效。这种效应可能是由于辛伐他汀介导的全身胆固醇合成减少,从而降低了肿瘤细胞对胆固醇的摄取,并阻断了相关的下游信号级联反应。综上所述,本研究结果表明,靶向胆固醇代谢为改善前列腺癌 ARPI 治疗的疗效提供了一种可行的方法。
参考资料:
https://advanced.onlinelibrary.wiley.com/doi/10.1002/advs.202508588(转化医学网360zhyx.com)
【关于投稿】
转化医学网(360zhyx.com)是转化医学核心门户,旨在推动基础研究、临床诊疗和产业的发展,核心内容涵盖组学、检验、免疫、肿瘤、心血管、糖尿病等。如您有最新的研究内容发表,欢迎联系我们进行免费报道(公众号菜单栏-在线客服联系),我们的理念:内容创造价值,转化铸就未来!
转化医学网(360zhyx.com)发布的文章旨在介绍前沿医学研究进展,不能作为治疗方案使用;如需获得健康指导,请至正规医院就诊。
责任声明:本稿件如有错误之处,敬请联系转化医学网客服进行修改事宜!
微信号:zhuanhuayixue
腾讯登录
还没有人评论,赶快抢个沙发