全球最大肺单细胞基因调控图谱发布!南京医科大学马红霞/沈洪兵/朱猛团队首次在单细胞精度系统揭示肺癌遗传易感新机制
| 导读 | 这一发现解释了为什么同一基因变异在不同个体中会引发不同后果。 |
近日,南京医科大学马红霞/沈洪兵/朱猛团队等在国际知名期刊《Cell Genomics》上发表一项重磅研究:通过对222个样本87万个肺细胞进行测序,构建了迄今为止最大的肺单细胞 eQTL 图谱,发现了4341个独立的基因表达数量性状位点。首次在单细胞精度系统揭示肺癌遗传风险的细胞特异性调控机制。eQTL是基因组中调控基因表达的关键开关,近半数(47%)已确立的非小细胞肺癌风险位点表现出细胞类型特异性的多效遗传调控。这一发现解释了为什么同一基因变异在不同个体中会引发不同后果。

图形摘要
技术突破:大规模单细胞测序揭示细胞特异性调控

中国肺单细胞eQTL队列中的人肺细胞图谱
研究团队采用多重单细胞RNA测序技术,对222名中国个体的正常肺组织进行高精度分析,共生成了来自870,061个细胞的scRNA测序数据,经过去复用、去除双重体和质量控制后,保留了来自222名个体的562,255个细胞,平均每位供体2,533个细胞,涵盖了21种不同的肺细胞类型。
通过这种技术,研究人员能够精确识别每种细胞类型中基因变异对基因表达的影响。与传统的批量转录组测序相比,单细胞方法能检测到更多细胞类型特异性的调控关系。
研究显示,仅有不到52%的单细胞eQTL能在配对的大量数据集中被检测到,这凸显了单细胞分辨率在解析复杂组织基因调控中的独特优势。

在中国肺单细胞eQTL队列中跨细胞类型定位eQTL

单细胞eQTL与批量eQTL及既往研究的比较
主要发现:肺细胞中的特异性遗传调控模式

解析肺癌GWAS位点中靶易感基因的识别
通过对17种主要肺细胞类型的分析,研究团队共识别出4341个独立的eQTL,关联到2768个基因。这些调控关系呈现出高度的细胞类型特异性。
高达60.06%的eQTL仅在某一种特定细胞类型中显著,而非在所有细胞中普遍存在。即使是那些在多种细胞类型中均表达的基因,也往往受到细胞特异性方式的调控。
研究还发现,肺泡Ⅱ型上皮细胞和巨噬细胞是肺癌遗传风险的主要承载者。在已知的非小细胞肺癌风险位点中,多个基因在这两种细胞类型中显示出强烈的共定位信号。此外,研究还揭示了同一遗传变异可同时调控多个基因的现象。

解析新型肺癌易感位点中靶易感基因的识别
临床应用:发现新的肺癌风险基因与治疗靶点

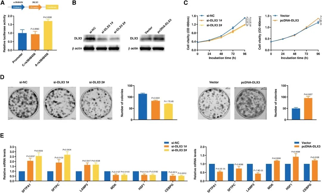
DLX3在AT2细胞中的功能机制
通过整合单细胞eQTL数据与肺癌全基因组关联研究,团队成功识别出28个已知肺癌风险区域的候选致病基因,以及24个新发现的肺癌易感基因。
特别值得注意的是,研究人员发现DLX3基因在AT2细胞中的表达与肺癌风险显著相关。实验证明,DLX3表达水平影响AT2细胞的增殖和克隆形成能力,提示它可能是肺癌发展的早期驱动因子。
进一步的药物基因相互作用分析显示,约三分之一新发现的候选基因具有成药潜力。这些发现为肺癌的精准预防和治疗提供了重要线索。通过识别特定细胞类型中的遗传风险因素,医生未来可能针对高风险人群开展早期筛查和干预。
研究意义:发现新的肺癌风险基因与治疗靶点
肺癌的遗传风险高度依赖于细胞类型。目前,研究团队已将研究成果建立数据库并开放,供全球研究人员探索基因调控的细胞特异性机制。对临床医生而言,这一研究提示未来癌症风险评估需要考虑细胞特异性基因表达谱。随着单细胞技术的普及,个体化癌症风险评估和预防有望进入新的发展阶段。
原文链接:
https://www.cell.com/cell-genomics/fulltext/S2666-979X(25)00356-8(转化医学网360zhyx.com)
【关于投稿】
转化医学网(360zhyx.com)是转化医学核心门户,旨在推动基础研究、临床诊疗和产业的发展,核心内容涵盖组学、检验、免疫、肿瘤、心血管、糖尿病等。如您有最新的研究内容发表,欢迎联系我们进行免费报道(公众号菜单栏-在线客服联系),我们的理念:内容创造价值,转化铸就未来!
转化医学网(360zhyx.com)发布的文章旨在介绍前沿医学研究进展,不能作为治疗方案使用;如需获得健康指导,请至正规医院就诊。
责任声明:本稿件如有错误之处,敬请联系转化医学网客服进行修改事宜!
微信号:zhuanhuayixue
腾讯登录
还没有人评论,赶快抢个沙发