炎症性肠病治疗新策略!复旦大学药学院戚建平团队开发新型仿生纳米颗粒,精准靶向肠道益生菌并调节其功能
| 导读 | 这种被称为BEV-LNP的仿生纳米颗粒,成功负载了具有治疗功能的miRNA,并通过促进益生菌产生有益代谢物I3A,在急性和慢性结肠炎动物模型中显示出显著治疗效果,为炎症性肠病(IBD)治疗提供了创新策略。 |
近日,复旦大学药学院戚建平团队的一项最新研究成果发表于国际知名期刊《Science Advances》,研究通过将细菌外泌体与脂质纳米颗粒融合,实现了对肠道关键益生菌LGG(鼠李糖乳杆菌)的特异性靶向。这种被称为BEV-LNP的仿生纳米颗粒,成功负载了具有治疗功能的miRNA,并通过促进益生菌产生有益代谢物I3A,在急性和慢性结肠炎动物模型中显示出显著治疗效果,为炎症性肠病(IBD)治疗提供了创新策略。

负载miRNA的仿生纳米颗粒调控肠道微生物以改善炎症性肠病(IBD)的示意图
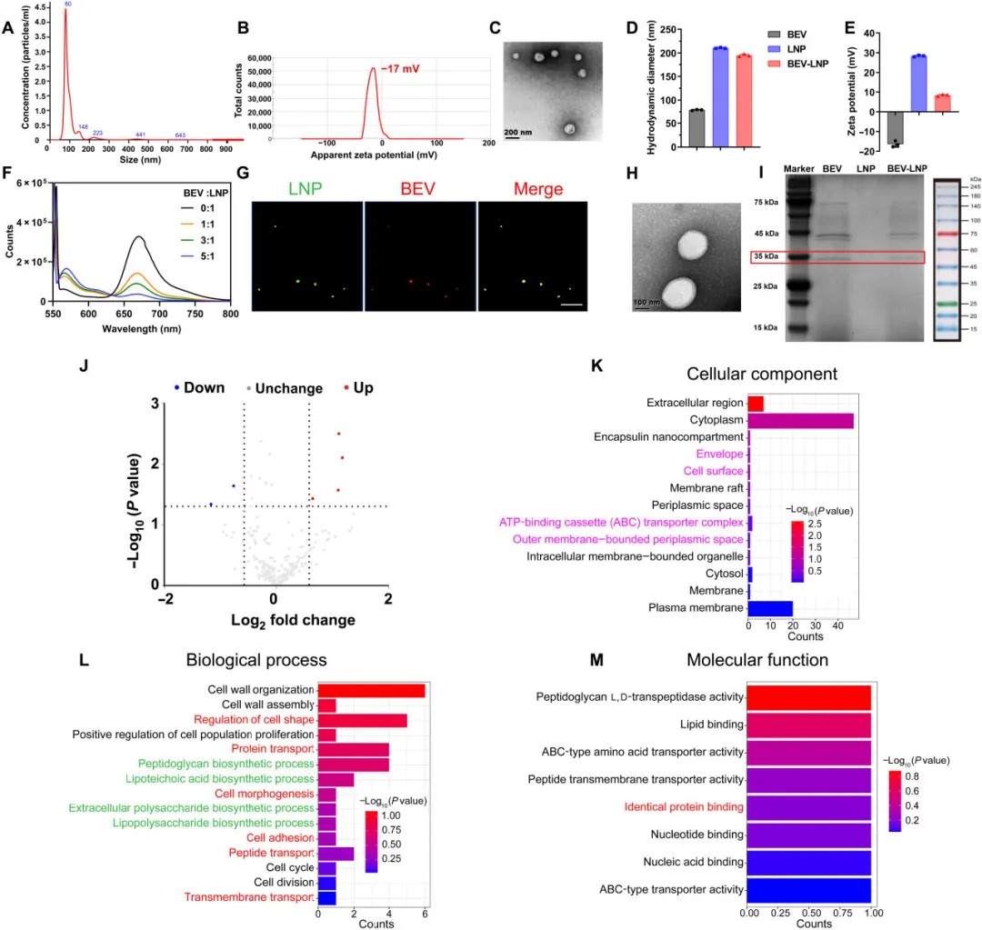
仿生纳米颗粒的设计与构建

具有最佳摄取效率的负载miRNA的脂质纳米颗粒(LNPs)的制备
研究团队创新性地将细菌外泌体与脂质纳米颗粒结合,构建了一种新型递送系统。该系统核心优势在于能够特异性靶向特定肠道细菌,避免了对其他菌群的非特异性影响。
研究人员首先筛选了不同大小和表面电荷的脂质纳米颗粒(LNPs),发现大小为200纳米、带正电荷的LNPs被LGG摄取的效率最高。随后,他们从LGG培养上清中提取细菌外泌体(BEVs),并通过挤压方式将BEVs与LNPs融合,形成BEV-LNPs复合体。
这种仿生设计使BEV-LNPs继承了LGG外泌体的表面蛋白和脂质成分,使其能够被LGG识别和内化。透射电镜和纳米颗粒追踪分析显示,BEV-LNPs呈现出典型的球形囊泡结构,大小均一。蛋白质组学分析证实,BEV-LNPs保留了原始BEVs的大部分蛋白组成,这些蛋白与细菌包膜结构和生物合成过程相关,为同源靶向提供了分子基础。

源自鼠李糖乳杆菌的细菌外泌体(BEVs)及BEV-LNP复合物的表征
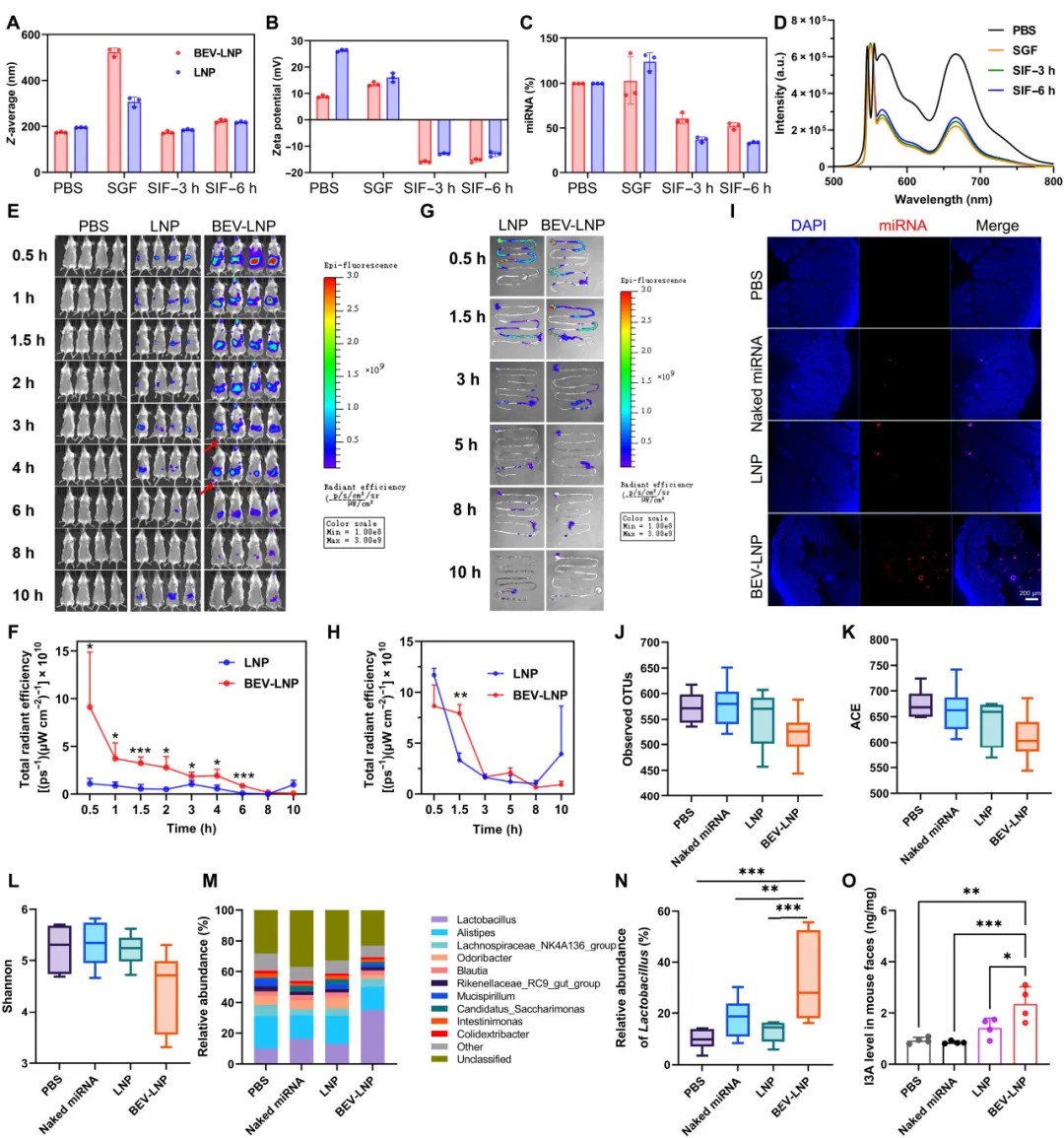
精准靶向与肠道稳定性

BEV-LNP在体外对同源细菌的靶向性研究
BEV-LNPs的优势在于其精准靶向能力。体外实验表明,BEV-LNPs对同源LGG的摄取效率显著高于对大肠杆菌的摄取。这种特异性源于BEV-LNPs表面保留的LGG膜蛋白成分,能够被LGG识别。
研究人员还评估了BEV-LNPs在胃肠道环境中的稳定性。模拟胃肠液实验显示,尽管在胃液和肠液中BEV-LNPs的大小和电荷会发生变化,但在模拟结肠液中,其结构和功能保持相对稳定。
口服BEV-LNPs后,体内分布实验显示其在肠道保留时间较长,且在主要器官中未检测到异常荧光信号,表明其具有良好的生物安全性。此外,BEV-LNPs能有效保护负载的miRNA免受降解,提高其在肠道环境中的递送效率。

BEV-LNP在胃肠道环境中的稳定性及其对肠道微生物组的调节作用
治疗机制与效果

BEV-LNP对DSS诱导的急性结肠炎的治疗效果
研治疗策略基于之前的发现,即植物来源的mdo-miR-7267-3p能够下调LGG中的ycnE基因表达,促进有益代谢物I3A的产生。I3A是芳香烃受体(AhR)的激动剂,能够刺激IL-22的产生,从而促进肠上皮修复并抑制炎症。
在葡聚糖硫酸钠(DSS)诱导的急性结肠炎模型中,BEV-LNP与5-ASA联合使用显著改善了小鼠的体重变化、结肠长度和组织病理学表现。同时,结肠炎相关的促炎细胞因子水平下降,而抗炎细胞因子水平上升。
在IL-10缺陷型慢性结肠炎模型中,BEV-LNP同样表现出良好的治疗效果,不仅改善了肠道屏障功能,还提高了有益菌群的丰度和多样性。16S rRNA测序分析显示,BEV-LNP处理增加了乳酸杆菌的相对丰度,改善了肠道微生物群落结构。

BEV-LNP对IL-10−/− 诱导的慢性结肠炎的治疗效果
研究意义与未来展望
BEV-LNP技术的真正突破在于它改变了炎症性肠病的治疗范式:从传统的抗炎药物到精准调控肠道微环境。为IBD治疗提供了新思路,实现了从“抗菌”到“调菌”的策略转变。与单纯补充益生菌相比,通过纳米技术调控肠道原有菌群可能更有利于长效稳态的建立。
随着细菌源性囊泡研究深入,以及乳酸杆菌免疫调节机制更加明晰,基于微生物的精准调控策略有望在更多消化系统疾病治疗中发挥作用,为全球数百万IBD患者提供新的治疗选择(转化医学网360zhyx.com)
原文链接:
https://www.science.org/doi/10.1126/sciadv.adw5984
【关于投稿】
转化医学网(360zhyx.com)是转化医学核心门户,旨在推动基础研究、临床诊疗和产业的发展,核心内容涵盖组学、检验、免疫、肿瘤、心血管、糖尿病等。如您有最新的研究内容发表,欢迎联系我们进行免费报道(公众号菜单栏-在线客服联系),我们的理念:内容创造价值,转化铸就未来!
转化医学网(360zhyx.com)发布的文章旨在介绍前沿医学研究进展,不能作为治疗方案使用;如需获得健康指导,请至正规医院就诊。
责任声明:本稿件如有错误之处,敬请联系转化医学网客服进行修改事宜!
微信号:zhuanhuayixue
腾讯登录
还没有人评论,赶快抢个沙发