厄达替尼耐药新机制!华中科技大学发文:揭示癌症治疗潜在靶点
| 导读 | 尽管厄达替尼起初疗效显著,但耐药性仍不可避免。 |
3月20日,华中科技大学研究人员在期刊《Advanced Science》上发表了研究论文,题为“Targeting COPA to Enhance Erdafitinib Sensitivity in FGFR-Altered Bladder Cancer”,本研究中,研究人员进行了全基因组 CRISPR 筛选,发现α(COPA)是增强厄达替尼敏感性的关键靶点。从功能上看,COPA 缺陷会降低厄达替尼治疗下 FGFR 改变的膀胱癌细胞的增殖。从机制上看,COPA 敲除会增加富含亮氨酸的五肽重复序列含(LRPPRC)蛋白的降解,从而以 m6A 依赖的方式降低 DNA 结合抑制因子 3(ID3)mRNA 的稳定性。这些发现共同揭示了厄达替尼耐药的一种新机制,为 FGFR 改变的膀胱癌提供了潜在的治疗靶点。

https://advanced.onlinelibrary.wiley.com/doi/10.1002/advs.202413209
01
研究背景
膀胱癌是全球最常见的癌症之一,也是治疗费用最高的癌症之一。成纤维细胞生长因子受体(FGFR)是受体酪氨酸激酶(RTK)家族的一员,可调节多种细胞过程。FGFR异常在多种癌症中常见,尤以尿路上皮癌最为多见。2019 年,FDA加速批准了厄达替尼,这是一种口服酪氨酸激酶抑制剂(TKI),可抑制 FGFR 家族的全部四个成员(FGFR1-4),用于治疗 FGFR2/3 改变的尿路上皮癌患者。尽管厄达替尼在 FGFR 驱动的膀胱癌治疗中显示出积极的临床数据,但客观缓解仅在少数患者中观察到,几乎所有患者最终都会出现疾病进展,因为原发性和获得性耐药限制了厄达替尼治疗的疗效。可是,厄达替尼耐药的机制复杂且尚未明确。因此,进一步研究厄达替尼耐药的分子机制可能有助于发现新的靶点,以增强厄达替尼的敏感性和治疗效果。
先前的研究表明,COPA 基因的突变会损害其运输功能,导致 STING 转运异常,从而引发一种由 I 型干扰素介导的免疫失调疾病,即 COPA 综合征。尽管也有报道称 COPA 与癌细胞增殖、迁移和侵袭的调节有关,但其在膀胱癌进展和靶向治疗敏感性调节中的具体作用和机制仍不清楚。
02
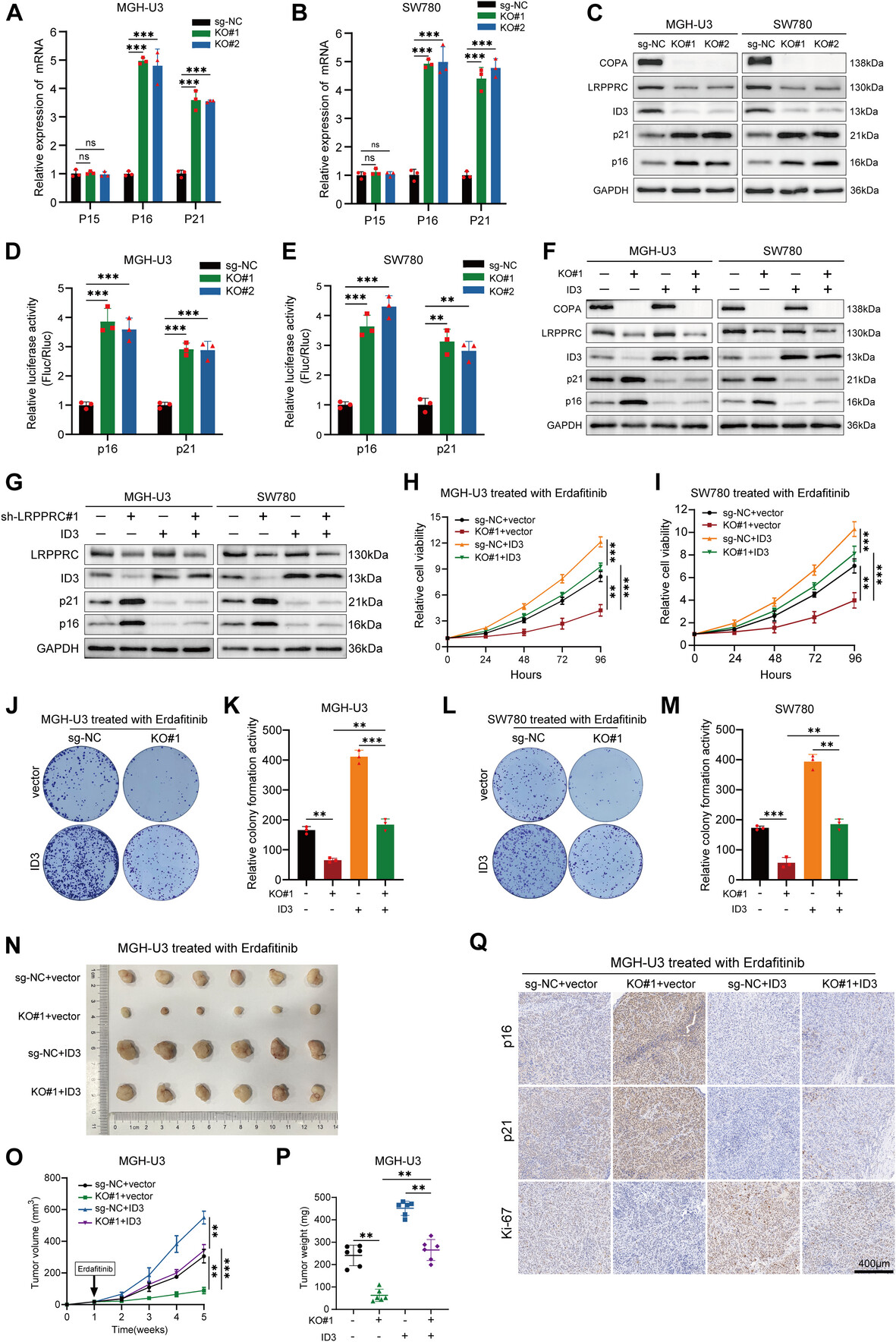
COPA/LRPPRC/ID3 通路通过 p16 和 p21 调节厄达替尼敏感性
研究人员探究了 ID3 是否在膀胱癌中调控 CDKIs 的表达。结果表明,ID3 敲低导致 p16 和 p21 启动子激活,以及 p16 和 p21 表达上调,但对 p15 没有影响。为了进一步阐明 COPA 的功能机制,研究人员检测了 ID3 在 sg-NC 和 COPA-KO 细胞中对 CDKIs 表达的调控变化。值得注意的是,COPA 敲除也显著增加了 p16 和 p21 的表达以及启动子荧光素酶活性。同样,在RNA-seq 结果中,研究人员也检测到了 p16 和 p21 表达的显著增加。为了确认 COPA 敲除引起的 p16 和 p21 转录激活是否由 ID3 的减少介导,研究人员在 sg-NC 和 COPA-KO 细胞中过表达 ID3。研究人员发现 ID3 的过表达可恢复 COPA 基因敲除细胞在厄达替尼处理后的细胞活力和集落形成能力的抑制。一致地,ID3 的过表达逆转了 COPA 基因敲除细胞皮下异种移植瘤体积和重量的减少。同样地,免疫组化分析显示,COPA 基因敲除导致的 Ki-67 下降可被 ID3 过表达所恢复。

ID3 介导了 COPA 对 p16 和 p21 转录活性的调节,以及对厄达替尼敏感性的影响。
研究结果还表明,敲低 p16 和 p21 部分消除了 COPA 敲除在厄达替尼处理下细胞活力的下降。此外,COPA 敲除在厄达替尼处理下对细胞增殖和集落形成能力的抑制作用也部分通过敲低 p16 和 p21 得以挽救。总之,这些结果表明 COPA/LRPPRC/ID3 通路通过调节 p16 和 p21 的表达来调控厄达替尼的敏感性。(转化医学网360zhyx.com)
参考资料:
https://advanced.onlinelibrary.wiley.com/doi/10.1002/advs.202413209
【关于投稿】
转化医学网(360zhyx.com)是转化医学核心门户,旨在推动基础研究、临床诊疗和产业的发展,核心内容涵盖组学、检验、免疫、肿瘤、心血管、糖尿病等。如您有最新的研究内容发表,欢迎联系我们进行免费报道(公众号菜单栏-在线客服联系),我们的理念:内容创造价值,转化铸就未来!
转化医学网(360zhyx.com)发布的文章旨在介绍前沿医学研究进展,不能作为治疗方案使用;如需获得健康指导,请至正规医院就诊。
责任声明:本稿件如有错误之处,敬请联系转化医学网客服进行修改事宜!
微信号:zhuanhuayixue
腾讯登录
还没有人评论,赶快抢个沙发