肿瘤化疗耐药性机制新见解!郑大一附院/深圳转化医学研究院合作发文:潜在肿瘤生物标志物
| 导读 | 化疗耐药性是膀胱癌(BC)治疗中的棘手难题。 |
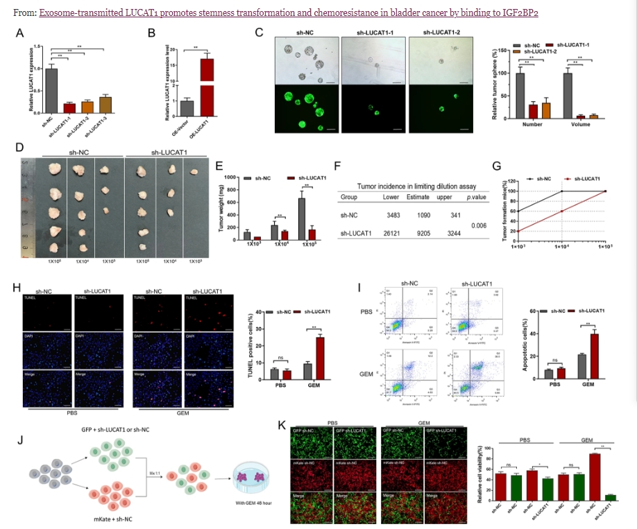
3月3日,郑州大学第一附属医院/深圳转化医学研究院研究人员合作共同在期刊《Journal of Experimental & Clinical Cancer Research》上发表了研究论文,题为“Exosome-transmitted LUCAT1 promotes stemness transformation and chemoresistance in bladder cancer by binding to IGF2BP2”,本研究中,研究人员发现化疗会增加膀胱癌中的干细胞样细胞,并且在化疗耐药类器官中显著上调了肺癌相关转录本 1(LUCAT1),且其与化疗反应相关。进一步的实验结果表明,LUCAT1 通过增强膀胱癌细胞在体内和体外的干性表型促进膀胱癌的化疗耐药。此外,膀胱癌干细胞来源的外泌体可通过传递 LUCAT1 增强膀胱癌细胞的干性表型和化疗耐药性。该研究证明了外泌体传递的 LUCAT1 在化疗耐药中发挥重要作用,且 LUCAT1 有可能作为膀胱癌的诊断生物标志物和治疗靶点。

https://jeccr.biomedcentral.com/articles/10.1186/s13046-025-03330-w#Sec9
01
研究背景
过去十年间,膀胱癌(BC)的发病率和死亡率显著上升,已成为全球最常见的恶性肿瘤之一,也是男性最常见的泌尿生殖系统恶性肿瘤。过去十年间,吉西他滨(GEM)为基础的化疗方案一直被用作晚期尿路上皮癌(UC)的一线化疗方案,但其疗效欠佳,因为长期使用后会出现耐药性。膀胱癌细胞对化疗药物产生耐药性的原因有多种。此外,具有自我更新和分化能力的癌症干细胞的存在也被认为与化疗耐药性有关。因此,探索化疗耐药性的分子机制并确定能够预测膀胱癌预后的有效标志物,对于改进临床策略变得越来越重要。
02
LUCAT1 促进膀胱癌细胞的干性表型和化疗耐药性
为了确定 LUCAT1 是否参与调控膀胱癌细胞的干性表型,研究人员分别使用 LUCAT1 特异性 shRNA 和 LUCAT1 特异性表达载体来下调和上调膀胱癌细胞中 LUCAT1 的表达。通过肿瘤球形成实验来测定膀胱癌细胞的球体形成能力。LUCAT1 的敲低和过表达分别降低了肿瘤球的数量和大小。此外,还进行了肿瘤起始实验以进一步评估膀胱癌细胞在体内的致瘤能力,结果表明膀胱癌细胞中 LUCAT1 的敲低降低了异种移植物的大小、重量和发生率。另外,免疫组化分析显示,LUCAT1 的敲低降低了异种移植物中膀胱癌细胞干性标志物 CD44 和增殖标志物 Ki67 的表达。鉴于先前的研究表明干性表型可诱导吉西他滨耐药性,且 LUCAT1 可促进膀胱癌细胞的干性,因此研究人员通过进一步实验以确定 LUCAT1 是否调节膀胱癌细胞的耐药性。研究人员通过 TUNEL 检测和流式细胞术分析评估吉西他滨处理对细胞凋亡的影响。此外,敲低和过表达 LUCAT1 分别增加了和减少了凋亡细胞的比例。而且,利用细胞荧光追踪系统评估了不同处理组中膀胱癌细胞的化疗敏感性。研究显示,在体外实验中,吉西他滨处理组中 LUCAT1 表达下调的细胞比例降低。综上所述,这些发现表明 LUCAT1 通过增强膀胱癌细胞的干性来促进其化疗耐药性。

LUCAT1 促进膀胱癌细胞的干性表型和化疗耐药性
03
研究结论
本研究发现,源自癌症干细胞的外泌体 LUCAT1 通过与 IGF2BP2 相互作用上调 HMGA1 表达,从而增强了膀胱癌细胞的干性表型和化疗耐药性,这促进了膀胱癌的致癌性。这些发现为膀胱癌化疗耐药性的潜在机制提供了新的见解。总的来说,本研究强调了 LUCAT1 作为潜在肿瘤生物标志物的临床相关性,并突显了其作为膀胱癌诊断和治疗靶点的前景。(转化医学网360zhyx.com)
参考资料:
https://jeccr.biomedcentral.com/articles/10.1186/s13046-025-03330-w#Sec9
【关于投稿】
转化医学网(360zhyx.com)是转化医学核心门户,旨在推动基础研究、临床诊疗和产业的发展,核心内容涵盖组学、检验、免疫、肿瘤、心血管、糖尿病等。如您有最新的研究内容发表,欢迎联系我们进行免费报道(公众号菜单栏-在线客服联系),我们的理念:内容创造价值,转化铸就未来!
转化医学网(360zhyx.com)发布的文章旨在介绍前沿医学研究进展,不能作为治疗方案使用;如需获得健康指导,请至正规医院就诊。
责任声明:本稿件如有错误之处,敬请联系转化医学网客服进行修改事宜!
微信号:zhuanhuayixue
腾讯登录
还没有人评论,赶快抢个沙发