抑制乳腺癌细胞增殖!天津医科大学发文:乳腺癌治疗的潜在生物标志物和分子靶点
| 导读 | 恶性肿瘤的一个基本生物学特征是其不受控制的生长和增殖,这也是乳腺癌难以治愈的主要原因。近年来,越来越多的研究表明 NFIX 在多种癌症的发展中具有重要意义。然而,NFIX 在乳腺癌中的作用却受到的关注较少。 |
2月25日,天津医科大学研究团队在期刊《Cell Death Discovery》上发表了研究论文,题为“NFIX suppresses breast cancer cell proliferation by delaying mitosis through downregulation of CDK1 expression”,本研究探讨了NFIX在乳腺癌中的表达及其抑制细胞周期进程的功能。与正常乳腺组织相比,NFIX 在乳腺癌中表达下调,这会影响预后。体外和体内实验表明,NFIX 的过表达会导致 G2/M 期延迟,从而抑制乳腺癌细胞增殖。因此,它在乳腺癌的发展中起着肿瘤抑制因子的作用。本研究表明,NFIX 在 CDK1 调节的细胞周期转换中起着关键作用,并确定 NFIX 抑制乳腺癌细胞增殖。

https://www.nature.com/articles/s41420-025-02361-8#Sec11
01
研究背景
乳腺癌已成为全球女性健康的主要威胁之一。尽管手术、化疗、放疗、靶向治疗和内分泌治疗等治疗手段极大地改善了乳腺癌患者的预后,但许多患者,尤其是晚期患者,预后仍然不佳。研究人员对乳腺癌的分子发病机制尚未完全了解。因此,深入研究乳腺癌进展过程中异常基因表达的分子机制,以及发现与这种进展相关的生物标志物和有效治疗靶点,对于提高乳腺癌患者的生存预期和实现精准治疗具有重要的科学和临床价值。
在过去的几十年里,NFI 家族的成员已被证明在多个器官中调节细胞增殖和分化。此外,其他研究表明 NFI 基因与多种癌症的发展密切相关。研究人员发现 NFIA 在星形细胞瘤中表达水平较高,并且与疾病预后密切相关。研究人员还证明 NFIB 在人类小细胞肺癌中特异性表达,调节癌细胞的凋亡和增殖。相反,NFIX 在非小细胞肺癌中的表达降低,是不良预后的独立预测指标,尽管在其他肺癌亚型中未观察到显著差异。目前,关于 NFIX 在乳腺癌中的作用研究仍有限,其分子机制尚未完全阐明。
02
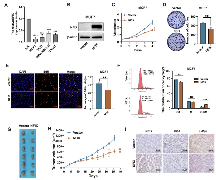
NFIX 过表达抑制乳腺癌细胞增殖
为了探究 NFIX 在乳腺癌增殖中的作用,研究人员检测了正常乳腺细胞系和乳腺癌细胞系中 NFIX 的表达情况。实时定量 PCR 结果表明,NFIX 在乳腺癌中的表达水平较低,其中 MCF7 细胞系的表达水平最低。增殖实验表明,NFIX 过表达能够抑制体外细胞活力,MTT 检测、集落形成实验和 EdU 检测的结果一致。此外,流式细胞术结果显示,NFIX 过表达降低了细胞增殖率。在 MCF7 细胞中过表达 NFIX 显著抑制了体内肿瘤的生长。免疫组化染色显示,与 MCF7-Vector 小鼠相比,MCF7-NFIX 小鼠肿瘤中 Ki-67 和 c-Myc 的表达下调。研究结果还表明,NFIX 的下调促进了乳腺癌细胞的生长。总之,这些结果表明,NFIX 的过表达在体外和体内均抑制了乳腺癌细胞的增殖。

NFIX 过表达抑制乳腺癌细胞增殖
03
研究结论
本研究结果表明,NFIX 在乳腺癌组织中的表达下调,而其过表达通过抑制细胞周期的 G2/M 期转换来抑制癌细胞增殖。NFIX 作为一种转录因子来调控下游基因的表达,还能与靶蛋白相互作用以促进其泛素化和降解,这为 NFIX 在乳腺癌生物学中的作用提供了线索。因此,NFIX 是治疗乳腺癌的一个潜在生物标志物和分子靶点。(转化医学网360zhyx.com)
参考资料:
https://www.nature.com/articles/s41420-025-02361-8#Sec11
【关于投稿】
转化医学网(360zhyx.com)是转化医学核心门户,旨在推动基础研究、临床诊疗和产业的发展,核心内容涵盖组学、检验、免疫、肿瘤、心血管、糖尿病等。如您有最新的研究内容发表,欢迎联系我们进行免费报道(公众号菜单栏-在线客服联系),我们的理念:内容创造价值,转化铸就未来!
转化医学网(360zhyx.com)发布的文章旨在介绍前沿医学研究进展,不能作为治疗方案使用;如需获得健康指导,请至正规医院就诊。
责任声明:本稿件如有错误之处,敬请联系转化医学网客服进行修改事宜!
微信号:zhuanhuayixue
腾讯登录
还没有人评论,赶快抢个沙发