中科院丁宝全团队重磅成果:DNA折纸“神器”助力化疗动力学抗癌
| 导读 | 团队开发了一种基于DNA折纸的酶级联纳米反应器(DOECN),其中含有空间组织良好的金纳米粒子和氧化铁(Fe2O3)纳米团簇,用于靶向递送和抑制肿瘤细胞生长。 |
2025年1月8日, 中国科学院纳米系统与多级次制造重点实验室丁宝全教授团队在期刊《Science Advances》上发表了题为“A DNA origami–based enzymatic cascade nanoreactor for chemodynamic cancer therapy and activation of antitumor immunity”的研究论文。在小鼠癌症模型中,静脉注射DOECN能有效促进树突状细胞成熟,引发适应性T细胞反应,抑制肿瘤生长。DOECN为多种治疗成分的整合提供了一个可编程的平台,在癌症联合治疗方面显示出巨大的潜力。

https://www.science.org/doi/10.1126/sciadv.adr9196
关于DNA折纸
01
团队着手制造一种酶级联纳米反应器(ECN),以缓解CDT面临的挑战。DNA折纸(DO)具有出色的可寻址性和可编程性,因此,可作为一种平台,以所需的模式组织酶,从而赋予更高的反应活性。在这项研究中,团队描述了一种基于DO的肿瘤特异性ECN(DOECN),它通过整合AuNPs和氧化铁(Fe2O3)这两种人工纳米酶来促进Fenton型反应,以实现氧化应激增强CDT。DOECN能在体外有效诱导肿瘤细胞凋亡、铁凋亡和免疫细胞死亡。此外,DOECN还能使巨噬细胞极性从M2转为M1表型,从而有助于逆转免疫抑制性肿瘤微环境(TME)。DOECN还能有效促进树突状细胞(DC)的成熟,引发适应性T细胞反应,在小鼠癌症模型中明显抑制肿瘤生长,从而产生强大的抗癌疗效。

设计和制造多功能DOECN及其治疗机制。
DOECN的抗肿瘤效率
02
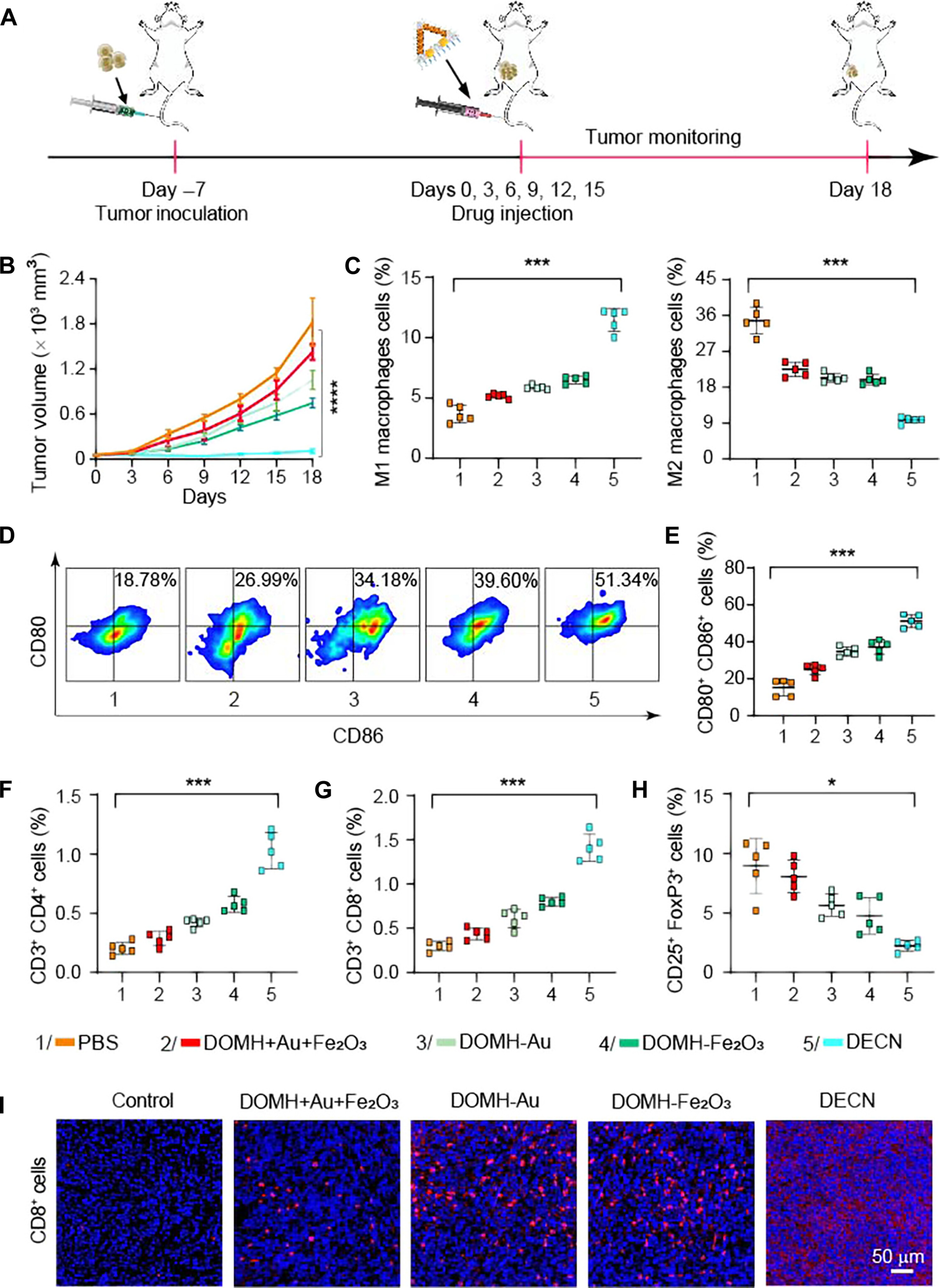
与PBS组的18.78%相比,接受DOECN治疗的小鼠体内成熟DC的比例大幅增加到51.34%。此外,与对照组相比,DOECN组小鼠肿瘤中浸润性细胞毒性T细胞(CD4和CD8)明显增加。调节性T细胞(Tregs)是具有负向调节免疫反应能力的淋巴细胞亚群。与PBS组(8.95%)相比,DOECN组收集的肿瘤中Tregs(CD25Foxp3)的数量减少最多,低至2.24%。与对照组相比,DOECN组的IL-6和TNF-α显著增加,这可能进一步提高了成功诱导抗肿瘤免疫反应的能力。
与对照组相比,DOECN治疗组小鼠脾脏中浸润的细胞毒性T细胞(CD4和CD8)明显增加,T++regs减少。此外,DOECN组小鼠脾脏中促炎细胞因子(TNF-α和IL-6)的分泌水平最高。这些结果表明,DOECN能有效地再教育抑制性TME,触发DC成熟,促进T细胞浸润,并引起强有力的免疫反应。

DOECN可抑制肿瘤生长并触发免疫疗法。
总结
03
研究团队构建了一种基于DNA折纸(DO)的多功能系统DOECN,该系统整合了GOx类AuNPs和POD类Fe2O3纳米团簇。DOECN上的MUC1适配体和HA肽提高了靶向特异性和细胞递送能力,AuNPs/Fe2O3共组装大幅提高了ECR效率,放大了CDT效果。DOECN能诱导细胞凋亡、铁凋亡和ICD,发挥强大抗癌治疗效果并抑制肿瘤生长。在体内,DOECN增强了免疫原性,表现为淋巴结中广泛的DC成熟、有效的T淋巴细胞浸润以及Tregs减少,引发抑制肿瘤生长的强效免疫反应。该策略可用于开发基于ECR的设计型纳米系统,实现临床高效的CDT效果和增强的免疫疗法。
参考资料:
1.T. Chen, P. Hou, Y. Zhang, R. Ao, L. Su, Y. Jiang, Y. Zhang, H. Cai, J. Wang, Q. Chen, J. Song, L. Lin, H. Yang, X. Chen, Singlet oxygen generation in dark-hypoxia by catalytic microenvironment-tailored nanoreactors for NIR-II fluorescence-monitored chemodynamic therapy. Angew. Chem. Int. Ed. Engl. 60, 15006–15012 (2021).
2.D. Trachootham, J. Alexandre, P. Huang, Targeting cancer cells by ROS-mediated mechanisms: A radical therapeutic approach? Nat. Rev. Drug Discov. 8, 579–591 (2009).
腾讯登录
还没有人评论,赶快抢个沙发