新见解!重庆医科大学刘俊彦教授团队:如何预防和治疗“最毒乳腺癌”
| 导读 | 乳腺癌是女性常见的恶性肿瘤,需要对乳腺癌的发病机制有全面的了解,以开发新的治疗策略。 |
12月18日,重庆医科大学刘俊彦教授研究团队在期刊《Cell Death&Disease》上发表了研究论文,题为“Epoxy metabolites of linoleic acid promote the development of breast cancer via orchestrating PLEC/NFκB1/CXCL9-mediated tumor growth and metastasis”,本研究中,研究人员阐述了EpOMEs在促进乳腺癌(BC)尤其是三阴性乳腺癌(TNBC)发展中的作用及其潜在机制。代谢组学研究发现,EpOMEs在乳腺癌患者和MMTV-PyMT小鼠的血浆中显著升高,导致BC肿瘤组织和肿瘤细胞中CYP2J2的上调。在TNBC细胞中给予EpOMEs和过表达CYP2J2显著促进了细胞增殖、迁移、肿瘤生长和转移。而降低CYP2J2以减少EpOMEs则抑制了TNBC的肿瘤发生和肺转移,这一作用可通过给予EpOMEs逆转。转录组学和蛋白质组学分析揭示,CXCL9和PLEC是EpOME介导的TNBC促进作用的关键。在TNBC细胞中敲低CXCL9和PLEC抑制了TNBC进展和EpOME介导的TNBC促进作用。CYP2J2的过表达和EpOME治疗均可上调PLEC表达,而PLEC可上调NFκB1的表达,NFκB1是CXCL9的转录调节因子。这项研究进一步阐明了PUFAs代谢在乳腺癌进展中的功能,为TNBC和其他乳腺癌患者提供了潜在的治疗靶点和饮食指南。

https://www.nature.com/articles/s41419-024-07300-6#Abs1
关于乳腺癌
01
乳腺癌(BC)是一种对全球女性健康造成严重影响的主要恶性肿瘤疾病,在女性癌症发病率排行榜上名列前茅。根据世界卫生组织(WHO)发布的最新全球癌症数据,2022年乳腺癌新增病例达231万例,占所有新确诊癌症病例的11.6%,仅次于肺癌,是全球第二大癌症。在中国,2022年乳腺癌新增病例在女性癌症中排名第二。大约有15-20%的乳腺癌亚型被归类为三阴性乳腺癌(TNBC)。与乳腺癌的其他亚型不同,TNBC是一种高度异质性疾病,也被称为“最毒乳腺癌”。它主要影响年轻女性,其特点是分化不良、侵袭性强、倾向于更早和更频繁的复发或转移,超过三分之一的TNBC患者会出现远处转移或复发。复发或转移的TNBC通常预后不佳,5年生存率低于15%,远低于乳腺癌总体5年生存率的31%。BC不仅因其复杂的长期治疗过程和可能的身体形象改变而危及患者的生命安全,而且极大地降低了患者的生活质量。由于现有辅助疗法无法确保所有乳腺癌患者获得最佳疗效,因此迫切需要从病理学和生理病理学角度深入了解BC,特别是TNBC,以提供更精确和有效的治疗策略。
CYP2J2/EpOME促进了TNBC细胞的增殖和肿瘤生长
02
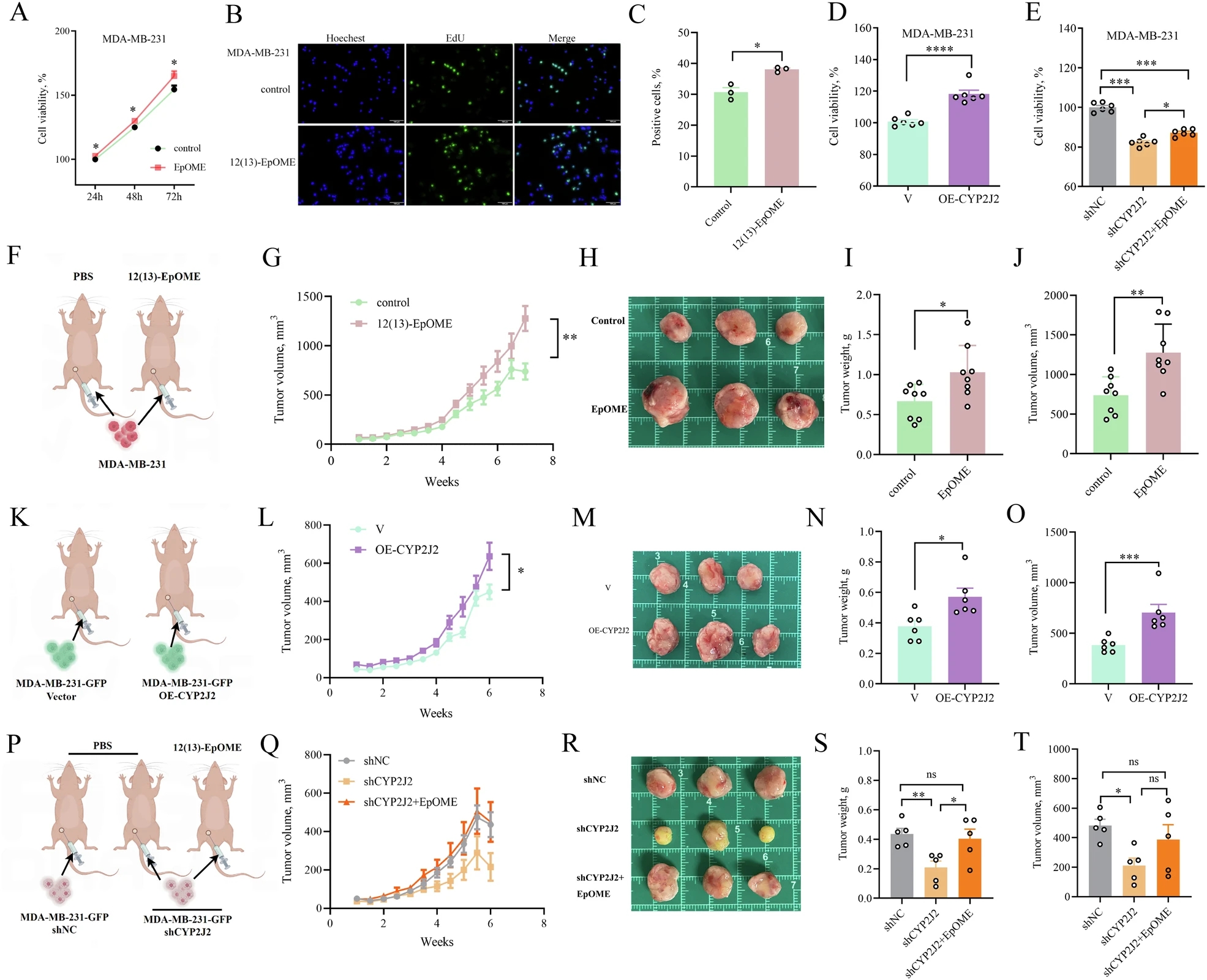
为了研究CYP2J2/EpOMEs在乳腺癌中的作用,尤其是在三阴性乳腺癌(TNBC)中的作用,研究人员首先研究了12(13)-EpOME对典型TNBC细胞MDA-MB-231细胞的体外影响。研究人员选择了12(13)-EpOME作为测试剂。研究人员发现,12(13)-EpOME治疗显著促进了细胞存活,且呈时间和浓度依赖性,显著增加了EdU阳性细胞的比例。研究人员还评估了EpOME对其他TNBC细胞系的影响。正如预期的那样,EpOME治疗显著增加了BT-549、MDA-MB-436和MDA-MB-157细胞的存活和增殖。这些结果表明,12(13)-EpOME促进了TNBC细胞的存活和增殖。此外,12(13)-EpOME治疗显著增加了非TNBC细胞(MCF-7和BT-474)的存活和增殖。

CYP2J2/EpOME促进三阴性乳腺癌细胞的增殖和肿瘤发生
为了进一步探究CYP2J2在TNBC细胞中的作用,研究人员通过一种慢病毒系统在MDA-MB-231和MCF-7细胞中建立了过表达CYP2J2(OE-CYP2J2)和敲低CYP2J2(shCYP2J2)的细胞系。OE-CYP2J2显著增加了EpOME的产生,而shCYP2J2显著降低了EpOME的产生。正如预期的那样,OE-CYP2J2显著提高了细胞存活率。相反,shCYP2J2显著降低了细胞存活率,这可以通过注射12(13)-EpOME得到逆转。随后,研究人员在细胞系衍生肿瘤异种移植(CDX)小鼠模型中注射MDA-MB-231细胞进行体内研究。12(13)-EpOME和OE-CYP2J2的给药显著加速了小鼠体内原发肿瘤的生长。相反,shCYP2J2显著抑制了肿瘤生长,而12(13)-EpOME在体内有效地减轻了shCYP2J2引起的肿瘤抑制效应。为了研究CYP2J2/EpOME对脂质积累和脂肪细胞的影响,研究人员首先对肿瘤组织进行了苏木精-伊红(HE)染色。总之,本研究结果强调了CYP2J2/EpOME在体外促进TNBC细胞存活和增殖以及体内肿瘤生长方面的关键作用。
CYP2J2/EpOME促进了TNBC细胞的迁移、侵袭和肺转移
03
为了阐明CYP2J2/EpOME在TNBC转移过程中的作用,研究人员在体外和体内测试了EpOME和CYP2J2的作用。研究人员向MDA-MB-231细胞中注射12(13)-EpOME显著提高了其侵袭性和迁移能力,以及其他TNBC细胞(BT-549、MDA-MB-436和MDA-MB-157细胞)的侵袭性和迁移能力。OE-CYP2J2也显著增加了MDA-MB-231细胞的侵袭性和迁移能力。相反,shCYP2J2显著抑制了MDA-MB-231细胞的侵袭和迁移,这一现象在注射12(13)-EpOME后得到缓解。此外,研究人员构建了Balb/c-nu小鼠的CDX肺转移模型,通过尾静脉注射将MDA-MB-231-GFP细胞注入小鼠体内。研究人员观察到,注射OE-CYP2J2细胞的小鼠的转移定植能力显著高于对照组细胞。相反,CYP2J2敲低导致MDA-MB-231细胞的肺定植能力降低,肺转移结节的数量和面积也显著减少。这一过程被12(13)-EpOME治疗有效地和显著地抑制。总之,本研究结果表明,CYP2J2/EpOME促进TNBC细胞迁移和侵袭,并促进小鼠肺部转移。
结论
04
本研究首次发现,CYP2J2/EpOME在TNBC中上调,通过调节PLEC/NFκB1/CXCL9信号通路促进TNBC的生长和转移。这项研究为TNBC的发病机制提供了新的见解,并为预防和治疗TNBC提供了潜在的靶点和策略。(转化医学网360zhyx.com)
【参考资料】
https://www.nature.com/articles/s41419-024-07300-6#Abs1
【关于投稿】
转化医学网(360zhyx.com)是转化医学核心门户,旨在推动基础研究、临床诊疗和产业的发展,核心内容涵盖组学、检验、免疫、肿瘤、心血管、糖尿病等。如您有最新的研究内容发表,欢迎联系我们进行免费报道(公众号菜单栏-在线客服联系),我们的理念:内容创造价值,转化铸就未来!
转化医学网(360zhyx.com)发布的文章旨在介绍前沿医学研究进展,不能作为治疗方案使用;如需获得健康指导,请至正规医院就诊。
腾讯登录
还没有人评论,赶快抢个沙发