【医学突破】山大团队揭示肾癌治疗新策略:实验证实可显著遏制肿瘤生长
| 导读 | 透明细胞肾细胞癌(ccRCC)是肾细胞癌最常见的组织学亚型,其肿瘤生长和转移与预后相关。 |
4月2日,山东大学研究团队在期刊《Cell Death&Disease》上发表了研究论文,题为“NAT10 promotes the progression of clear cell renal cell carcinoma by regulating ac4C acetylation of NFE2L3 and activating AKT/GSK3β signaling pathway”,本研究发现 NAT10 在透明细胞肾细胞癌(ccRCC)组织中表达上调,并与患者的不良预后相关。实验表明,NAT10 促进细胞增殖和迁移。皮下异种移植和尾静脉注射的结果表明,NAT10 在体内促进肿瘤生长和转移。总之,本研究结果表明,NAT10 介导 NFE2L3 mRNA 的 ac4C 乙酰化,促进其 mRNA 稳定性,调节 LASP1-AKT/GSK3β/β-连环蛋白轴,并促进肾透明细胞癌的进展。

https://www.nature.com/articles/s41419-025-07528-w#Abs1
研究背景
01
肾细胞癌(RCC)是最常见的泌尿生殖系统癌症之一。2020 年,全球新增肾癌病例超过 40 万例,导致近 18 万人死亡。透明细胞肾细胞癌(ccRCC)是最常见的组织学亚型,占所有肾细胞癌的 75% - 80%。许多肾细胞癌患者首次确诊时已处于晚期,总体预后不佳。肿瘤转移是最危险的因素,决定了肾细胞癌患者的治疗和预后。转移性透明细胞肾细胞癌的全身治疗包括靶向治疗和免疫治疗。然而,转移性肾细胞癌的 5 年生存率仍约为 10%。因此,寻找有效的分子诊断标志物和治疗靶点以干预 ccRCC 的转移和进展具有重要意义。
NAT10 促进透明细胞肾细胞癌的增殖和迁移
02
研究人员构建了 NAT10 敲低的 ccRCC 细胞系。NAT10 表达下调显著抑制了 786-O 细胞和 A498 细胞的集落形成和增殖。研究人员使用了流式细胞术,结果表明 NAT10 敲低增加了 786-O 细胞和 A498 细胞处于 G0/G1 期的比例;也就是说,NAT10 表达下调可导致 G0/G1 期细胞周期停滞。当敲低 NAT10 时,它们的迁移能力显著受到抑制。为了阐明 NAT10 在 ccRCC 中的作用,研究人员构建了 NAT10 过表达细胞系。NAT10 过表达显著促进了 786-O 细胞和 A498 细胞的集落形成和增殖,同时也促进了细胞的迁移能力。这些结果表明,NAT10 可能在 ccRCC 中起到促进癌症的作用,促进 ccRCC 细胞的增殖和迁移。
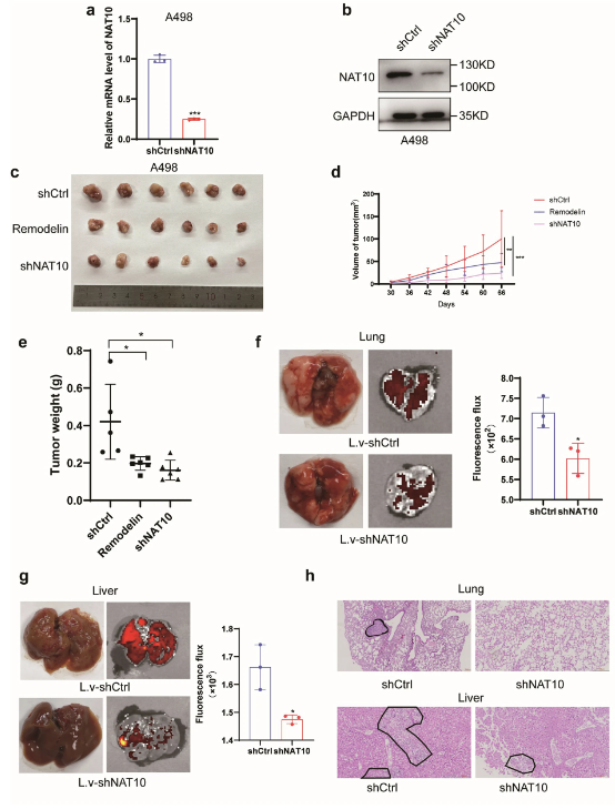
NAT10 在体内促进肿瘤生长和转移
03
为了探究 NAT10 在体内的作用,研究人员将构建的稳定敲低 NAT10 的 A498 细胞用于肿瘤异种移植。与对照组相比,NAT10 敲低组肿瘤生长受到显著抑制,使用 NAT10 抑制剂处理的组肿瘤生长也受到显著抑制。为了进一步研究 NAT10 在体内对肿瘤转移的影响,研究人员将稳定敲低 NAT10 的 A498 细胞和对照细胞通过尾静脉注射到裸鼠体内。四十天后,肝脏和肺部成像结果表明,NAT10 下调抑制了 ccRCC 转移。HE 染色显示,NAT10 敲低后肝脏和肺部转移灶的数量显著少于对照组,这与之前的结果一致。总之,NAT10 的上调在促进 ccRCC 的增殖和转移中起着重要作用。

NAT10 在体内促进肿瘤生长和转移
结论
04
总之,本研究结果表明,NAT10 的作用之一是促进 NFE2L3 的表达,形成 NAT10-NFE2L3-LASP1-Akt/GSK3β 轴,从而促进透明细胞肾细胞癌(ccRCC)的发生和发展。本研究还表明,NAT10 小分子抑制剂能够抑制肿瘤增殖,因此未来针对 NAT10 的靶向抑制可能是治疗 ccRCC 的一种潜在方法。(转化医学网360zhyx.com)
参考资料:
https://www.nature.com/articles/s41419-025-07528-w#Abs1
【关于投稿】
转化医学网(360zhyx.com)是转化医学核心门户,旨在推动基础研究、临床诊疗和产业的发展,核心内容涵盖组学、检验、免疫、肿瘤、心血管、糖尿病等。如您有最新的研究内容发表,欢迎联系我们进行免费报道(公众号菜单栏-在线客服联系),我们的理念:内容创造价值,转化铸就未来!
转化医学网(360zhyx.com)发布的文章旨在介绍前沿医学研究进展,不能作为治疗方案使用;如需获得健康指导,请至正规医院就诊。
责任声明:本稿件如有错误之处,敬请联系转化医学网客服进行修改事宜!
微信号:zhuanhuayixue
腾讯登录
还没有人评论,赶快抢个沙发