【Cell子刊】2型糖尿病新视角:上海市第六人民医院胡承团队揭示β细胞功能损害的分子机制
| 导读 | 在这项研究中,团队发现白细胞介素-22受体亚基α1(IL-22RA1)在人类和小鼠的T2D β细胞中被下调,而IL-22RA1是IL-22的共受体。 |
2024年12月13日,上海交通大学附属第六人民医院胡承教授团队在期刊《Cell Reports》上发表了题为“Pancreatic β cell interleukin-22 receptor subunit alpha 1 deficiency impairs β cell function in type 2 diabetes via cytochrome b5 reductase 3”的研究论文。研究结果表明,过表达CYB5R3能恢复Il22ra1βKO小鼠的线粒体功能、β细胞特性和胰岛素分泌。此外,用四氢茚并吲哚药理激活CYB5R3可恢复Il22ra1βKO小鼠、IL-22RA1-敲除的人胰岛和Min6细胞的胰岛素分泌。IL-22RA1在维持T2D β细胞功能方面发挥着重要作用,它为治疗糖尿病提供了一个潜在的靶点。

https://www.cell.com/cell-reports/fulltext/S2211-1247(24)01408-6
IL-22RA1与胰岛素分泌
01
IL-22通过与由IL-10受体亚基beta(IL-10RB)和IL-22受体亚基alpha 1(IL-22RA1)组成的受体复合物结合而发挥作用。与IL-10RB的广泛表达不同,IL-22RA1的表达主要局限于几个代谢组织,包括胰腺、肝脏、肾脏和脂肪组织。先前的一项研究表明,用IL-22RA1阻断抗体处理健康小鼠胰岛可显著增加内质网(ER)应激,降低GSIS。
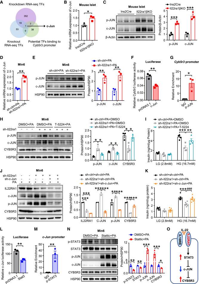
在这项研究中,团队旨在通过构建β细胞Il22ra1βKO小鼠,并结合人和小鼠胰岛及Min6细胞的体外研究,探讨IL-22RA1在调节β细胞功能和胰岛素分泌中的作用。团队观察到,IL-22RA1的下调,是人和小鼠T2D β细胞的主要特征。从机理上讲,β细胞缺乏IL-22RA1会导致线粒体功能失调,并通过STAT3/c-Jun/CYB5R3信号轴降低β细胞特征基因的表达。Il22ra1βKO小鼠β细胞的异常,可以通过腺相关病毒血清型8(AAV8)介导的Cyb5r3过表达或服用CYB5R3激活剂来逆转。

图形摘要
CYB5R3激活剂THII可挽救IL-22RA1缺失或敲除的β细胞中受损的胰岛素分泌
02
与体内GSIS结果一致,从Il22ra1βKO-THII小鼠体内分离的小鼠恢复了对葡萄糖刺激的胰岛素分泌能力。同样,IL-22RA1-敲除细胞中受损的GSIS也在THII处理后得到显著缓解。此外,与Il22ra1βKO-DMSO小鼠相比,THII处理可显著增加HG刺激下的ATP含量和耗氧量,以及葡萄糖诱导的ATP生成和最大呼吸量。在IL-22RA1敲除的人胰岛中,THII能显著恢复胰岛素分泌。这些数据表明,提高CYB5R3(β细胞中IL-22RA1信号转导的一个关键下游分子)的活性,可能具有治疗糖尿病的潜力。

CYB5R3激活剂THII,可挽救Il22ra1βKO小鼠和IL22RA1敲除人胰岛的葡萄糖代谢和β细胞功能
IL-22RA1通过STAT3/c-Jun轴,调节CYB5R3的表达和胰岛素分泌
03
与Ins2Cre小鼠相比,加入rmIL-22后,Il22ra1βKO小鼠的p-STAT3显著下调。在Min6细胞中敲除IL-22RA1也显示了类似的免疫印迹结果,这表明β细胞IL-22/IL-22RA1信号通过激活JAK/STAT3通路影响下游分子转导。STAT3对HEK293T细胞中c-Jun的表达有负向调节作用。p-STST3与Min6细胞中的c-jun启动子区域结合。使用特异性抑制剂stattic抑制p-STAT3水平,会导致Min6细胞中c-Jun表达显著增加,CYB5R3表达减少。此外,stattic还能明显抑制PA处理后rmIL-22对Min6细胞胰岛素分泌的促进作用。STAT3对CYB5R3的转录激活,没有直接影响。这些数据表明,β细胞IL-22/IL-22RA1信号传导优先调节STAT3/c-Jun/CYB5R3轴,以保护β细胞功能。

β细胞中IL-22RA1的缺乏,通过STAT3/c-Jun信号传导抑制CYB5R3的表达
总结
04
1. T2D β细胞功能障碍:2型糖尿病(T2D)中,β细胞在炎症和代谢应激下表现出葡萄糖刺激的胰岛素分泌(GSIS)减少或丧失。
2. IL-22RA1的重要性:IL-22RA1在维持β细胞功能中发挥关键作用,其缺失会显著损害葡萄糖耐量和胰岛素分泌。
3. 机制研究:IL-22RA1缺失导致STAT3/c-Jun信号通路失效,降低CYB5R3表达,进而减少线粒体氧化呼吸和β细胞特征基因的表达。
4. 线粒体功能:β细胞的线粒体充当燃料传感器,缺乏IL-22RA1会导致线粒体功能障碍,影响ATP生成和胰岛素分泌。
5. CYB5R3的角色:CYB5R3作为细胞氧化还原平衡的主要调节因子,影响线粒体电子传递链活性,其表达的减少与β细胞功能障碍相关。
6. 信号传导通路:IL-22RA1通过STAT3/c-Jun轴调节CYB5R3的表达,促进线粒体功能和β细胞特征基因的表达。
7. 治疗潜力:CYB5R3被认为是T2D治疗的潜在靶点,其激动剂可能对糖尿病的进展有保护作用。
参考资料:
1.Campbell, J.E. ∙ Newgard, C.B.
Mechanisms controlling pancreatic islet cell function in insulin secretion
Nat. Rev. Mol. Cell Biol. 2021; 22:142-158
2.Aamodt, K.I. ∙ Powers, A.C.
Peeling the onion: another layer in the regulation of insulin secretion
J. Clin. Invest. 2023; 133, e169718
腾讯登录
还没有人评论,赶快抢个沙发