推荐活动

重塑肿瘤微环境!浙江大学合作发文:有前景的胶质瘤治疗新策略

首页 » 《转》译 2024-12-16 转化医学网 赞(2)
分享: 
导读
胶质母细胞瘤(GBM)因其具有侵袭性和对传统疗法的耐药性,仍然是肿瘤学一大挑战。

12月11日,浙江大学与浙江工业大学研究人员合作共同在期刊《Advanced Science》上发表了研究论文,题为“Sequential Release HydroLipo System for STING Gene Epigenetic Reprogramming and Immune Activation in Glioblastoma”,本研究中,研究人员开发了一种称作SRHLS的系统,该系统将水凝胶和纳米粒子结合用于控制药物释放。SRHLS可依次释放地西他滨和STING激动剂,通过表观遗传重编程纠正STING信号通路功能障碍,并增强抗肿瘤免疫。根据体外和体内实验结果,SRHLS重塑了肿瘤微环境,显著抑制了肿瘤生长、复发和转移。这些发现凸显了SRHLS作为治疗GBM有前途的治疗方法的潜力。

https://onlinelibrary.wiley.com/doi/full/10.1002/advs.202408323

背景信息

 01 

胶质母细胞瘤(GBM)是成人中最常见、最致命的原发性脑肿瘤,占所有胶质瘤的50%。GBM的标准治疗方案包括手术切除,随后进行放化疗联合治疗,并进行辅助化疗。替莫唑胺是GBM的首选化疗药物。其与放疗的联合治疗显著提高了生存率,2年生存率为27.2%,而单纯放疗为10.9%;5年生存率为9.8%,而单纯放疗为1.9%(HR 0.6 [95% CI, 0.5-0.7];P < 0.001)。然而,尽管有标准治疗方案,GBM患者的中位生存期仅为14-16个月,老年患者的预后更差,平均生存期不足8.5个月。鉴于这种较差的预后,迫切需要为GBM患者开发新的治疗策略。

免疫疗法是癌症治疗的一个快速发展的领域。可是,GBM对这种方法的响应并不显著。例如,在III期临床试验中,靶向免疫检查点抑制剂(如PD-1)的抗体并未改善总体生存率。GBM高度免疫抑制和非免疫原性的肿瘤微环境被认为是其对免疫疗法耐药的主要因素。将免疫抑制的“冷”肿瘤转化为具有免疫活性的“热”肿瘤以增强免疫响应是一个有前途的策略。由于其在局部具有强烈的免疫刺激作用,STING途径正受到越来越多的关注,成为有前途的免疫疗法靶点。然而,GBM细胞中STING基因启动子的功能突变或表观遗传沉默往往会损害STING信号通路,这可能导致内在的免疫抑制。

地西他滨(DAC)是一种DNA甲基转移酶抑制剂。在至少一半的黑色素瘤细胞系中,已显示出通过抑制DNA甲基化来恢复功能性STING信号传导的潜力,增强免疫识别,并通过上调MHC I分子来杀死肿瘤细胞。这改善了STING激动剂对STING的激活和I型干扰素的诱导作用,从而通过CD8+ T细胞依赖性免疫应答使小鼠模型中的肿瘤消退。因此,必须开发一种系统,首先释放DAC来激活STING信号,然后缓慢释放STING激动剂来逆转免疫抑制,从而有效治疗GBM。然而,实现这一目标面临众多临床挑战。

通过SRHLS的协同作用,按顺序递送DAC和STING激动剂可协同激活免疫响应并抑制体内肿瘤进展

 02 

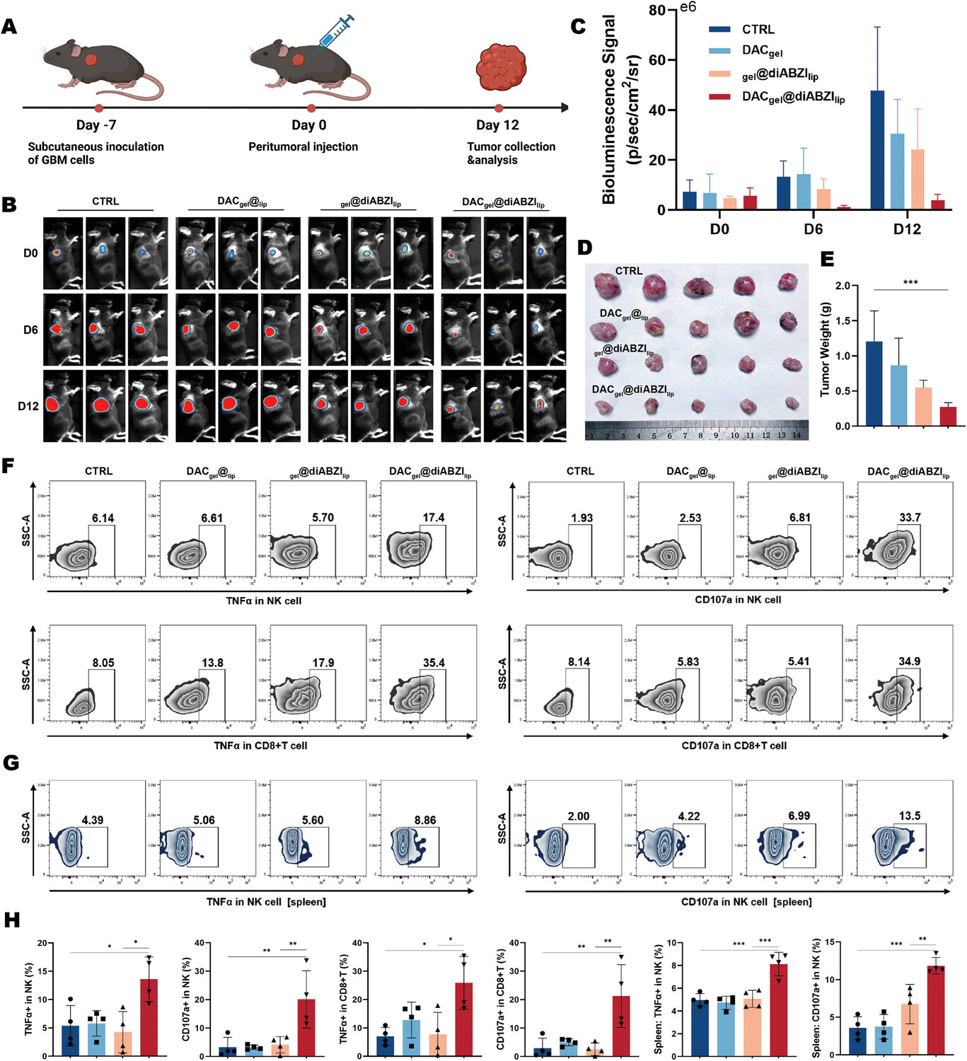
研究人员在免疫功能正常的C57BL/6小鼠中,利用荧光素酶标记的GBM细胞建立了皮下模型。在治疗后第6天,DACgel@lip、gel@diABZIlip和DACgel@diABZIlip组的平均荧光强度分别为对照组的107.3%、63.0%和9.2%,P值分别为0.88、0.24和0.02。在第12天,DACgel@diABZIlip组显示出显著更强的肿瘤抑制作用,对照组、DACgel@lip组和gel@diABZIlip组的荧光强度分别为8.3%、13.0%和16.4%,进一步证明了DAC连续STING激动剂疗法的有效性。这一发现与最终的肿瘤大小和重量测量结果一致,连续释放组的肿瘤大小和重量明显低于单药治疗组。

在C57BL/6小鼠皮下胶质母细胞瘤模型中,SRHLS的体内治疗效果

为了探究这些治疗方法对TME的影响,研究人员通过流式细胞术分析了肿瘤和脾脏中的免疫细胞亚群。连续释放组显示出肿瘤浸润的CD8+T和NK细胞功能增强,TNF-α和CD107a表达更高。TNF-α是由多种免疫细胞产生的强大的促炎细胞因子,是调节炎症和肿瘤免疫的关键参与者。CD107a是NK和T细胞在脱颗粒过程中暴露出的细胞毒性功能标记物。相比之下,单药STING激动剂组的细胞因子水平与对照组相比仅略有或没有变化,这突显出GBM细胞在TME中具有受损的STING通路,从而导致免疫逃避,进而降低了免疫疗法的疗效。这些结果表明,SRHLS在体内减轻了免疫疗法的耐药性,为GBM提供了潜在的新治疗策略。

SRHLS 能有效抑制胶质母细胞瘤术后复发和转移

 03 

即使经过标准的手术切除和化放疗,GBM患者仍会面临极其严峻的挑战,复发率极高。复发的GBM更加具有侵袭性,患者的生存时间通常仅限于12个月以内。控制GBM的侵袭和复发仍然是当前治疗的关键挑战。研究人员建立了一种基于不完全手术切除(保留约5%的肿瘤残留物)的小鼠GBM复发模型,以测试SRHLS介导的持久免疫反应对抗复发和转移的效果。

首先,研究人员对切除的肿瘤组织进行免疫荧光分析。研究人员还分析了CGGA数据库中原发性GBM患者的mRNA数据。手术切除肿瘤后,根据肿瘤体积测量,联合治疗组的复发迹象明显减少,而DACgel@lip和gel@diABZIlip组没有有效地抑制肿瘤的再生。复发肿瘤的流式细胞术分析显示各组间各种浸润免疫细胞的比例无显著差异。这表明免疫细胞的功能被改变,以维持持续的肿瘤杀伤活性。

研究人员将肿瘤细胞皮下注射到原发肿瘤对侧体部建立转移模型。同样,与其他组相比,DACgel@diABZIlip治疗抑制了转移性肿瘤的生长和进展。这些结果表明,SRHLS可以产生持久的免疫记忆,从而对抗肿瘤的复发和转移。

研究意义

 04

本研究提供了强有力的证据,证明SRHLS是增强GBM免疫治疗效果的有前景的解决方案,未来的研究应集中在改进该递送系统并探索其在临床环境中的应用,从而可能彻底改变GBM和其它顽固性恶性肿瘤的治疗前景。(转化医学网360zhyx.com)

【参考资料】

https://onlinelibrary.wiley.com/doi/full/10.1002/advs.202408323

【关于投稿】

转化医学网(360zhyx.com)是转化医学核心门户,旨在推动基础研究、临床诊疗和产业的发展,核心内容涵盖组学、检验、免疫、肿瘤、心血管、糖尿病等。如您有最新的研究内容发表,欢迎联系我们进行免费报道(公众号菜单栏-在线客服联系),我们的理念:内容创造价值,转化铸就未来!

转化医学网(360zhyx.com)发布的文章旨在介绍前沿医学研究进展,不能作为治疗方案使用;如需获得健康指导,请至正规医院就诊。

评论:
评 论
共有 0 条评论

    还没有人评论,赶快抢个沙发


Baidu
map