【Cell子刊】基因革命:北大魏文胜团队揭示DNA损伤修复新机制
| 导读 | 在这项研究中,团队将CRISPR介导的碱基编辑与集合筛选技术相结合,确定了赖氨酸残基和蛋白质编码基因的大量突变。 |
2024年12月10日,北京大学生命科学学院魏文胜教授团队在期刊《Cell Reports》上发表了题为“Mapping functional elements of the DNA damage response through base editor screens”的研究论文。在这项研究中,团队发现了对DNA损伤反应的功能缺失突变和功能增益突变。C17orf53的K494突变破坏了它与RPA蛋白的相互作用,导致对顺铂的敏感性增加。此外,STK35是一种以前未被认识到的参与DNA损伤应答 (DDR) 通路的基因,这表明它可能在DNA修复中发挥着关键作用。

https://www.cell.com/cell-reports/fulltext/S2211-1247(24)01398-6
CRISPR与DNA损伤反应
01
最近,基于CRISPR的方法和筛选,已成为研究DDR机制的有力工具。Olivieri等人在视网膜色素上皮1(RPE1)细胞系中针对27种基因毒性药物进行了31次CRISPR-Cas9筛选,鉴定出890个与对DNA损伤药物的敏感性或耐受性相关的基因 。虽然这些研究为DDR所涉及的基因状况提供了一个整体视角,但前一项研究使用的是p53失活的工程化RPE1细胞系,限制了对p53在应对基因毒性应激时的作用的探索。在后一项研究中,研究重点仅限于特定基因或SNV。
在这项研究中,团队将CRISPR介导的碱基编辑与集合筛选技术相结合,全面分析了模型人类细胞系中赖氨酸残基突变和蛋白编码基因对DNA损伤因子的响应。

图形摘要
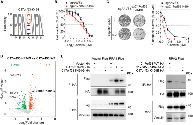
C17orf53的K494在DDR中发挥重要作用
02
C17orf53-K494突变体细胞在顺铂处理后经历了显著的 G2/M 停滞,表明这些细胞的ICL修复存在缺陷。此外,K494位于C17orf53的DNA结合域OB折叠中,K494突变可能会破坏ssDNA对其的招募。C17orf53-K494G明显阻碍了C17orf53和RPA1/2之间的相互作用。
这些数据表明,K494是新发现的C17orf53的一个关键残基,它的突变破坏了C17orf53与其上游因子RPA的相互作用,导致严重的ICL修复缺陷、G2/M细胞周期停滞以及对顺铂治疗的超敏性。

C17或f53的K494,对DDR至关重要
来自ICGC数据门户的癌症病例中,赖氨酸突变的表现形式
03
团队在赖氨酸_顺铂筛选中发现了106个选定的赖氨酸残基与35种癌症类型相关,在赖氨酸_IR筛选中发现了110个赖氨酸残基与34种癌症类型相关。两个文库中都有标为红色的重叠位点,包括TP53-K120和TP53-K351等已被充分研究的残基。这一发现凸显了这些突变在癌症患者中的重要作用,并为制定明智的临床治疗策略提供了宝贵的路线图。这两个文库中与ICGC相关的位点并不一致,这反映了顺铂和IR的不同作用机制。

已确定赖氨酸位点的临床意义
总结
04
1. 研究方法创新:利用CRISPR介导的碱基编辑和集合筛选技术,广泛分析人类细胞系中赖氨酸残基突变和蛋白质编码基因对DNA损伤剂的反应,精确鉴定功能性蛋白质残基。
2. 发现新的DNA修复因子:通过基因KO筛选,识别出未表征的DNA修复因子和成熟基因,增强了对DNA损伤反应(DDR)机制及其在人类病理学中的影响的理解。
3. STK35的潜在生物标志物:发现高度保守基因STK35,其KO会增加细胞对顺铂的敏感性,提示其可能作为结直肠癌的肿瘤生物标志物。
4. 蛋白质修饰的重要性:识别出TP53和CHEK2等成熟基因在DNA损伤修复中的关键作用,特别是赖氨酸残基的乙酰化位点(如CHK2的K235和p53的K120),对调节细胞凋亡功能至关重要。
5. FA修复途径的作用:确认FA修复途径在顺铂诱导的交联(ICL)反应中的重要性,发现多个与FA通路相关的因子及其赖氨酸残基突变可能导致对DNA损伤因子的敏感性增加。
6. C17orf53的角色:强调C17orf53在HR过程中的重要性,K494突变可能增强肿瘤细胞对顺铂的敏感性,为顺铂化疗提供了新的治疗靶点。
参考资料:
1.Gupta, D. ∙ Heinen, C.D.
The mismatch repair-dependent DNA damage response: Mechanisms and implications
DNA Repair. 2019; 78:60-69
2.Lindahl, T. ∙ Barnes, D.E.
Repair of Endogenous DNA Damage
Cold Spring Harbor Symp. Quant. Biol. 2000; 65:127-133
腾讯登录
还没有人评论,赶快抢个沙发