促进自我更新和肿瘤发生!河南大学研究团队:胶质瘤靶向治疗潜在途径
| 导读 | 胶质母细胞瘤(GBM)干细胞(GSCs)是导致GBM患者预后不良的重要因素。确定分子标记物对于开发靶向治疗至关重要。 |
12月4日,河南大学研究团队在期刊《Cell Reports Medicine》上发表了研究论文,题为“CD97 maintains tumorigenicity of glioblastoma stem cells via mTORC2 signaling and is targeted by CAR Th9 cells”,本研究中,研究人员将CD97确定为潜在的靶向治疗对象,用于CAR T细胞疗法。CD97在所有已验证的患者来源的GSC中持续表达,与已知的GSC细胞内标记物呈正相关。沉默CD97会降低GSC的肿瘤相关活性,包括自我更新、增殖和肿瘤进展。转录组分析表明,CD97激活mTORC2,导致AKT S473磷酸化,并增强下游基因ARHGAP1、BZW1和BZW2的表达。使用JR-AB2-01抑制mTORC2可降低GSC的肿瘤活性和下游基因表达。研究人员开发了CD97-CAR T辅助细胞(Th)9细胞,在体外显示出强大的细胞毒性作用,并能延长小鼠的生存时间。这些发现表明,CD97是GSC特异性的有希望的靶标,利用CAR Th9细胞靶向它可能为GBM治疗提供一种潜在的治疗策略。

https://www.cell.com/cell-reports-medicine/fulltext/S2666-3791(24)00615-3
背景信息
01
胶质母细胞瘤(GBM)是最常见的恶性原发性脑肿瘤,尽管经过了积极治疗,其总体生存期仍为14-16个月。GBM的侵袭性、高复发率和对治疗的耐药性主要由癌症异质性引起,尤其是胶质母细胞瘤干细胞(GSCs)。GSCs是能够引发肿瘤进展、组织增殖并产生特征性异质性和分化程度更高的癌细胞的亚群细胞。识别并验证GSCs的分子标记物对于分类肿瘤细胞特征并将其转化为靶向GSC的治疗至关重要。然而,由于缺乏可靠的肿瘤抗原靶点,尤其是嵌合抗原受体(CAR)T细胞疗法,目前尚无靶向GSC的有效治疗方案。
靶向IL-13受体α链2、表皮生长因子受体变异体III和人表皮生长因子受体2的CAR T细胞的早期临床结果有限。因此,迫切需要研究发现可靠的GSC特异性表面抗原,揭示已识别抗原的功能,以开发靶向GSC的CAR T细胞。虽然已经发现了几种GSC的表面标志物,如CD133、CD44、CD15、CD9、L1CAM、CD321和CD49f,但由于它们在正常神经干细胞或星形胶质细胞中的表达有限,因此在CAR开发中的潜力有限。最近的研究建议合理开发靶向CD133的免疫疗法,包括靶向GBM和脑转移的CD133-靶向CAR T细胞,但将CD133作为GSC特异性表面抗原存在争议。此外,具有调节GSC维持和肿瘤发生生物学功能的细胞表面抗原受到限制,因此开发抗肿瘤CAR T细胞的能力受到挑战。
研究进展
02
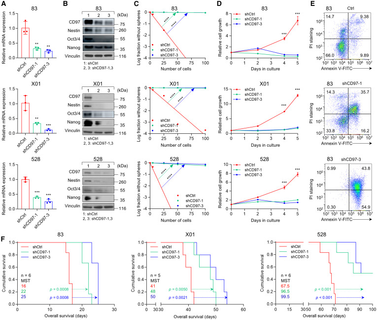
为了探索CD97在维持GSC肿瘤发生中的作用,研究人员通过两种shRNA表达的慢病毒来调节三种GSC(83、X01和528)中的CD97表达,这些GSC在所有测试的GSC中具有最高的CD97表达。研究人员进行了体外LDA和增殖试验,并建立了原位小鼠模型。通过shRNA表达的慢病毒沉默CD97,显著降低了CD97 mRNA和蛋白质的表达。此外,GSC中CD97的敲低导致细胞内GSC标记物表达下调,这通过免疫印迹和流式细胞术分析得到证实。因此,CD97敲低显著降低了GSC的球形形成能力,这一能力是公认的用于确定GSC自我更新能力的方法。CD97敲低显著降低了GSC的增殖能力并增加了细胞死亡。CD97敲除进一步证实了GSC标记物的下调,以及GSC球形形成能力和细胞生长的减少。然而,在CD97敲低的CD97-/-和低表达GSCs以及非GSCs中,CD97敲低对细胞生长或干性标志物的表达影响不大。此外,研究人员在实验中观察到了自我更新能力和细胞增殖的恢复,这强调了CD97在这些过程中的作用。然后,研究人员通过向小鼠脑内注射转染shCtrl或shCD97s的GSCs来研究CD97在GBM肿瘤进展中的作用。在83、X01和528 GSCs中敲低CD97表达显著延长了小鼠的生存时间。总之,这些结果强调了CD97表达对于维持GSC肿瘤发生过程(包括自我更新、增殖和肿瘤进展)的重要性。

CD97调控GSC肿瘤的发生
为了进一步验证CD97靶向治疗策略的有效性,研究人员首先使用体内同源模型评估CD97-CAR Th9细胞的抗肿瘤活性。CD97-CAR T细胞在注射后2天和7天显著增加了CD4+CD107a+T细胞的数量,减少了肿瘤生长,逆转了体重减轻,并提高了小鼠的生存率。这些发现突出了CD97靶向治疗的强大体内抗肿瘤效果。鉴于这些发现,研究人员接下来通过颅内注射进一步评估CD97-CAR Th9细胞的体内抗肿瘤活性,以进一步验证CD97靶向CAR Th9细胞治疗策略的有效性。研究人员继续进行研究,CD97-CAR Th9细胞显著抑制了肿瘤生长,同时体重没有下降,这一结果可以通过生物发光测量得到证实。此外,与使用Ctrl-CAR Th9细胞相比,CD97-CAR Th9细胞显著提高了生存率。研究人员在第4天向GL261-Luc-CD97小鼠体内注射1×106个mCD97-CAR T细胞或未处理的T细胞。结果表明,与未处理的T细胞治疗相比,mCD97-CAR T细胞治疗显著降低了肿瘤生长,逆转了体重减轻,并显著提高了小鼠的生存率。总之,本研究结果表明,CD97特异性靶向的CAR Th9细胞在GBM异种移植模型中具有强大的抗肿瘤作用,并可能成为GBM的一种新的治疗选择。
研究意义
03
总的来说,这项研究表明CD97是GSC的功能性表面抗原。这项研究直接为CD97靶向CAR Th9细胞疗法的临床开发策略提供了信息,并揭示了靶向CD97的优势。因此,本研究展示了CD97如何影响GSC的生物学,并为GBM的靶向治疗提供了一种潜在的途径。(转化医学网360zhyx.com)
【参考资料】
https://www.cell.com/cell-reports-medicine/fulltext/S2666-3791(24)00615-3
【关于投稿】
转化医学网(360zhyx.com)是转化医学核心门户,旨在推动基础研究、临床诊疗和产业的发展,核心内容涵盖组学、检验、免疫、肿瘤、心血管、糖尿病等。如您有最新的研究内容发表,欢迎联系我们进行免费报道(公众号菜单栏-在线客服联系),我们的理念:内容创造价值,转化铸就未来!
转化医学网(360zhyx.com)发布的文章旨在介绍前沿医学研究进展,不能作为治疗方案使用;如需获得健康指导,请至正规医院就诊。
腾讯登录
还没有人评论,赶快抢个沙发