推荐活动

【Cell】神经元的秘密:中科院王晓群团队在类器官中解码感觉细胞的转录身份

首页 » 《转》译 2024-11-14 转化医学网 赞(2)
分享: 
导读
在这项研究中,团队构建了人类胚胎DRG的单细胞时空转录组图谱。

2024年11月12日,中国科学院生物物理所王晓群团队在期刊《Cell》上发表了题为“Decoding transcriptional identity in developing human sensory neurons and organoid modeling”的研究论文。研究结果阐明了支持体感神经元多样性的多层次信号通路和转录因子(TF)调控层级,强调了人类痛觉感受器亚型中的表型差异。


https://www.cell.com/cell/fulltext/S0092-8674(24)01205-4

关于背根神经节

 01 

起源于神经嵴的背根神经节(DRGs),对于将感觉信息从外周神经系统传递到中枢神经系统至关重要。随着神经嵴细胞(NCCs)在DRG内的迁移和分化,不同类型感觉神经元会按照时间顺序产生。大直径神经元通常与机械敏感离子通道相关,其中一些轴突末端连接到肌梭和高尔基腱器官,有助于本体感觉,而其他神经元延伸到皮肤或更深的感觉受体,以检测机械刺激。相比之下,小直径神经元对热、机械和化学刺激作出反应,对热、冷、疼痛和瘙痒的感觉至关重要。C-触觉低阈值机械感受器(C-LTMRs)在这一群体中连接到人类毛发皮肤,并在调节情感触摸和机械过敏中发挥关键作用。


在这项研究中,团队利用单核RNA测序(snRNA-seq)、基于多重图像的转录因子(TF)顺序荧光原位杂交(TF-seqFISH)和基于扩增的单分子荧光原位杂交(asmFISH)对人类胚胎DRGs进行了分析,以描绘驱动NCCs通过前体和未特化状态,向最终感觉神经命运或胶质命运的外在信号级联和内在转录调控层级。通过分析神经元亚型和非神经元细胞之间的相互作用,团队阐明了不同感觉单元内的分子相互作用。此外,通过模仿体内信号通路的程序化激活,团队建立了人类DRG类器官,并证明了人类富集的NTRK3/DCC(DCC netrin 1受体)痛觉感受器,可以被辣椒素特异性激活。这些类器官模拟了感觉神经发生,并验证了关键转录因子(MEIS2、SKOR2和FOXO1)在早期大直径和小直径感觉神经元特化中的作用。


图形摘要

人类DRG类器官的生成和特征描述

 02 

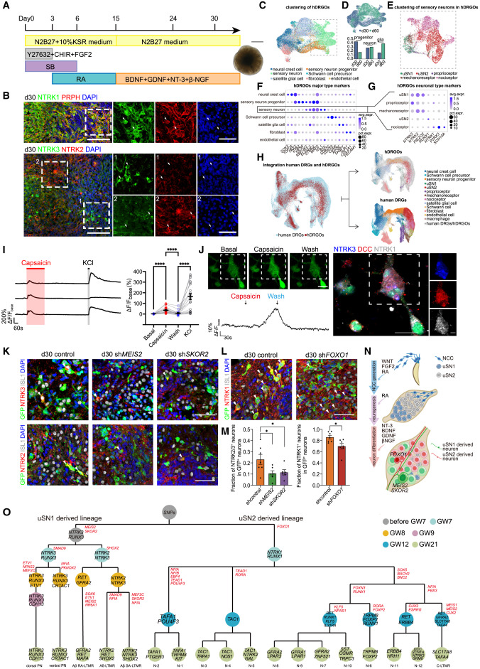
团队建立了一个生成人类背根神经节类器官(hDRGOs)的模型,该模型能够准确再现人类感觉神经元的发育过程和多样性。hDRGOs模型包括4个关键阶段:NCC诱导、神经元命运决定、感觉神经元分化和神经元成熟。团队通过特定的信号通路激活和抑制,成功诱导了NCC的形成和神经元的分化。hDRGOs能够模拟人类DRG组织架构,包括不同类型的感觉神经元和胶质细胞。hDRGOs在早期至中期发育阶段与人类DRGs表现出相似的细胞组成和高度的转录组相关性,为研究人类DRG发育和感觉神经病变提供了宝贵的工具。


hDRGOs模拟人类感觉神经元的发育特征。

利用hDRGOs探索转录因子在DRG神经发生中的功能

 03 

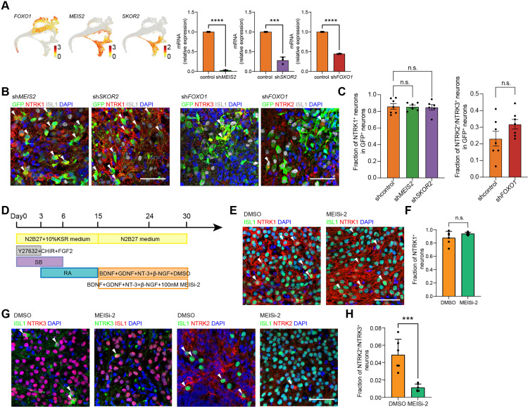
在FOXO1敲低的类器官中NTRK1神经元减少,而在MEIS2和SKOR2敲低的类器官中NTRK2和NTRK3神经元减少。这些发现表明,MEIS2、SKOR2和FOXO1在uSN1和uSN2的细胞命运决定中分别扮演着关键角色。团队在第30天观察到NTRK2和NTRK3神经元数量的减少,这证实了敲低结果,并强调了MEIS2在uSN1分化中的关键作用。


  验证在hDRGOs中调节感觉神经元谱系的转录因子。

总结

 04 

1. 团队通过snRNA-seq和单细胞TF-seqFISH技术,构建了覆盖人类胚胎DRG发育的全面时空图谱。


2. 人类感觉神经元的多样性,源于严格的发育序列和复杂的基因调控。人类痛觉感受器表现出多样化,存在与小鼠不同的痛觉感受器亚型。


3. 人类DRG发育的时空图谱为体外模拟人类DRG发育提供了见解,并指导了培养方法的开发。


4. hDRGOs是理解人类DRG发育和感觉神经病变原因的宝贵工具,但在模拟体内神经发生的全部复杂性方面仍面临挑战。


5. 胶质细胞在特定感觉神经回路中,通过多样的信号通路和LR相互作用,发挥关键作用。


6. 单细胞多组学和谱系追踪的应用,将进一步阐明DRG发育的复杂过程,并指导开发更精确的DRG类器官模型。


参考资料:


1.Lawson, S.N. ∙ Caddy, K.W. ∙ Biscoe, T.J.

Development of rat dorsal root ganglion neurones. Studies of cell birthdays and changes in mean cell diameter

Cell Tissue Res. 1974; 153:399-413


2.Lawson, S.N. ∙ Biscoe, T.J.

Development of mouse dorsal root ganglia: an autoradiographic and quantitative study

J. Neurocytol. 1979; 8:265-274

评论:
评 论
共有 0 条评论

    还没有人评论,赶快抢个沙发


Baidu
map