【Nature子刊】中国科学院王跃翔团队:揭示胃肠道间质瘤基因组与转录组全景
| 导读 | 这项大规模分析描述了情况,并提供了对GIST发病机制和精确治疗的进一步见解。
|
2024年11月3日, 中国科学院上海营养与健康研究所王跃祥、上海交通大学医学院附属仁济医院曹晖等团队在期刊《Nature Communications》上发表了题为“Genomic and transcriptomic landscape of human gastrointestinal stromal tumors”的研究论文。在这项研究中,团队提出了4种具有不同基因组特征、表达谱、免疫特征、临床特征和亚型特异性治疗策略的突出亚型。这项大规模分析描述了情况,并提供了对GIST发病机制和精确治疗的进一步见解。

https://www.nature.com/articles/s41467-024-53821-1#Sec1
关于胃肠道间质瘤
01
胃肠道间质瘤(GIST)是最常见的肉瘤,通常起源于胃或小肠。大多数GIST是通过激活KIT(75-80%) 或PDGFRA(5-10%)中的突变而触发的。GIST在临床上具有异质性,在个体患者中表现出不同程度的疾病侵袭性,一些低风险病灶保持稳定数年,而另一些病灶则迅速进展为广泛的转移性疾病。
TKI抑制KIT/PDGFRA是唯一确定的GIST全身治疗策略。在晚期情况下,TKI耐药突变的演变是不可阻挡的,导致患者预后不良。
在这项研究中,通过对全基因组测序(WGS)、WES和全转录组测序(WTS)的综合分析,团队获得了GIST的综合基因组和转录组景观,并提出了具有不同基因组特征、表达谱、免疫特征、临床特征和亚型特异性治疗策略的4种突出亚型。此外,团队在GIST中发现了一个反复突变的基因YLPM1,并进行了功能验证。
克隆进化
02
TKI治疗后,对伊马替尼敏感的KIT原发突变仍位于病例85的躯干上,并且许多不同的KIT继发突变发生在分支上。在这些突变中,V654A和Y823D是平行进化过程中的克隆突变,而D816G、Y646C和Y823N对单个病灶具有特异性,反映了TKI治疗引起的肿瘤异质性。GIST的KIT原发突变是基于癌细胞分数评分的克隆性突变,进一步证明了KIT作为早期驱动因素的作用。除了KIT,几种具有功能突变的癌症基因,也可能在分支进化中发挥作用,例如,ERBB2(R678Q)、SETD2(E119X)和KMT2C(K2797fs)。此外,主干和分支之间6个碱基突变的相对贡献显示出显著差异,表明不同的突变过程参与GIST进展。

GIST的转移演变描述。
GIST的分子亚型
03
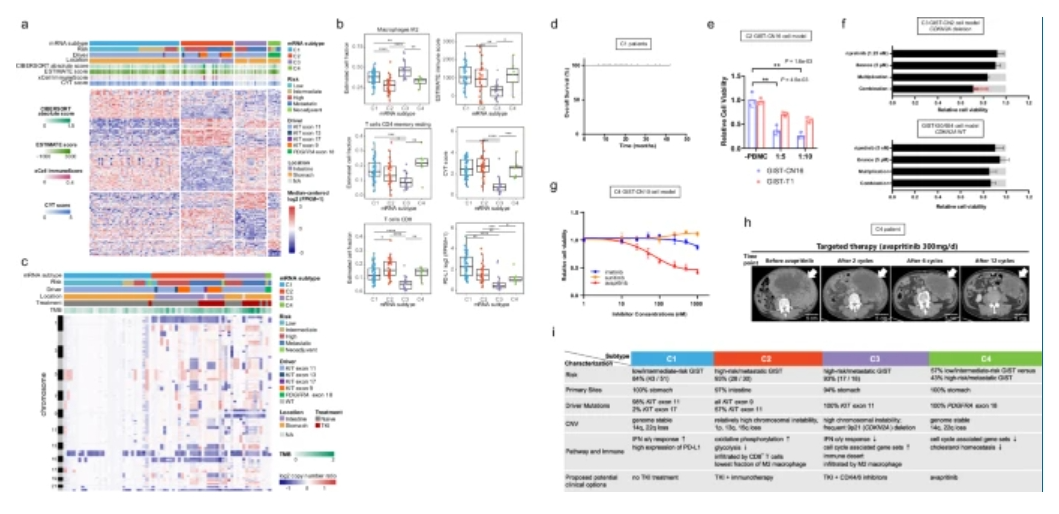
结合基因组变异、表达谱、免疫特征和临床信息,团队总结了4种mRNA亚型的关键特征,并提出了有关治疗策略的假设。C1(基因组稳定亚型),主要由低风险或中等风险的胃GIST组成,主要为KIT外显子11突变,单独完全手术切除后预后良好。C2(CD8 发炎亚型)主要由高危/转移性肠道GIST组成,最终可能对TKI联合免疫疗法产生潜在反应。C3(免疫沙漠亚型)几乎是高风险/转移性的胃GIST,主要为KIT外显子11突变,可能无法从免疫治疗中受益,但可能是CDK4/6抑制剂和TKI治疗的潜在候选者。C4(PDGFRA驱动的亚型),所有PDGFRA突变的GIST,应考虑使用PDGFRA抑制剂avapritinib治疗。

GIST的分子亚型。
总结
04
1. 基因组与转录组特征:GIST含有非常少的编码突变,是迄今为止在人类癌症中观察到的最低体细胞编码突变率之一。随着GIST的进展,体细胞编码突变、拷贝数变异(CNV)和结构变异(SV)的总数增加。
2. 基因组重排事件:染色体分裂和kataegis主要发生在侵袭性GIST中,这两个大规模的基因组重排事件在塑造侵袭性GIST基因组的结构中起着重要作用。
3. 肿瘤异质性:转移性GIST中的肿瘤异质性非常复杂,可能与TKI治疗的失败和GIST的持续适应性演变有关。
4. 分子亚型与治疗策略:多组学研究展示了GIST的不同分子亚型,并且这些亚型对不同的治疗策略敏感。C2亚型(CD8发炎亚型、肠道GISTs)可能对免疫治疗有潜在反应,而C3亚型(免疫沙漠亚型)显示频繁的CDKN2A畸变,可能对KIT抑制剂和CDK4/6抑制剂的联合治疗有反应。
5. 风险分类与分子亚型:已建立的风险分类与C1-C4分类之间存在高度重叠,C1亚型描述低风险和中风险GIST,C4亚型包含PDGFRA突变。
6. YLPM1作为肿瘤抑制因子:GIST携带频繁的YLPM1突变,YLPM1是一种潜在的GIST特异性肿瘤抑制因子,其失活有助于GIST维持增殖信号传导。
7. 治疗潜力:针对YLPM1缺陷的分子干预,可能具有GIST的治疗潜力。
8. 研究意义:GIST的多组学综合分析,提供了对GIST发病机制的补充和更全面的理解,并为加速基础研究向临床更精确治疗,提供了机会。
参考资料:
1Hirota, S. et al. Gain-of-function mutations of c-kit in human gastrointestinal stromal tumors. Science 279, 577–580 (1998).
2.Heinrich, M. C. et al. PDGFRA activating mutations in gastrointestinal stromal tumors. Science 299, 708–710 (2003).
腾讯登录
还没有人评论,赶快抢个沙发