【Nature子刊】北京大学深圳研究生院彭涛团队:揭示细胞凋亡新机制
| 导读 | 在这项研究中,团队提出了一组来源于BITC、PEITC和SFN的化学探针,它们配备了生物正交炔基手柄,以系统地分析活癌细胞中ITC的靶蛋白。 |
2024年10月29日,北京大学深圳研究生院彭涛团队在期刊《Cell Death Discovery》上发表了题为“Quantitative chemical proteomics reveals that phenethyl isothiocyanate covalently targets BID to promote apoptosis”的研究论文。团队的化学蛋白质组学分析和功能研究,不仅揭示了BID是PEITC介导诱导细胞凋亡上游事件的主要靶点,而且还揭示了一种涉及BID第一螺旋内的N端半胱氨酸调节,其促凋亡潜力的新分子机制。

https://www.nature.com/articles/s41420-024-02225-7
异硫氰酸盐与细胞凋亡
01
异硫氰酸盐(ITC)是十字花科蔬菜(包括西兰花、卷心菜和花椰菜)中天然存在的生物活性小分子家族 。ITC可以在体外和体内有效抑制多种癌症的生长。ITC和相关制剂正在癌症治疗的临床试验中进行测试。
细胞凋亡主要受Bcl-2蛋白家族调节,该家族由抗凋亡成员(如 Bcl-2 和 Bcl-xL)和促凋亡成员组成,包括具有多个Bcl-2同源(BH)结构域的蛋白质(如BAX和BAK)和仅含BH3的蛋白质,如BID和BAD。作为一种丰富的促凋亡蛋白,BID的活性很弱,但可以被caspase-8切割,从而产生强促凋亡的C端片段,以响应凋亡信号转导。这个C端片段不仅利用其BH3结构域激活下游效应子,以诱导BAX/BAK依赖性线粒体膜透化,而且还中和抗凋亡蛋白(如Bcl-xL)的作用。
在这项研究中,团队报道了炔基功能化的ITC衍生探针和定量化学蛋白质组学,用于全面分析癌细胞中BITC、PEITC和SFN的靶蛋白。团队确定了一系列参与细胞凋亡等生物过程的ITCs候选靶点,并选择了其中一个,即BID,进行功能表征。结果表明,BID的N端半胱氨酸,对于维持BID的自抑制性N端和C端相互作用,至关重要。
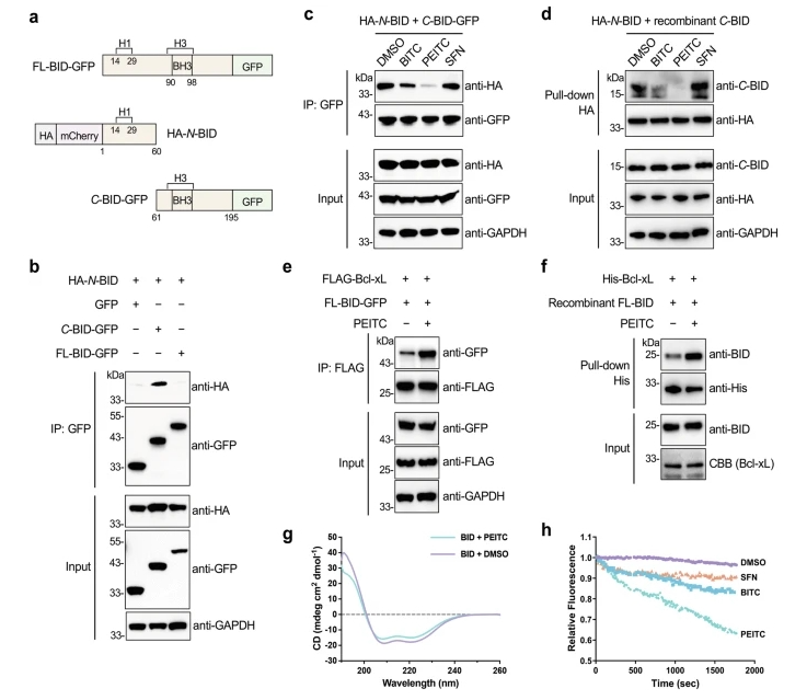
PEITC抑制BID的N端和C端区域之间的相互作用
02
团队证实了N-BID和C-BID之间的特异性相互作用,不受蛋白质标签的影响。PEITC显著减弱了N-BID和C-BID之间的免疫共沉淀,这种沉淀仅受到BITC的轻微干扰,几乎不受SFN的影响。N-BID和C-BID之间的关联被PEITC完全抑制,并被BITC略微减弱,但不受SFN的影响。因此,这些数据表明,ITCs可以抑制BID的N端和C端片段之间的相互作用,PEITC>BITC>SFN。
BID的C端片段还与抗凋亡蛋白Bcl-xL结合,以发挥其凋亡作用。C-BID确实与Bcl-xL密切相关。在PEITC处理后,Bcl-xL与FL-BID的免疫共沉淀显著增加。PEITC通过Bcl-xL,增强了重组FL-BID的沉降效率。这些研究结果强烈支持PEITC破坏了BID的N端和C端区域之间的分子内相互作用,导致C端区域暴露与Bcl-xL结合。

PEITC损害了BID的N端和C端相互作用。
N端半胱氨酸对BID的N端和C端区域之间的相互作用至关重要
03
N-BID-3CA突变体不含半胱氨酸,且不能被ITC修饰,没有与C-BID共免疫沉淀。而PEITC一再被证明,比BITC和SFN更有效地阻断N-BID与C-BID的结合。N端半胱氨酸,尤其是C15和C28,是N-BID与C-BID相互作用所必需的。FL-BID-3CA突变体与N-BID和Bcl-xL的相关性,比WT FL-BID更密切。重组FL-BID-3CA的椭圆度和α-螺旋含量,相对于WT FL-BID降低,表明半胱氨酸突变后,BID构象发生改变。
Caspase-8裂解的WT BID,几乎无法诱导细胞色素c的释放,而C-BID在这方面非常活跃。caspase-8-裂解的BID-3CA,在触发细胞色素c释放方面,与C-BID一样活跃。C-BID和FL-BID-3CA具有相似的活性,并且在诱导细胞凋亡方面,都比WT FL-BID强得多。这些数据表明,N端半胱氨酸对于调节BID的分子内相互作用和凋亡活性,至关重要。

BID的N端和C端相互作用,需要N端半胱氨酸。
总结
04
1. 炔基功能化ITC衍生化学探针的开发:研究中开发了炔基功能化的异硫氰酸酯(ITC)衍生化学探针,用于全面分析ITCs的靶蛋白。
2. BID作为新的靶点:将BID蛋白确定为BITC、PEITC和SFN在人癌细胞中的新靶点。
3. BID与PEITC共价结合的作用:揭示了BID与PEITC共价结合在介导细胞凋亡中的作用,PEITC修饰全长BID的N末端半胱氨酸形成二硫代氨基甲酸酯加合物,诱导BID构象变化,破坏自身抑制分子内相互作用,并暴露C端区域的BH3结构域。
4. BID的促凋亡潜力:BID的促凋亡潜力受N末端半胱氨酸的负调控,这些半胱氨酸可以被共价抑制剂靶向,以诱导细胞凋亡和潜在的癌症治疗。
参考资料:
1. Fahey JW, Zalcmann AT, Talalay P. The chemical diversity and distribution of glucosinolates and isothiocyanates among plants. Phytochemistry. 2001;56:5–51.
2. Traka M, Mithen R. Glucosinolates, isothiocyanates and human health. Phytochem Rev. 2009;8:269–82.
腾讯登录
还没有人评论,赶快抢个沙发